Go to The Journal of Clinical Investigation
  • About
  • Editors
  • Consulting Editors
  • For authors
  • Publication ethics
  • Publication alerts by email
  • Transfers
  • Advertising
  • Job board
  • Contact
  • Physician-Scientist Development
  • Current issue
  • Past issues
  • By specialty
    • COVID-19
    • Cardiology
    • Immunology
    • Metabolism
    • Nephrology
    • Oncology
    • Pulmonology
    • All ...
  • Videos
  • Collections
    • In-Press Preview
    • Resource and Technical Advances
    • Clinical Research and Public Health
    • Research Letters
    • Editorials
    • Perspectives
    • Physician-Scientist Development
    • Reviews
    • Top read articles

  • Current issue
  • Past issues
  • Specialties
  • In-Press Preview
  • Resource and Technical Advances
  • Clinical Research and Public Health
  • Research Letters
  • Editorials
  • Perspectives
  • Physician-Scientist Development
  • Reviews
  • Top read articles
  • About
  • Editors
  • Consulting Editors
  • For authors
  • Publication ethics
  • Publication alerts by email
  • Transfers
  • Advertising
  • Job board
  • Contact
Innate immune activation and mitochondrial ROS induce acute and persistent cardiac conduction system dysfunction after COVID-19
Deepthi Ashok, Ting Liu, Misato Nakanishi-Koakutsu, Joseph Criscione, Meghana Prakash, Alexis Tensfeldt, Byunggik Kim, Bryan Ho, Julian Chow, Morgan Craney, Mark J. Ranek, Brian L. Lin, Kyriakos Papanicolaou, Agnieszka Sidor, D. Brian Foster, Hee Cheol Cho, Andrew Pekosz, Jason Villano, Deok-Ho Kim, Brian O’Rourke
Deepthi Ashok, Ting Liu, Misato Nakanishi-Koakutsu, Joseph Criscione, Meghana Prakash, Alexis Tensfeldt, Byunggik Kim, Bryan Ho, Julian Chow, Morgan Craney, Mark J. Ranek, Brian L. Lin, Kyriakos Papanicolaou, Agnieszka Sidor, D. Brian Foster, Hee Cheol Cho, Andrew Pekosz, Jason Villano, Deok-Ho Kim, Brian O’Rourke
View: Text | PDF
Research Article Cardiology Immunology Infectious disease

Innate immune activation and mitochondrial ROS induce acute and persistent cardiac conduction system dysfunction after COVID-19

  • Text
  • PDF
Abstract

Cardiac arrhythmias increase during acute SARS-CoV-2 infection and in long COVID syndrome, by unknown mechanisms. This study explored the acute and long-term effects of COVID-19 on cardiac electrophysiology and the cardiac conduction system (CCS) in a hamster model. Electrocardiograms and subpleural pressures were recorded by telemetry for 4 weeks after SARS-CoV-2 infection, and interferon-stimulated gene expression and macrophage infiltration of the CCS were assessed at 4 days and 4 weeks postinfection. COVID-19 induced pronounced tachypnea and cardiac arrhythmias, including bradycardia and persistent atrioventricular block, though no viral protein expression was detected in the heart. Arrhythmias developed rapidly, partially reversed, and then redeveloped, indicating persistent CCS injury. COVID-19 induced cardiac cytokine expression, connexin mislocalization, and CCS macrophage remodeling. Interestingly, sterile innate immune activation by direct cardiac injection of polyinosinic:polycytidylic acid (PIC) induced arrhythmias similar to those of COVID-19. PIC strongly induced cytokine secretion and interferon signaling in hearts, human induced pluripotent stem cell–derived cardiomyocytes, and engineered heart tissues, accompanied by alterations in excitation-contraction coupling. Importantly, the pulmonary and cardiac effects of COVID-19 were blunted by JAK/STAT inhibition or a mitochondrially targeted antioxidant, indicating that SARS-CoV-2 infection indirectly leads to arrhythmias by innate immune activation and redox stress, which could have implications for long COVID syndrome.

Authors

Deepthi Ashok, Ting Liu, Misato Nakanishi-Koakutsu, Joseph Criscione, Meghana Prakash, Alexis Tensfeldt, Byunggik Kim, Bryan Ho, Julian Chow, Morgan Craney, Mark J. Ranek, Brian L. Lin, Kyriakos Papanicolaou, Agnieszka Sidor, D. Brian Foster, Hee Cheol Cho, Andrew Pekosz, Jason Villano, Deok-Ho Kim, Brian O’Rourke

×

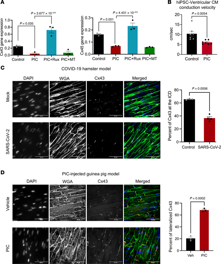
Figure 7

Connexin dysregulation in vitro and in vivo after innate immune activation.

Options: View larger image (or click on image) Download as PowerPoint
Connexin dysregulation in vitro and in vivo after innate immune activati...
(A) In hiPSC-CM, Cx43 and Cx45 gene expression was suppressed by PIC (72 hours) and prevented by concomitant ruxolitinib treatment, but not by mitoTEMPO (n = 3, 1-way ANOVA with Holm-Šídák’s multiple comparisons test). (B) Optical mapping of hiPSC-CM monolayers showed that 4–5 days of PIC treatment significantly decreased conduction velocity (n = 7; unpaired nested t test). (C) Images: Aberrant Cx43 localization in the ventricular myocardium 4 days after SARS-CoV-2 infection in the hamster COVID-19 model. Cx43 was mislocalized away from the intercalated discs (ICD) and toward the nuclear/perinuclear domains. Right-hand panel: Percentage of Cx43 at the ICD. DAPI, nuclear stain; WGA, wheat germ agglutinin membrane marker; Cx43, connexin 43. (D) Images: In PIC-injected guinea pig myocardium, Cx43 decreased at the ICD and increased at lateral membranes. Right-hand panel: Percentage of lateralized Cx43 in PIC-injected guinea pig hearts.

Copyright © 2026 American Society for Clinical Investigation
ISSN 2379-3708

Sign up for email alerts