Go to The Journal of Clinical Investigation
  • About
  • Editors
  • Consulting Editors
  • For authors
  • Publication ethics
  • Publication alerts by email
  • Transfers
  • Advertising
  • Job board
  • Contact
  • Physician-Scientist Development
  • Current issue
  • Past issues
  • By specialty
    • COVID-19
    • Cardiology
    • Immunology
    • Metabolism
    • Nephrology
    • Oncology
    • Pulmonology
    • All ...
  • Videos
  • Collections
    • In-Press Preview
    • Resource and Technical Advances
    • Clinical Research and Public Health
    • Research Letters
    • Editorials
    • Perspectives
    • Physician-Scientist Development
    • Reviews
    • Top read articles

  • Current issue
  • Past issues
  • Specialties
  • In-Press Preview
  • Resource and Technical Advances
  • Clinical Research and Public Health
  • Research Letters
  • Editorials
  • Perspectives
  • Physician-Scientist Development
  • Reviews
  • Top read articles
  • About
  • Editors
  • Consulting Editors
  • For authors
  • Publication ethics
  • Publication alerts by email
  • Transfers
  • Advertising
  • Job board
  • Contact
Innate immune activation and mitochondrial ROS induce acute and persistent cardiac conduction system dysfunction after COVID-19
Deepthi Ashok, Ting Liu, Misato Nakanishi-Koakutsu, Joseph Criscione, Meghana Prakash, Alexis Tensfeldt, Byunggik Kim, Bryan Ho, Julian Chow, Morgan Craney, Mark J. Ranek, Brian L. Lin, Kyriakos Papanicolaou, Agnieszka Sidor, D. Brian Foster, Hee Cheol Cho, Andrew Pekosz, Jason Villano, Deok-Ho Kim, Brian O’Rourke
Deepthi Ashok, Ting Liu, Misato Nakanishi-Koakutsu, Joseph Criscione, Meghana Prakash, Alexis Tensfeldt, Byunggik Kim, Bryan Ho, Julian Chow, Morgan Craney, Mark J. Ranek, Brian L. Lin, Kyriakos Papanicolaou, Agnieszka Sidor, D. Brian Foster, Hee Cheol Cho, Andrew Pekosz, Jason Villano, Deok-Ho Kim, Brian O’Rourke
View: Text | PDF
Research Article Cardiology Immunology Infectious disease

Innate immune activation and mitochondrial ROS induce acute and persistent cardiac conduction system dysfunction after COVID-19

  • Text
  • PDF
Abstract

Cardiac arrhythmias increase during acute SARS-CoV-2 infection and in long COVID syndrome, by unknown mechanisms. This study explored the acute and long-term effects of COVID-19 on cardiac electrophysiology and the cardiac conduction system (CCS) in a hamster model. Electrocardiograms and subpleural pressures were recorded by telemetry for 4 weeks after SARS-CoV-2 infection, and interferon-stimulated gene expression and macrophage infiltration of the CCS were assessed at 4 days and 4 weeks postinfection. COVID-19 induced pronounced tachypnea and cardiac arrhythmias, including bradycardia and persistent atrioventricular block, though no viral protein expression was detected in the heart. Arrhythmias developed rapidly, partially reversed, and then redeveloped, indicating persistent CCS injury. COVID-19 induced cardiac cytokine expression, connexin mislocalization, and CCS macrophage remodeling. Interestingly, sterile innate immune activation by direct cardiac injection of polyinosinic:polycytidylic acid (PIC) induced arrhythmias similar to those of COVID-19. PIC strongly induced cytokine secretion and interferon signaling in hearts, human induced pluripotent stem cell–derived cardiomyocytes, and engineered heart tissues, accompanied by alterations in excitation-contraction coupling. Importantly, the pulmonary and cardiac effects of COVID-19 were blunted by JAK/STAT inhibition or a mitochondrially targeted antioxidant, indicating that SARS-CoV-2 infection indirectly leads to arrhythmias by innate immune activation and redox stress, which could have implications for long COVID syndrome.

Authors

Deepthi Ashok, Ting Liu, Misato Nakanishi-Koakutsu, Joseph Criscione, Meghana Prakash, Alexis Tensfeldt, Byunggik Kim, Bryan Ho, Julian Chow, Morgan Craney, Mark J. Ranek, Brian L. Lin, Kyriakos Papanicolaou, Agnieszka Sidor, D. Brian Foster, Hee Cheol Cho, Andrew Pekosz, Jason Villano, Deok-Ho Kim, Brian O’Rourke

×

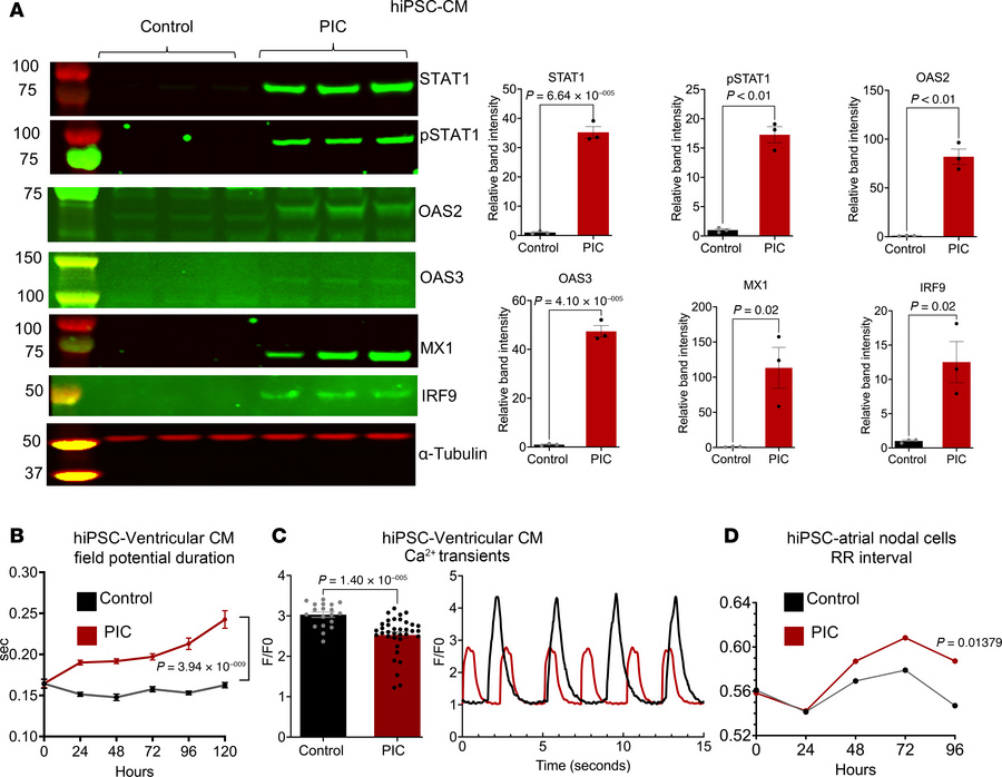
Figure 5

PIC increases expression of antiviral interferon signaling proteins and alters excitation-contraction coupling in human ventricular and sinoatrial nodal myocytes.

Options: View larger image (or click on image) Download as PowerPoint
PIC increases expression of antiviral interferon signaling proteins and ...
(A) Activation of interferon signaling pathway proteins in hiPSC-CM with PIC treatment (200 µg/mL for 72 hours). Left panel: Western blot; right panels: quantification of proteins after normalizing to total protein. (n = 3; unpaired 2-tailed t test.) (B) Field potential durations in hiPSC ventricular myocytes were significantly increased by 24 hours after PIC treatment (n = 11 for control and n = 12 for PIC treated; 2-way repeated measures ANOVA with Holm-Šídák’s multiple-comparison test for panels B and D). Multielectrode array measurements were taken at the indicated times before and after treatment. (C) Left: Ca2+ transient peak amplitudes were significantly reduced 5 days after PIC treatment in monolayers of hiPSC-CM (data points represent 20–30 replicates from 3 independent experiments; a nested analysis with Mann-Whitney 2-tailed test was used). Right: Ca2+ transient recordings in PIC-treated (red trace) and control (black trace) monolayers. (D) In hiPSC-CM atrial/sinoatrial nodal cell monolayers, RR intervals significantly increased 96 hours after PIC treatment (n = 6,6). IRF3, interferon response factor 3; pIRF3, phosphorylated IRF3; IFN-β1, interferon β1; Stat1, signal transducer and activator of transcription 1; pStat1, phosphorylated Stat1; OAS1, 2′-5′-oligoadenylate synthase 1; MX1, MX dynamin like GTPase 1; IRF9, interferon response factor 9.

Copyright © 2026 American Society for Clinical Investigation
ISSN 2379-3708

Sign up for email alerts