Go to The Journal of Clinical Investigation
  • About
  • Editors
  • Consulting Editors
  • For authors
  • Publication ethics
  • Publication alerts by email
  • Transfers
  • Advertising
  • Job board
  • Contact
  • Physician-Scientist Development
  • Current issue
  • Past issues
  • By specialty
    • COVID-19
    • Cardiology
    • Immunology
    • Metabolism
    • Nephrology
    • Oncology
    • Pulmonology
    • All ...
  • Videos
  • Collections
    • In-Press Preview
    • Resource and Technical Advances
    • Clinical Research and Public Health
    • Research Letters
    • Editorials
    • Perspectives
    • Physician-Scientist Development
    • Reviews
    • Top read articles

  • Current issue
  • Past issues
  • Specialties
  • In-Press Preview
  • Resource and Technical Advances
  • Clinical Research and Public Health
  • Research Letters
  • Editorials
  • Perspectives
  • Physician-Scientist Development
  • Reviews
  • Top read articles
  • About
  • Editors
  • Consulting Editors
  • For authors
  • Publication ethics
  • Publication alerts by email
  • Transfers
  • Advertising
  • Job board
  • Contact
LRP2 is a potential molecular target for nonsyndromic pathological myopia
Kimberley Delaunay, Emilie Picard, Patricia Lassiaz, Laurent Jonet, Vidjea Cannaya, José Maria Ruiz-Moreno, Kentaro Kojima, Henrik Vorum, Bent Honoré, Jorge Ruiz-Medrano, Lasse Jørgensen Cehofski, Eric Pussard, Renata Kozyraki, Alicia Torriglia, Olivier Cases, Francine Behar-Cohen
Kimberley Delaunay, Emilie Picard, Patricia Lassiaz, Laurent Jonet, Vidjea Cannaya, José Maria Ruiz-Moreno, Kentaro Kojima, Henrik Vorum, Bent Honoré, Jorge Ruiz-Medrano, Lasse Jørgensen Cehofski, Eric Pussard, Renata Kozyraki, Alicia Torriglia, Olivier Cases, Francine Behar-Cohen
View: Text | PDF
Research Article Neuroscience Ophthalmology

LRP2 is a potential molecular target for nonsyndromic pathological myopia

  • Text
  • PDF
Abstract

High myopia (HM) and posterior staphyloma (PS) are major causes of vision loss worldwide. Genetic and environmental factors, especially light exposure, influence myopia. This study shows that low-density lipoprotein–related receptor type 2 (LRP2) levels are decreased in the vitreous of patients with HM and PS, and that in human donor eyes affected by PS, LRP2 expression was reduced in the neural retina and retinal pigment epithelium (RPE), with morphologic changes similar to those observed in the Foxg1-Cre-Lrp2fl/fl mouse that also develops PS. In human induced pluripotent stem cell–derived RPE cells, LRP2 silencing regulated genes involved in eye and neuronal development, visual perception, tissue remodeling, hormone metabolism, and RPE structure. Its expression increased under light exposure, particularly red light, but was downregulated by cortisol. These findings establish a link between LRP2, myopization, and environmental factors, highlighting its crucial role in nonsyndromic HM and PS. LRP2 appears to be a promising therapeutic target for HM treatment.

Authors

Kimberley Delaunay, Emilie Picard, Patricia Lassiaz, Laurent Jonet, Vidjea Cannaya, José Maria Ruiz-Moreno, Kentaro Kojima, Henrik Vorum, Bent Honoré, Jorge Ruiz-Medrano, Lasse Jørgensen Cehofski, Eric Pussard, Renata Kozyraki, Alicia Torriglia, Olivier Cases, Francine Behar-Cohen

×

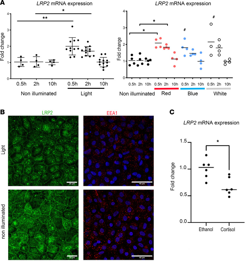
Figure 8

LRP2 expression and environmental factors.

Options: View larger image (or click on image) Download as PowerPoint
LRP2 expression and environmental factors.
(A) Quantification of LRP2 mR...
(A) Quantification of LRP2 mRNA by qPCR in iRPE not exposed (ne) or exposed to light (left panel) after 0.5, 2, or 10 hours after illumination. Left panel showing quantification of LRP2 mRNA in iRPE not exposed or exposed to light. Right panel showing quantification of LRP2 mRNA in iRPE not exposed or exposed to red, blue, or white light. Values correspond to the means of 4 independent experiments in duplicate for each condition. Each independent experiment represents the mean of 3 wells. Data are expressed as fold change in gene expression ± SD and were analyzed using the nonparametric Kruskal-Wallis test and Mann-Whitney post hoc test. *P < 0.05; **P < 0.01; #P > 0.05 (not significant). (B) LRP2 and EEA1 expression in iRPE not exposed or exposed to red light. (C) LRP2 mRNA expression in iRPE cultures treated without (ethanol) or cortisol. Values correspond to the mean of 6 experiments in triplicate. Data represent the mean fold change in gene expression ± SEM. Mann-Whitney U test. *P < 0.05. Scale bars: 20 μm (LRP2) and 40 μm (EAA1).

Copyright © 2026 American Society for Clinical Investigation
ISSN 2379-3708

Sign up for email alerts