Go to The Journal of Clinical Investigation
  • About
  • Editors
  • Consulting Editors
  • For authors
  • Publication ethics
  • Publication alerts by email
  • Transfers
  • Advertising
  • Job board
  • Contact
  • Physician-Scientist Development
  • Current issue
  • Past issues
  • By specialty
    • COVID-19
    • Cardiology
    • Immunology
    • Metabolism
    • Nephrology
    • Oncology
    • Pulmonology
    • All ...
  • Videos
  • Collections
    • In-Press Preview
    • Resource and Technical Advances
    • Clinical Research and Public Health
    • Research Letters
    • Editorials
    • Perspectives
    • Physician-Scientist Development
    • Reviews
    • Top read articles

  • Current issue
  • Past issues
  • Specialties
  • In-Press Preview
  • Resource and Technical Advances
  • Clinical Research and Public Health
  • Research Letters
  • Editorials
  • Perspectives
  • Physician-Scientist Development
  • Reviews
  • Top read articles
  • About
  • Editors
  • Consulting Editors
  • For authors
  • Publication ethics
  • Publication alerts by email
  • Transfers
  • Advertising
  • Job board
  • Contact
Palmitate impairs autophagic degradation via oxidative stress/perilysosomal Ca2+ overload/mTORC1 activation pathway in pancreatic β cells
Ha Thu Nguyen, Luong Dai Ly, Thuy Thi Thanh Ngo, Soo Kyung Lee, Carlos Noriega Polo, Subo Lee, Taesic Lee, Seung-Kuy Cha, Xaviera Riani Yasasilka, Kae Won Cho, Myung-Shik Lee, Andreas Wiederkehr, Claes B. Wollheim, Kyu-Sang Park
Ha Thu Nguyen, Luong Dai Ly, Thuy Thi Thanh Ngo, Soo Kyung Lee, Carlos Noriega Polo, Subo Lee, Taesic Lee, Seung-Kuy Cha, Xaviera Riani Yasasilka, Kae Won Cho, Myung-Shik Lee, Andreas Wiederkehr, Claes B. Wollheim, Kyu-Sang Park
View: Text | PDF
Research Article Aging Endocrinology

Palmitate impairs autophagic degradation via oxidative stress/perilysosomal Ca2+ overload/mTORC1 activation pathway in pancreatic β cells

  • Text
  • PDF
Abstract

Saturated fatty acids impose lipotoxic stress on pancreatic β cells, leading to β cell failure and diabetes. In this study, we investigate the critical role of organellar Ca2+ disturbance on defective autophagy and β cell lipotoxicity. Palmitate, a saturated fatty acid, induced perilysosomal Ca2+ elevation, sustained mTOR complex 1 (mTORC1) activation on the lysosomal membrane, suppression of the lysosomal transient receptor potential mucolipin 1 (TRPML1) channel, and accumulation of undigested autophagosomes in β cells. These Ca2+ aberrations with autophagy defects by palmitate were prevented by an mTORC1 inhibitor or a mitochondrial superoxide scavenger. To alleviate perilysosomal Ca2+ overload, strategies such as lowering extracellular Ca2+, employing voltage-gated Ca2+ channel blocker or ATP-sensitive K+ channel opener, effectively abrogated mTORC1 activation and preserved autophagy. Furthermore, redirecting perilysosomal Ca2+ into the endoplasmic reticulum (ER), with an ER Ca2+ ATPase activator, restored TRPML1 activity, promoted autophagic flux, and improved survival of β cells exposed to palmitate-induced lipotoxicity. Our findings suggest oxidative stress/Ca2+ overload/mTORC1 pathway involvement in TRPML1 suppression and defective autophagy during β cell lipotoxicity. Restoring perilysosomal Ca2+ homeostasis emerges as a promising therapeutic strategy for metabolic diseases.

Authors

Ha Thu Nguyen, Luong Dai Ly, Thuy Thi Thanh Ngo, Soo Kyung Lee, Carlos Noriega Polo, Subo Lee, Taesic Lee, Seung-Kuy Cha, Xaviera Riani Yasasilka, Kae Won Cho, Myung-Shik Lee, Andreas Wiederkehr, Claes B. Wollheim, Kyu-Sang Park

×

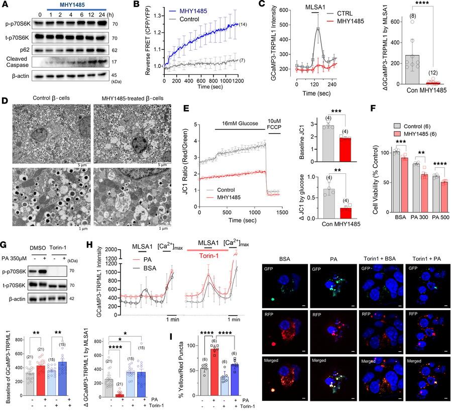
Figure 3

Inhibiting mTORC1 abolishes palmitate-induced TRPML1 suppression and autophagy defects.

Options: View larger image (or click on image) Download as PowerPoint
Inhibiting mTORC1 abolishes palmitate-induced TRPML1 suppression and aut...
(A and B) mTORC1 activator, MHY1485 (10 μM), augmented mTORC1 signaling and increased p62 and cleaved caspase-3. (C) Pharmacologic activation using MYH1485 inhibited MLSA1-triggered lysosomal Ca2+ release in MIN6 cells. (D and E) mTOR activator caused accumulation of undigested autophagosomes and depolarized mitochondrial membrane potential, leading to impaired glucose responses measured by JC1 fluorescence. (F) The mTOR activator, MYH1485, aggravated PA-induced cell death measured by using MTT assay. (G and H) Torin-1 (100 nM), an mTORC1 inhibitor, reduced basal perilysosomal Ca2+ level but recovered MLSA1-triggered lysosomal Ca2+ release. (I) Torin-1 recovered PA-increased yellow/red puncta in LC3-GFP-RFP–expressing cells. Scale bar: 1 μm (I). Data are presented as means ± SD (B, C, and H) or SEM (E and F), and n is the number of analyzed wells or cells from more than 3 independent experiments. Statistical significance was determined using unpaired 2-tailed Student’s t test (C, E, and F) or 1-way ANOVA with post hoc Tukey multiple-comparison test (H and I). *P < 0.05; **P < 0.01; ***P < 0.001; ****P < 0.0001.

Copyright © 2026 American Society for Clinical Investigation
ISSN 2379-3708

Sign up for email alerts