Go to The Journal of Clinical Investigation
  • About
  • Editors
  • Consulting Editors
  • For authors
  • Publication ethics
  • Publication alerts by email
  • Transfers
  • Advertising
  • Job board
  • Contact
  • Physician-Scientist Development
  • Current issue
  • Past issues
  • By specialty
    • COVID-19
    • Cardiology
    • Immunology
    • Metabolism
    • Nephrology
    • Oncology
    • Pulmonology
    • All ...
  • Videos
  • Collections
    • In-Press Preview
    • Resource and Technical Advances
    • Clinical Research and Public Health
    • Research Letters
    • Editorials
    • Perspectives
    • Physician-Scientist Development
    • Reviews
    • Top read articles

  • Current issue
  • Past issues
  • Specialties
  • In-Press Preview
  • Resource and Technical Advances
  • Clinical Research and Public Health
  • Research Letters
  • Editorials
  • Perspectives
  • Physician-Scientist Development
  • Reviews
  • Top read articles
  • About
  • Editors
  • Consulting Editors
  • For authors
  • Publication ethics
  • Publication alerts by email
  • Transfers
  • Advertising
  • Job board
  • Contact
Palmitate impairs autophagic degradation via oxidative stress/perilysosomal Ca2+ overload/mTORC1 activation pathway in pancreatic β cells
Ha Thu Nguyen, Luong Dai Ly, Thuy Thi Thanh Ngo, Soo Kyung Lee, Carlos Noriega Polo, Subo Lee, Taesic Lee, Seung-Kuy Cha, Xaviera Riani Yasasilka, Kae Won Cho, Myung-Shik Lee, Andreas Wiederkehr, Claes B. Wollheim, Kyu-Sang Park
Ha Thu Nguyen, Luong Dai Ly, Thuy Thi Thanh Ngo, Soo Kyung Lee, Carlos Noriega Polo, Subo Lee, Taesic Lee, Seung-Kuy Cha, Xaviera Riani Yasasilka, Kae Won Cho, Myung-Shik Lee, Andreas Wiederkehr, Claes B. Wollheim, Kyu-Sang Park
View: Text | PDF
Research Article Aging Endocrinology

Palmitate impairs autophagic degradation via oxidative stress/perilysosomal Ca2+ overload/mTORC1 activation pathway in pancreatic β cells

  • Text
  • PDF
Abstract

Saturated fatty acids impose lipotoxic stress on pancreatic β cells, leading to β cell failure and diabetes. In this study, we investigate the critical role of organellar Ca2+ disturbance on defective autophagy and β cell lipotoxicity. Palmitate, a saturated fatty acid, induced perilysosomal Ca2+ elevation, sustained mTOR complex 1 (mTORC1) activation on the lysosomal membrane, suppression of the lysosomal transient receptor potential mucolipin 1 (TRPML1) channel, and accumulation of undigested autophagosomes in β cells. These Ca2+ aberrations with autophagy defects by palmitate were prevented by an mTORC1 inhibitor or a mitochondrial superoxide scavenger. To alleviate perilysosomal Ca2+ overload, strategies such as lowering extracellular Ca2+, employing voltage-gated Ca2+ channel blocker or ATP-sensitive K+ channel opener, effectively abrogated mTORC1 activation and preserved autophagy. Furthermore, redirecting perilysosomal Ca2+ into the endoplasmic reticulum (ER), with an ER Ca2+ ATPase activator, restored TRPML1 activity, promoted autophagic flux, and improved survival of β cells exposed to palmitate-induced lipotoxicity. Our findings suggest oxidative stress/Ca2+ overload/mTORC1 pathway involvement in TRPML1 suppression and defective autophagy during β cell lipotoxicity. Restoring perilysosomal Ca2+ homeostasis emerges as a promising therapeutic strategy for metabolic diseases.

Authors

Ha Thu Nguyen, Luong Dai Ly, Thuy Thi Thanh Ngo, Soo Kyung Lee, Carlos Noriega Polo, Subo Lee, Taesic Lee, Seung-Kuy Cha, Xaviera Riani Yasasilka, Kae Won Cho, Myung-Shik Lee, Andreas Wiederkehr, Claes B. Wollheim, Kyu-Sang Park

×

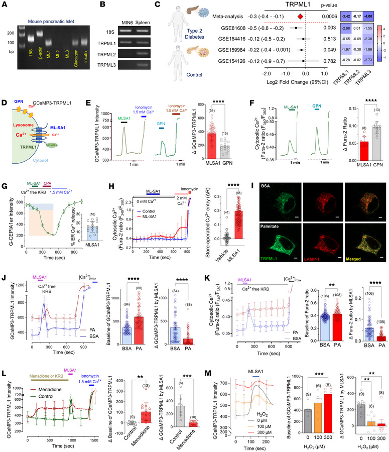
Figure 2

Palmitate elevates perilysosomal Ca2+ level and inhibits TRPML1-mediated lysosomal Ca2+ release.

Options: View larger image (or click on image) Download as PowerPoint
Palmitate elevates perilysosomal Ca2+ level and inhibits TRPML1-mediated...
(A and B) Expression profile of TRPML channels in mouse pancreatic islets (A) and MIN6 cells (B). (C) Lower expression of TRPML1 in pancreatic islets from patients with type 2 diabetes compared with controls in separate public datasets (black square) and their meta-analyzed fold-change between control and diabetes (red diamond) calculated by Inverse-Variance Weighted method. Heatmaps of TRPMLs show the z values (top) calculated by meta-analysis and t values from each dataset by DESeq2 analysis. (D) GCaMP3-TRPML1 fluorescent probe detecting perilysosomal Ca2+ level. (E and F) MLSA1 (10 μM), a TRPML agonist, and GPN (100 μM), a lysosomotrope, elevated perilysosomal (GCaMP3-TRPML1) and cytosolic (Fura-2) Ca2+ levels in MIN6 cells. (G) MLSA1 decreased ER Ca2+ content measured by G-CEPIA1er, suggesting ER Ca2+ release. (H) Cytosolic Ca2+ rose upon extracellular Ca2+ supplementation in MLSA1-treated group, indicating store-operated Ca2+ entry. (I) Fluorescence imaging of MIN6 cells expressing GCaMP3-TRPML1 treated with BSA or PA. Scale bar: 1 μm (I). (J and K) PA elevated the basal level but abolished MLSA1 response of perilysosomal (J) or cytosolic (K) Ca2+ in MIN6 cells. (L and M) The oxidants, menadione (100 μM) (L) or H2O2 (M), like PA, elevated the baseline Ca2+ and abolished the MLSA1 response. [Ca2+]max implies cells in normal Ca2+ Krebs–Ringer bicarbonate buffer (KRBB) with ionomycin. Data are presented as means ± SD, and (n) is the number of analyzed cells from more than 3 independent experiments, except those in L and M (from 2–3 independent experiments). Statistical significance was determined using unpaired 2-tailed Student’s t test (E, F, H, J, and L) or 1-way ANOVA with post hoc Tukey multiple-comparison test (M). **P < 0.01; ***P < 0.001; ****P < 0.0001.

Copyright © 2026 American Society for Clinical Investigation
ISSN 2379-3708

Sign up for email alerts