Go to The Journal of Clinical Investigation
  • About
  • Editors
  • Consulting Editors
  • For authors
  • Publication ethics
  • Publication alerts by email
  • Transfers
  • Advertising
  • Job board
  • Contact
  • Physician-Scientist Development
  • Current issue
  • Past issues
  • By specialty
    • COVID-19
    • Cardiology
    • Immunology
    • Metabolism
    • Nephrology
    • Oncology
    • Pulmonology
    • All ...
  • Videos
  • Collections
    • In-Press Preview
    • Resource and Technical Advances
    • Clinical Research and Public Health
    • Research Letters
    • Editorials
    • Perspectives
    • Physician-Scientist Development
    • Reviews
    • Top read articles

  • Current issue
  • Past issues
  • Specialties
  • In-Press Preview
  • Resource and Technical Advances
  • Clinical Research and Public Health
  • Research Letters
  • Editorials
  • Perspectives
  • Physician-Scientist Development
  • Reviews
  • Top read articles
  • About
  • Editors
  • Consulting Editors
  • For authors
  • Publication ethics
  • Publication alerts by email
  • Transfers
  • Advertising
  • Job board
  • Contact
Anti-CD3 mAb treatment reshapes infiltrating T and β cells in the islets in autoimmune diabetes
Ying Wu, Maxwell Spurrell, Ana Lledó-Delgado, Songyan Deng, Dejiang Wang, Yang Liu, Mahsa Nouri Barkestani, Ana Luisa Perdigoto, Kevan C. Herold
Ying Wu, Maxwell Spurrell, Ana Lledó-Delgado, Songyan Deng, Dejiang Wang, Yang Liu, Mahsa Nouri Barkestani, Ana Luisa Perdigoto, Kevan C. Herold
View: Text | PDF
Research Article Endocrinology Immunology

Anti-CD3 mAb treatment reshapes infiltrating T and β cells in the islets in autoimmune diabetes

  • Text
  • PDF
Abstract

Treatment with anti-CD3 monoclonal antibody (mAb) can delay or prevent type 1 diabetes in mice and humans by modulating the immune-mediated destruction of β cells. A single course of treatment may have lasting efficacy, but the mechanisms that account for these prolonged effects, i.e., “operational tolerance,” are not clear. Here, we used paired single-cell RNA and T cell receptor sequencing to characterize islet-infiltrating T cells and their counterpart in paired pancreatic lymph nodes from anti-CD3 mAb–treated nonobese diabetic (NOD) mice in remission. We found that after anti-CD3 mAb treatment, T cells that infiltrate the islets are more heterogeneous and have hybrid features including characteristics of T stem cell–like memory and reduced effector function compared with those from untreated prediabetic NOD mice. Autoantigen-reactive CD8+ T cells persist after treatment, but they also show features of stemness and reduced pathogenicity. Our findings describe the reshaping of islet-infiltrating and autoreactive T cells and β cells that lead to operational, but tenuous, tolerance to autoimmune diabetes following anti-CD3 mAb treatment.

Authors

Ying Wu, Maxwell Spurrell, Ana Lledó-Delgado, Songyan Deng, Dejiang Wang, Yang Liu, Mahsa Nouri Barkestani, Ana Luisa Perdigoto, Kevan C. Herold

×

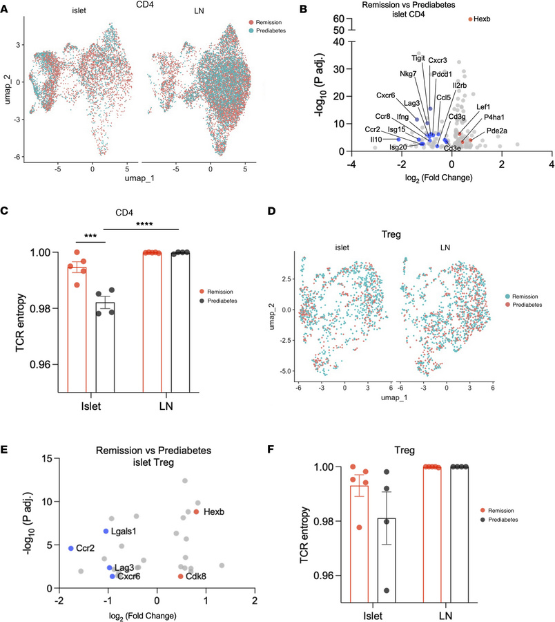
Figure 3

Transcriptional features of islet-infiltrating CD4+ T cells.

Options: View larger image (or click on image) Download as PowerPoint
Transcriptional features of islet-infiltrating CD4+ T cells.
(A) UMAP sh...
(A) UMAP showing CD4+ T cells in the islets or ppLNs of anti-CD3–treated remitter and prediabetic NOD mice, colored by conditions. (B) Volcano plot showing differentially expressed genes (DEGs) of islet-infiltrating CD4+ T cells between remitter and prediabetic NOD (adjusted P values < 0.05). Upregulated genes of note in remitters are highlighted in red and downregulated genes in blue. (C) Repertoire diversity of CD4+ T cells measured by Shannon entropy index (entropy index scaled to 1; mean ± SEM). Each symbol represents 1 individual mouse (***P < 0.001, ****P < 0.0001, 2-way ANOVA with Tukey’s multiple-comparison test). (D) UMAP showing Tregs in the islets or ppLNs of anti-CD3–treated remitter and prediabetic NOD mice, colored by conditions. (E) Volcano plot showing DEGs of islet-infiltrating Tregs between remitter and prediabetic NOD (adjusted P values < 0.05). (F) Repertoire diversity of Tregs measured by Shannon entropy index (entropy index scaled to 1). Each symbol represents 1 individual mouse (mean ± SEM).

Copyright © 2026 American Society for Clinical Investigation
ISSN 2379-3708

Sign up for email alerts