Go to The Journal of Clinical Investigation
  • About
  • Editors
  • Consulting Editors
  • For authors
  • Publication ethics
  • Publication alerts by email
  • Transfers
  • Advertising
  • Job board
  • Contact
  • Physician-Scientist Development
  • Current issue
  • Past issues
  • By specialty
    • COVID-19
    • Cardiology
    • Immunology
    • Metabolism
    • Nephrology
    • Oncology
    • Pulmonology
    • All ...
  • Videos
  • Collections
    • In-Press Preview
    • Resource and Technical Advances
    • Clinical Research and Public Health
    • Research Letters
    • Editorials
    • Perspectives
    • Physician-Scientist Development
    • Reviews
    • Top read articles

  • Current issue
  • Past issues
  • Specialties
  • In-Press Preview
  • Resource and Technical Advances
  • Clinical Research and Public Health
  • Research Letters
  • Editorials
  • Perspectives
  • Physician-Scientist Development
  • Reviews
  • Top read articles
  • About
  • Editors
  • Consulting Editors
  • For authors
  • Publication ethics
  • Publication alerts by email
  • Transfers
  • Advertising
  • Job board
  • Contact
Conserved interactions with stromal and immune cells coordinate de novo B cell lymphopoiesis in fetal intestines
Kimberly A. Carroll, Weihong Gu, Long Phan, Eduardo Gonzalez Santiago, Wenjia Wang, George C. Tseng, Liza Konnikova, Shruti Sharma
Kimberly A. Carroll, Weihong Gu, Long Phan, Eduardo Gonzalez Santiago, Wenjia Wang, George C. Tseng, Liza Konnikova, Shruti Sharma
View: Text | PDF
Research Article Development Immunology

Conserved interactions with stromal and immune cells coordinate de novo B cell lymphopoiesis in fetal intestines

  • Text
  • PDF
Abstract

Recent findings suggest that the small intestine (SI) is a potentially novel site for B cell lymphopoiesis during fetal and neonatal life. However, the unique and/or conserved features that enable B cell development at this site remain unclear. To investigate the molecular and cellular scaffolds for B cell lymphopoiesis in mouse and human fetal intestines, we leveraged single-cell RNA-Seq, in situ immunofluorescence, spatial transcriptomics, and high-dimensional spectral flow cytometry. We found that SI mesenchymal and stromal cells expressed higher levels of chemokines known to recruit common lymphoid progenitors. Importantly, local lymphatic endothelial cells expressed IL-7 and TSLP in proximity to IL-7R+ precursor B cells, likely promoting their differentiation in the SI. Notably, we found that fetal-derived lymphoid tissue inducer (LTi) cells were required for B cell development and localization in the SI, but not fetal liver. These findings identify a lymphoid tissue development–independent role for this immune cell in B cell development. Collectively, our data reveal a conserved intestinal B cell niche in mice and humans, challenging traditional models of lymphopoiesis. The identification of a requisite cellular/molecular scaffold for fetal B cell development allows future studies to test the importance of this de novo B cell lymphopoiesis to long-term immunity.

Authors

Kimberly A. Carroll, Weihong Gu, Long Phan, Eduardo Gonzalez Santiago, Wenjia Wang, George C. Tseng, Liza Konnikova, Shruti Sharma

×

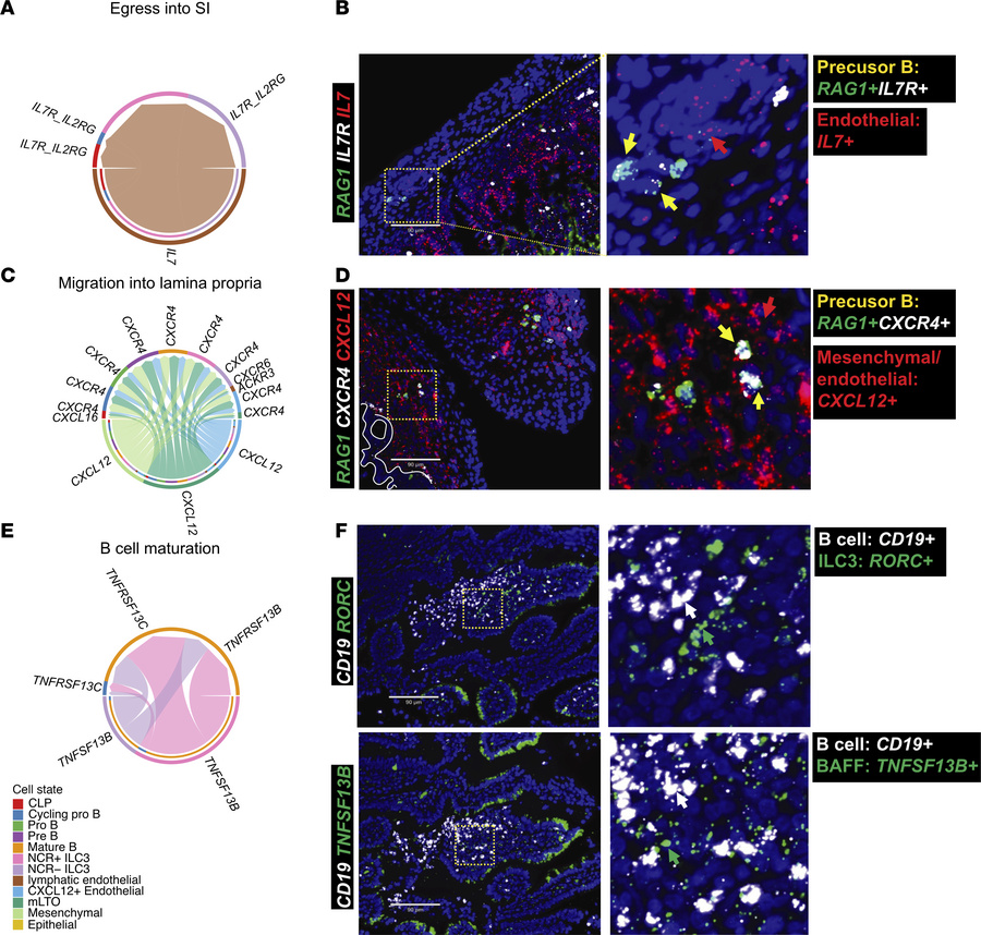
Figure 6

Humans share a common scaffold with mice that are capable of supporting B cell development in fetal intestines.

Options: View larger image (or click on image) Download as PowerPoint
Humans share a common scaffold with mice that are capable of supporting ...
(A, C, and E) Circle plots showing the selected interactions of IL-7 signaling (A), CXCL12 signaling (C), and BAFF signaling (E). (B) Representative multiplex RNAscope images of fetal small intestine (21 weeks gestational age). The yellow square highlights the region magnified on the right. Yellow arrows represent precursor B cells (RAG1+IL-7R+), red arrows yellow arrows represent IL-7+ cells. Scale bar: 90 μm. (D) Representative multiplex RNAscope images of fetal small intestine (21 weeks gestational age). The yellow square highlights the region magnified on the right. Yellow arrows represent precursor B cells (RAG1+CXCR4+), red arrows yellow arrows represent CXCL12+ cells. The white circle highlights the epithelial layer. Scale bar: 90 μm. (F) Representative multiplex RNAscope images of fetal small intestine (21 weeks gestational age). The yellow square highlights the region magnified on the right. All images counterstained with DAPI (blue). White arrows represent CD19+ B cells, green arrows in the upper image represent RORC+ cells, and green arrows in the lower image represent TNFSF13B+ cells. Scale bar: 90 μm.

Copyright © 2026 American Society for Clinical Investigation
ISSN 2379-3708

Sign up for email alerts