Go to The Journal of Clinical Investigation
  • About
  • Editors
  • Consulting Editors
  • For authors
  • Publication ethics
  • Publication alerts by email
  • Transfers
  • Advertising
  • Job board
  • Contact
  • Physician-Scientist Development
  • Current issue
  • Past issues
  • By specialty
    • COVID-19
    • Cardiology
    • Immunology
    • Metabolism
    • Nephrology
    • Oncology
    • Pulmonology
    • All ...
  • Videos
  • Collections
    • In-Press Preview
    • Resource and Technical Advances
    • Clinical Research and Public Health
    • Research Letters
    • Editorials
    • Perspectives
    • Physician-Scientist Development
    • Reviews
    • Top read articles

  • Current issue
  • Past issues
  • Specialties
  • In-Press Preview
  • Resource and Technical Advances
  • Clinical Research and Public Health
  • Research Letters
  • Editorials
  • Perspectives
  • Physician-Scientist Development
  • Reviews
  • Top read articles
  • About
  • Editors
  • Consulting Editors
  • For authors
  • Publication ethics
  • Publication alerts by email
  • Transfers
  • Advertising
  • Job board
  • Contact
A role for the transcriptional coregulator RIP140 in the control of muscle endurance fitness
Elizabeth Pruzinsky, … , Tejvir S. Khurana, Daniel P. Kelly
Elizabeth Pruzinsky, … , Tejvir S. Khurana, Daniel P. Kelly
Published October 21, 2025
Citation Information: JCI Insight. 2025;10(22):e192376. https://doi.org/10.1172/jci.insight.192376.
View: Text | PDF
Research Article Metabolism Muscle biology

A role for the transcriptional coregulator RIP140 in the control of muscle endurance fitness

  • Text
  • PDF
Abstract

Poor skeletal muscle fitness contributes to many chronic disease states, including obesity, heart failure, primary muscle disorders, and age-related sarcopenia. Receptor-interacting protein 140 (RIP140) is a striated muscle–enriched nuclear receptor coregulator known to suppress mitochondrial oxidative capacity. To investigate the role of RIP140 in skeletal muscle, striated muscle–specific RIP140-deficient (strNrip1–/–) mice were generated and characterized. strNrip1–/– mice displayed an enhanced endurance performance phenotype. RNA-sequence (RNA-seq) analysis of glycolytic fast-twitch muscle from strNrip1–/– mice identified a broad array of differentially upregulated metabolic and structural muscle genes known to be induced by endurance training, including pathways involved in mitochondrial biogenesis and respiration, fatty acid oxidation, slow muscle fiber type, and angiogenesis. In addition, muscle RIP140 deficiency induced expansive neuromuscular junction (NMJ) remodeling. Integration of RNA-seq results with CUT&RUN analysis of strNrip1–/– myotubes identified Wnt16 as a candidate effector for the NMJ biogenesis in RIP140-deficient skeletal myotubes. We conclude that RIP140 serves as a physiological “rheostat” for a broad coordinated network of metabolic and structural genes involved in skeletal muscle fitness.

Authors

Elizabeth Pruzinsky, Kirill Batmanov, Denis M. Medeiros, Sarah M. Sulon, Brian P. Sullivan, Tomoya Sakamoto, Teresa C. Leone, Tejvir S. Khurana, Daniel P. Kelly

×

Figure 8

CUT&RUN sequencing reveals RIP140 targets involved in mitochondrial function, angiogenesis, and the NMJ.

Options: View larger image (or click on image) Download as PowerPoint
CUT&RUN sequencing reveals RIP140 targets involved in mitochondrial ...
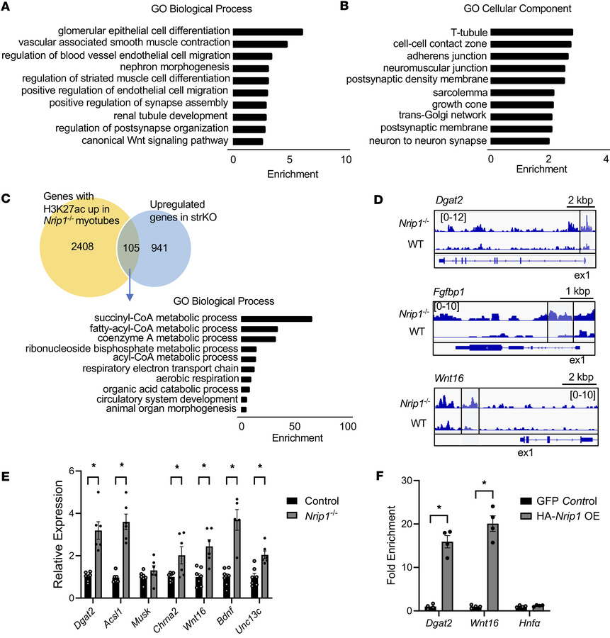
(A) GO Biological Process pathways and (B) Cellular Component pathways based on analysis of genes near increased H3K27ac peaks in Nrip1–/– myotubes compared to WT control primary myotubes. (C) Intersection analysis of upregulated H3K27ac gene annotated peaks in Nrip1–/– myotubes and upregulated differentially expressed genes (DEGs) in strKO gastrocnemius compared to their corresponding controls. GO biological process pathways are represented from the intersected gene list. (D) Representative CUT&RUN sequencing browser tracks from Dgat2, Fgfbp1, and Wnt16 comparing Nrip1–/– and WT control. Browser tracks were obtained utilizing the Integrative Genomics Viewer (https://igv.org/) displayed as sequence reads mapped to the reference genome (mouse mm10). The gene locus is represented in the bottom segment of each browser track and exon 1 (ex. 1) is labeled. Sequence read peaks are represented on a log scale. (E) Gene expression of fatty acid metabolic and NMJ genes denoted at the bottom comparing Nrip1–/– and WT control myotubes (n = 6–7 samples per group). (F) ChIP-qPCR enrichment at Dgat2 and Wnt16 H3K27ac peaks identified by CUT&RUN analyses and Hnfa (negative control) in 3x-HA-Nrip1–overexpressing (OE) and GFP control C2C12 myotubes (n = 4 samples per group). Values are the mean ± SEM. *P < 0.05 versus control by 2-tailed, unpaired Student’s t test (E and F).

Copyright © 2025 American Society for Clinical Investigation
ISSN 2379-3708

Sign up for email alerts