Go to The Journal of Clinical Investigation
  • About
  • Editors
  • Consulting Editors
  • For authors
  • Publication ethics
  • Publication alerts by email
  • Transfers
  • Advertising
  • Job board
  • Contact
  • Physician-Scientist Development
  • Current issue
  • Past issues
  • By specialty
    • COVID-19
    • Cardiology
    • Immunology
    • Metabolism
    • Nephrology
    • Oncology
    • Pulmonology
    • All ...
  • Videos
  • Collections
    • In-Press Preview
    • Resource and Technical Advances
    • Clinical Research and Public Health
    • Research Letters
    • Editorials
    • Perspectives
    • Physician-Scientist Development
    • Reviews
    • Top read articles

  • Current issue
  • Past issues
  • Specialties
  • In-Press Preview
  • Resource and Technical Advances
  • Clinical Research and Public Health
  • Research Letters
  • Editorials
  • Perspectives
  • Physician-Scientist Development
  • Reviews
  • Top read articles
  • About
  • Editors
  • Consulting Editors
  • For authors
  • Publication ethics
  • Publication alerts by email
  • Transfers
  • Advertising
  • Job board
  • Contact
A role for the transcriptional coregulator RIP140 in the control of muscle endurance fitness
Elizabeth Pruzinsky, Kirill Batmanov, Denis M. Medeiros, Sarah M. Sulon, Brian P. Sullivan, Tomoya Sakamoto, Teresa C. Leone, Tejvir S. Khurana, Daniel P. Kelly
Elizabeth Pruzinsky, Kirill Batmanov, Denis M. Medeiros, Sarah M. Sulon, Brian P. Sullivan, Tomoya Sakamoto, Teresa C. Leone, Tejvir S. Khurana, Daniel P. Kelly
View: Text | PDF
Research Article Metabolism Muscle biology

A role for the transcriptional coregulator RIP140 in the control of muscle endurance fitness

  • Text
  • PDF
Abstract

Poor skeletal muscle fitness contributes to many chronic disease states, including obesity, heart failure, primary muscle disorders, and age-related sarcopenia. Receptor-interacting protein 140 (RIP140) is a striated muscle–enriched nuclear receptor coregulator known to suppress mitochondrial oxidative capacity. To investigate the role of RIP140 in skeletal muscle, striated muscle–specific RIP140-deficient (strNrip1–/–) mice were generated and characterized. strNrip1–/– mice displayed an enhanced endurance performance phenotype. RNA-sequence (RNA-seq) analysis of glycolytic fast-twitch muscle from strNrip1–/– mice identified a broad array of differentially upregulated metabolic and structural muscle genes known to be induced by endurance training, including pathways involved in mitochondrial biogenesis and respiration, fatty acid oxidation, slow muscle fiber type, and angiogenesis. In addition, muscle RIP140 deficiency induced expansive neuromuscular junction (NMJ) remodeling. Integration of RNA-seq results with CUT&RUN analysis of strNrip1–/– myotubes identified Wnt16 as a candidate effector for the NMJ biogenesis in RIP140-deficient skeletal myotubes. We conclude that RIP140 serves as a physiological “rheostat” for a broad coordinated network of metabolic and structural genes involved in skeletal muscle fitness.

Authors

Elizabeth Pruzinsky, Kirill Batmanov, Denis M. Medeiros, Sarah M. Sulon, Brian P. Sullivan, Tomoya Sakamoto, Teresa C. Leone, Tejvir S. Khurana, Daniel P. Kelly

×

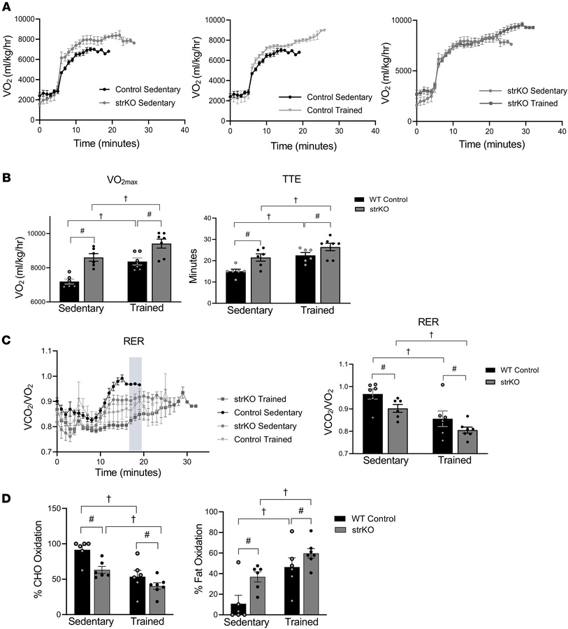
Figure 3

strNrip1–/– mice are capable of training to a VO2max beyond baseline endurance phenotype.

Options: View larger image (or click on image) Download as PowerPoint
strNrip1–/– mice are capable of training to a VO2max beyond baseline end...
(A) VO2 plotted against time of the VO2max exercise protocol comparing WT control sedentary and strNrip1–/– (strKO) sedentary mice, WT control sedentary and trained WT control mice, and strKO sedentary and strKO trained mice (n = 6–7 mice per group). (B) VO2max and time-to-exhaustion (TTE) values from the VO2max exercise protocol comparing WT control sedentary versus trained, and strKO sedentary versus trained male mice (n = 6–7 mice per group). (C) Respiratory exchange ratio (RER) derived from the VO2max exercise protocol comparing WT control sedentary, WT control trained, strKO sedentary, and strKO trained male mice at 16 weeks of age and plotted at the averaged point of WT control exhaustion shaded in gray (n = 6–7 mice per group). (D) Percentage carbohydrate (CHO) and fat oxidation calculated from RER measurements derived from the VO2max testing protocol comparing WT control sedentary, WT control trained, strKO sedentary, and strKO trained male mice (n = 6–7 mice per group). Values are the mean ± SEM. #P < 0.05 comparing genotypes and †P < 0.05 comparing training by 2-way ANOVA displaying main effects (B–D).

Copyright © 2026 American Society for Clinical Investigation
ISSN 2379-3708

Sign up for email alerts