Go to The Journal of Clinical Investigation
  • About
  • Editors
  • Consulting Editors
  • For authors
  • Publication ethics
  • Publication alerts by email
  • Transfers
  • Advertising
  • Job board
  • Contact
  • Physician-Scientist Development
  • Current issue
  • Past issues
  • By specialty
    • COVID-19
    • Cardiology
    • Immunology
    • Metabolism
    • Nephrology
    • Oncology
    • Pulmonology
    • All ...
  • Videos
  • Collections
    • In-Press Preview
    • Resource and Technical Advances
    • Clinical Research and Public Health
    • Research Letters
    • Editorials
    • Perspectives
    • Physician-Scientist Development
    • Reviews
    • Top read articles

  • Current issue
  • Past issues
  • Specialties
  • In-Press Preview
  • Resource and Technical Advances
  • Clinical Research and Public Health
  • Research Letters
  • Editorials
  • Perspectives
  • Physician-Scientist Development
  • Reviews
  • Top read articles
  • About
  • Editors
  • Consulting Editors
  • For authors
  • Publication ethics
  • Publication alerts by email
  • Transfers
  • Advertising
  • Job board
  • Contact
Cardiomyocyte cytosolic nuclear self-DNA contributes to the pathogenesis of desmoplakin cardiomyopathy
Weiyue Wang, … , Priyatansh Gurha, Ali J. Marian
Weiyue Wang, … , Priyatansh Gurha, Ali J. Marian
Published July 3, 2025
Citation Information: JCI Insight. 2025;10(16):e192283. https://doi.org/10.1172/jci.insight.192283.
View: Text | PDF
Research Article Cardiology Genetics

Cardiomyocyte cytosolic nuclear self-DNA contributes to the pathogenesis of desmoplakin cardiomyopathy

  • Text
  • PDF
Abstract

Hereditary cardiomyopathies are the prototypic forms of heart failure and major causes of sudden cardiac death. The genome in cardiomyopathies is exposed to internal stressors, which damage the DNA and activate the DNA damage response (DDR) pathways. We set out to determine whether the DDR pathways were activated and pathogenic in an established mouse model of desmoplakin (DSP) cardiomyopathy generated upon deletion of the Dsp gene in cardiomyocytes (Myh6-MerCreMerTam Dspfl/fl; Myh6-McmTam Dspfl/fl). The mice exhibited premature death, cardiac dysfunction, myocardial cell death, fibrosis, and increased expression levels of the pro-inflammatory cytokines, consistent with the phenotype of human DSP cardiomyopathy. Cytosolic nuclear self-DNA (nDNA) and mitochondrial DNA (mtDNA) were increased in cardiomyocyte cytosol in the Myh6-McmTam Dspfl/fl mice. Likewise, the DDR pathway proteins, including the cyclic GMP-AMP synthase (CGAS)/stimulator of interferon response 1, were upregulated, as were the transcript levels of interferon response factor 3 and the NF-κB target genes. Deletion of the Mb21d1 gene encoding CGAS in the Myh6-McmTam Dspfl/fl mice prolonged survival, improved cardiac function, attenuated fibrosis, and reduced cell death. Thus, cytosolic nDNA and mtDNA are increased and the DDR pathways are activated and pathogenic in a mouse model of DSP cardiomyopathy, whereas genetic blockade of CGAS is salubrious.

Authors

Weiyue Wang, Benjamin Cathcart, Quoc D. Nguyen, Loi Q. Lao, Amelia Bryans, Sara E. Coleman, Leila Rouhi, Priyatansh Gurha, Ali J. Marian

×

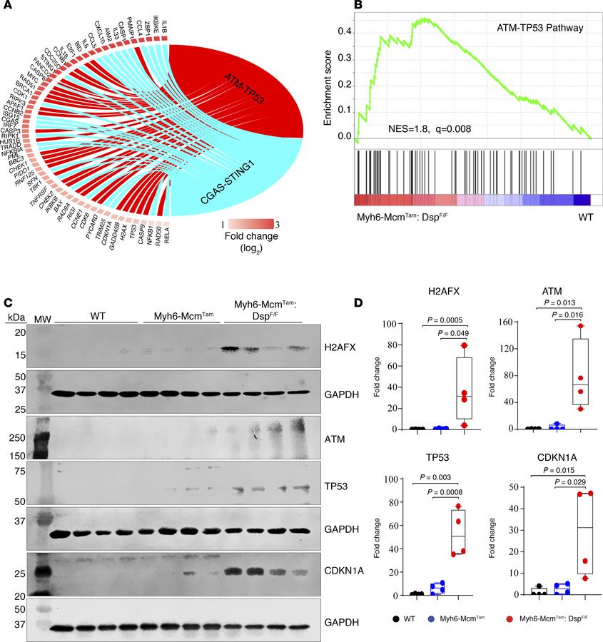
Figure 5

Activation of the ATM/TP53 pathway in the Myh6-McmTam Dspfl/fl cardiomyocytes.

Options: View larger image (or click on image) Download as PowerPoint
Activation of the ATM/TP53 pathway in the Myh6-McmTam Dspfl/fl cardiomyo...
(A) Circos map of the differentially expressed genes showing activation of the DDR ATM/TP53 and the CDSP CGAS/STING1 pathways in the Myh6-McmTam Dspfl/fl (compared with the WT) myocytes. Fold change in gene expression is depicted as log2 units. (B) GSEA plot showing enrichment of TP53 target genes in the Myh6-McmTam Dspfl/fl myocytes compared with the WT. NES and the q value are depicted. (C) Immunoblot of selected proteins in the nuclear cell cycle checkpoint DDR pathway. (D) Dot plots showing individual data points, median, and 95% CI of the data on the expression levels of the selected proteins in the nuclear DDR pathway. ANOVA P values are shown along with Bonferroni-corrected pairwise P values (N = 4 per group).

Copyright © 2025 American Society for Clinical Investigation
ISSN 2379-3708

Sign up for email alerts