Go to The Journal of Clinical Investigation
  • About
  • Editors
  • Consulting Editors
  • For authors
  • Publication ethics
  • Publication alerts by email
  • Transfers
  • Advertising
  • Job board
  • Contact
  • Physician-Scientist Development
  • Current issue
  • Past issues
  • By specialty
    • COVID-19
    • Cardiology
    • Immunology
    • Metabolism
    • Nephrology
    • Oncology
    • Pulmonology
    • All ...
  • Videos
  • Collections
    • In-Press Preview
    • Resource and Technical Advances
    • Clinical Research and Public Health
    • Research Letters
    • Editorials
    • Perspectives
    • Physician-Scientist Development
    • Reviews
    • Top read articles

  • Current issue
  • Past issues
  • Specialties
  • In-Press Preview
  • Resource and Technical Advances
  • Clinical Research and Public Health
  • Research Letters
  • Editorials
  • Perspectives
  • Physician-Scientist Development
  • Reviews
  • Top read articles
  • About
  • Editors
  • Consulting Editors
  • For authors
  • Publication ethics
  • Publication alerts by email
  • Transfers
  • Advertising
  • Job board
  • Contact
Cardiomyocyte cytosolic nuclear self-DNA contributes to the pathogenesis of desmoplakin cardiomyopathy
Weiyue Wang, Benjamin Cathcart, Quoc D. Nguyen, Loi Q. Lao, Amelia Bryans, Sara E. Coleman, Leila Rouhi, Priyatansh Gurha, Ali J. Marian
Weiyue Wang, Benjamin Cathcart, Quoc D. Nguyen, Loi Q. Lao, Amelia Bryans, Sara E. Coleman, Leila Rouhi, Priyatansh Gurha, Ali J. Marian
View: Text | PDF
Research Article Cardiology Genetics

Cardiomyocyte cytosolic nuclear self-DNA contributes to the pathogenesis of desmoplakin cardiomyopathy

  • Text
  • PDF
Abstract

Hereditary cardiomyopathies are the prototypic forms of heart failure and major causes of sudden cardiac death. The genome in cardiomyopathies is exposed to internal stressors, which damage the DNA and activate the DNA damage response (DDR) pathways. We set out to determine whether the DDR pathways were activated and pathogenic in an established mouse model of desmoplakin (DSP) cardiomyopathy generated upon deletion of the Dsp gene in cardiomyocytes (Myh6-MerCreMerTam Dspfl/fl; Myh6-McmTam Dspfl/fl). The mice exhibited premature death, cardiac dysfunction, myocardial cell death, fibrosis, and increased expression levels of the pro-inflammatory cytokines, consistent with the phenotype of human DSP cardiomyopathy. Cytosolic nuclear self-DNA (nDNA) and mitochondrial DNA (mtDNA) were increased in cardiomyocyte cytosol in the Myh6-McmTam Dspfl/fl mice. Likewise, the DDR pathway proteins, including the cyclic GMP-AMP synthase (CGAS)/stimulator of interferon response 1, were upregulated, as were the transcript levels of interferon response factor 3 and the NF-κB target genes. Deletion of the Mb21d1 gene encoding CGAS in the Myh6-McmTam Dspfl/fl mice prolonged survival, improved cardiac function, attenuated fibrosis, and reduced cell death. Thus, cytosolic nDNA and mtDNA are increased and the DDR pathways are activated and pathogenic in a mouse model of DSP cardiomyopathy, whereas genetic blockade of CGAS is salubrious.

Authors

Weiyue Wang, Benjamin Cathcart, Quoc D. Nguyen, Loi Q. Lao, Amelia Bryans, Sara E. Coleman, Leila Rouhi, Priyatansh Gurha, Ali J. Marian

×

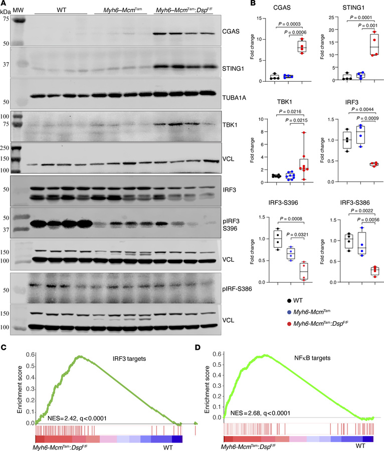
Figure 4

Activation of the CDSP pathway in the Myh6-McmTam Dspfl/fl cardiomyocytes.

Options: View larger image (or click on image) Download as PowerPoint
Activation of the CDSP pathway in the Myh6-McmTam Dspfl/fl cardiomyocyte...
(A) Immunoblots showing expression of the selected proteins in the CDSP pathway in the WT, Myh6-McmTam, and Myh6-McmTam Dspfl/fl cardiomyocytes. (B) Dot plots showing the individual data points, median, and 95% CI representing the expression levels of the selected proteins shown in A. Data were compared among the 3 genotypes using ANOVA followed by pairwise comparisons per Bonferroni method (N = 4 to 8 per group). Only P values < 0.05 are depicted. (C) GSEA plot showing enrichment of interferon regulatory factor 3 (IRF3) target genes in the Myh6-McmTam Dspfl/fl myocytes compared with the WT. The normalized enrichment score (NES) and the q value are depicted. (D) GSEA plot showing enrichment of NF-κB target genes in the Myh6-McmTam Dspfl/fl myocytes compared with the WT. NES and the q value are depicted.

Copyright © 2026 American Society for Clinical Investigation
ISSN 2379-3708

Sign up for email alerts