Go to The Journal of Clinical Investigation
  • About
  • Editors
  • Consulting Editors
  • For authors
  • Publication ethics
  • Publication alerts by email
  • Transfers
  • Advertising
  • Job board
  • Contact
  • Physician-Scientist Development
  • Current issue
  • Past issues
  • By specialty
    • COVID-19
    • Cardiology
    • Immunology
    • Metabolism
    • Nephrology
    • Oncology
    • Pulmonology
    • All ...
  • Videos
  • Collections
    • In-Press Preview
    • Resource and Technical Advances
    • Clinical Research and Public Health
    • Research Letters
    • Editorials
    • Perspectives
    • Physician-Scientist Development
    • Reviews
    • Top read articles

  • Current issue
  • Past issues
  • Specialties
  • In-Press Preview
  • Resource and Technical Advances
  • Clinical Research and Public Health
  • Research Letters
  • Editorials
  • Perspectives
  • Physician-Scientist Development
  • Reviews
  • Top read articles
  • About
  • Editors
  • Consulting Editors
  • For authors
  • Publication ethics
  • Publication alerts by email
  • Transfers
  • Advertising
  • Job board
  • Contact
An integrated single-cell and spatial transcriptomic atlas of thyroid cancer progression identifies prognostic fibroblast subpopulations
Matthew A. Loberg, George J. Xu, Sheau-Chiann Chen, Hua-Chang Chen, Claudia C. Wahoski, Kailey P. Caroland, Megan L. Tigue, Heather A. Hartmann, Jean-Nicolas Gallant, Courtney J. Phifer, Andres A. Ocampo, Dayle K. Wang, Reilly G. Fankhauser, Kirti A. Karunakaran, Chia-Chin Wu, Maxime Tarabichi, Sophia M. Shaddy, James L. Netterville, Sarah L. Rohde, Carmen C. Solórzano, Lindsay A. Bischoff, Naira Baregamian, Barbara A. Murphy, Jennifer H. Choe, Jennifer R. Wang, Eric C. Huang, Quanhu Sheng, Luciane T. Kagohara, Elizabeth M. Jaffee, Ryan H. Belcher, Ken S. Lau, Fei Ye, Ethan Lee, Vivian L. Weiss
Matthew A. Loberg, George J. Xu, Sheau-Chiann Chen, Hua-Chang Chen, Claudia C. Wahoski, Kailey P. Caroland, Megan L. Tigue, Heather A. Hartmann, Jean-Nicolas Gallant, Courtney J. Phifer, Andres A. Ocampo, Dayle K. Wang, Reilly G. Fankhauser, Kirti A. Karunakaran, Chia-Chin Wu, Maxime Tarabichi, Sophia M. Shaddy, James L. Netterville, Sarah L. Rohde, Carmen C. Solórzano, Lindsay A. Bischoff, Naira Baregamian, Barbara A. Murphy, Jennifer H. Choe, Jennifer R. Wang, Eric C. Huang, Quanhu Sheng, Luciane T. Kagohara, Elizabeth M. Jaffee, Ryan H. Belcher, Ken S. Lau, Fei Ye, Ethan Lee, Vivian L. Weiss
View: Text | PDF
Research Article Genetics Oncology

An integrated single-cell and spatial transcriptomic atlas of thyroid cancer progression identifies prognostic fibroblast subpopulations

  • Text
  • PDF
Abstract

Although well-differentiated thyroid carcinoma (WDTC) is characterized by a robust treatment response, aggressive subtypes, such as anaplastic thyroid carcinoma (ATC), remain highly lethal. To understand thyroid cancer evolution in both children and adults, we analyzed single-cell transcriptomes of 423,733 cells from 81 samples and spatially resolved key tumor and microenvironment populations across 28 tumors with spatial transcriptomics, including rare and unique composite WDTC/ATC tumors and pediatric diffuse sclerosing thyroid carcinomas. Additionally, we identified gene signatures of stromal cell populations in 5 large thyroid cancer bulk RNA-sequencing cohorts. Through this multi-institutional effort, we defined a population of POSTN+ myofibroblast cancer-associated fibroblasts (myCAFs) that are intimately associated with invasive tumor cells and correlate with poor prognosis, lymph node metastasis, and disease progression in thyroid carcinoma. We also revealed a population of inflammatory CAFs that are distant to tumor cells and are found in the inflammatory stromal microenvironment of autoimmune thyroiditis. Together, our study provides spatial profiling of thyroid cancer evolution in samples with mixed WDTC/ATC histopathology and identifies a prognostic myCAF subtype with potential clinical utility in predicting aggressive disease in both children and adults.

Authors

Matthew A. Loberg, George J. Xu, Sheau-Chiann Chen, Hua-Chang Chen, Claudia C. Wahoski, Kailey P. Caroland, Megan L. Tigue, Heather A. Hartmann, Jean-Nicolas Gallant, Courtney J. Phifer, Andres A. Ocampo, Dayle K. Wang, Reilly G. Fankhauser, Kirti A. Karunakaran, Chia-Chin Wu, Maxime Tarabichi, Sophia M. Shaddy, James L. Netterville, Sarah L. Rohde, Carmen C. Solórzano, Lindsay A. Bischoff, Naira Baregamian, Barbara A. Murphy, Jennifer H. Choe, Jennifer R. Wang, Eric C. Huang, Quanhu Sheng, Luciane T. Kagohara, Elizabeth M. Jaffee, Ryan H. Belcher, Ken S. Lau, Fei Ye, Ethan Lee, Vivian L. Weiss

×

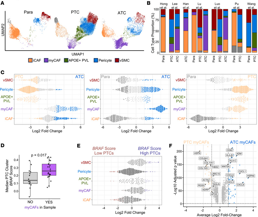
Figure 4

myCAFs are enriched in anaplastic and BRAF-like papillary thyroid cancer.

Options: View larger image (or click on image) Download as PowerPoint
myCAFs are enriched in anaplastic and BRAF-like papillary thyroid cancer...
(A) Stromal subclustering UMAP split by tumor histology (para, paratumor/normal samples). (B) Bar plots showing stromal cell type proportion for each tumor histology by paper. (C) Milo differential abundance testing of CAF and perivascular stromal cell populations between PTC and ATC samples (left), paratumor/normal and ATC samples (middle), and paratumor/normal and PTC samples (right). Individual dots depict neighborhoods calculated by Milo. Coloring of individual neighborhoods as dark gray (normal/paratumor), light orange (PTC), or blue (ATC) indicates differential abundance with a spatial false discovery rate (FDR) of less than 0.1. (D) Box plot depicting the median BRAF module score of PTC cells for individual PTC samples split by whether the sample contains myCAFs. P value calculated with Wilcoxon rank-sum test. (E) Milo differential abundance testing of CAF and perivascular stromal cell populations between PTC tumors split based on BRAF score high (median BRAF score for PTC cells within the tumor greater than 50th percentile) or BRAF score low (median BRAF score for PTC cells within the tumor less than 50th percentile). Coloring of individual neighborhoods as red (BRAF score low) or blue (BRAF score high) indicates differential abundance with a spatial FDR of less than 0.1. (F) Volcano plot showing differentially expressed genes between PTC myCAFs (left, light orange) and ATC myCAFs (right, blue). Colored dots indicate genes with an absolute log2 fold-change ≥ 1.0 and adjusted P < 0.05.

Copyright © 2026 American Society for Clinical Investigation
ISSN 2379-3708

Sign up for email alerts