Go to The Journal of Clinical Investigation
  • About
  • Editors
  • Consulting Editors
  • For authors
  • Publication ethics
  • Publication alerts by email
  • Transfers
  • Advertising
  • Job board
  • Contact
  • Physician-Scientist Development
  • Current issue
  • Past issues
  • By specialty
    • COVID-19
    • Cardiology
    • Immunology
    • Metabolism
    • Nephrology
    • Oncology
    • Pulmonology
    • All ...
  • Videos
  • Collections
    • In-Press Preview
    • Resource and Technical Advances
    • Clinical Research and Public Health
    • Research Letters
    • Editorials
    • Perspectives
    • Physician-Scientist Development
    • Reviews
    • Top read articles

  • Current issue
  • Past issues
  • Specialties
  • In-Press Preview
  • Resource and Technical Advances
  • Clinical Research and Public Health
  • Research Letters
  • Editorials
  • Perspectives
  • Physician-Scientist Development
  • Reviews
  • Top read articles
  • About
  • Editors
  • Consulting Editors
  • For authors
  • Publication ethics
  • Publication alerts by email
  • Transfers
  • Advertising
  • Job board
  • Contact
Combination of Orai1 inhibitor CM5480 with specific therapy mitigates pulmonary hypertension and its cardiac dysfunction
Anaïs Saint-Martin Willer, Grégoire Ruffenach, Bastien Masson, Kristelle El Jekmek, Angèle Boët, Rui Adão, Mathieu Gourmelon, Antoine Beauvais, Jessica Sabourin, Mary Dutheil, Maria-Rosa Ghigna, Laurent Tesson, Séverine Ménoret, Ignacio Anegon, Fabrice Bauer, Vincent de Montpréville, Sudarshan Hebbar, Carmen Brás-Silva, Kenneth Stauderman, Marc Humbert, Olaf Mercier, David Montani, Véronique Capuano, Fabrice Antigny
Anaïs Saint-Martin Willer, Grégoire Ruffenach, Bastien Masson, Kristelle El Jekmek, Angèle Boët, Rui Adão, Mathieu Gourmelon, Antoine Beauvais, Jessica Sabourin, Mary Dutheil, Maria-Rosa Ghigna, Laurent Tesson, Séverine Ménoret, Ignacio Anegon, Fabrice Bauer, Vincent de Montpréville, Sudarshan Hebbar, Carmen Brás-Silva, Kenneth Stauderman, Marc Humbert, Olaf Mercier, David Montani, Véronique Capuano, Fabrice Antigny
View: Text | PDF
Research Article Pulmonology Vascular biology

Combination of Orai1 inhibitor CM5480 with specific therapy mitigates pulmonary hypertension and its cardiac dysfunction

  • Text
  • PDF
Abstract

Pulmonary arterial hypertension (PAH) is a rare and incurable disease characterized by progressive narrowing of pulmonary arteries (PA), resulting in right ventricular (RV) hypertrophy, RV failure, and eventually death. Orai1 inhibition has emerged as promising therapeutic approach to mitigate PAH. In this study, we investigated the efficacy of a clinically applicable selective Orai1 inhibitor, CM5480, and its effects when combined with standard PAH therapies in a preclinical PAH model. In male and female monocrotaline PAH-rats, CM5480 monotherapy improved hemodynamics, PA, and RV remodeling, as confirmed by RV catheterization, echocardiography, histology, and unbiased RNA-Seq. Standard PAH therapies, ambrisentan or sildenafil, achieved modest improvements in experimental PAH. In contrast, combination therapies with CM5480 yielded significantly greater benefits in reducing PA remodeling and improving cardiac function compared with monotherapies. Furthermore, in vitro experiments showed that Orai1 knockdown reduced pulmonary endothelial cell dysfunction in PAH and that the Orai1 pathway is independent of standard PAH-targeted pathways in PA smooth muscle cells (PASMCs). Finally, we found enhanced Orai1 expression/function in PASMCs and pulmonary vein SMCs from patients with pulmonary veno-occlusive disease. These findings suggest that Orai1 inhibition represents a potentially novel and complementary therapeutic strategy for PAH by acting at pulmonary vascular and RV levels.

Authors

Anaïs Saint-Martin Willer, Grégoire Ruffenach, Bastien Masson, Kristelle El Jekmek, Angèle Boët, Rui Adão, Mathieu Gourmelon, Antoine Beauvais, Jessica Sabourin, Mary Dutheil, Maria-Rosa Ghigna, Laurent Tesson, Séverine Ménoret, Ignacio Anegon, Fabrice Bauer, Vincent de Montpréville, Sudarshan Hebbar, Carmen Brás-Silva, Kenneth Stauderman, Marc Humbert, Olaf Mercier, David Montani, Véronique Capuano, Fabrice Antigny

×

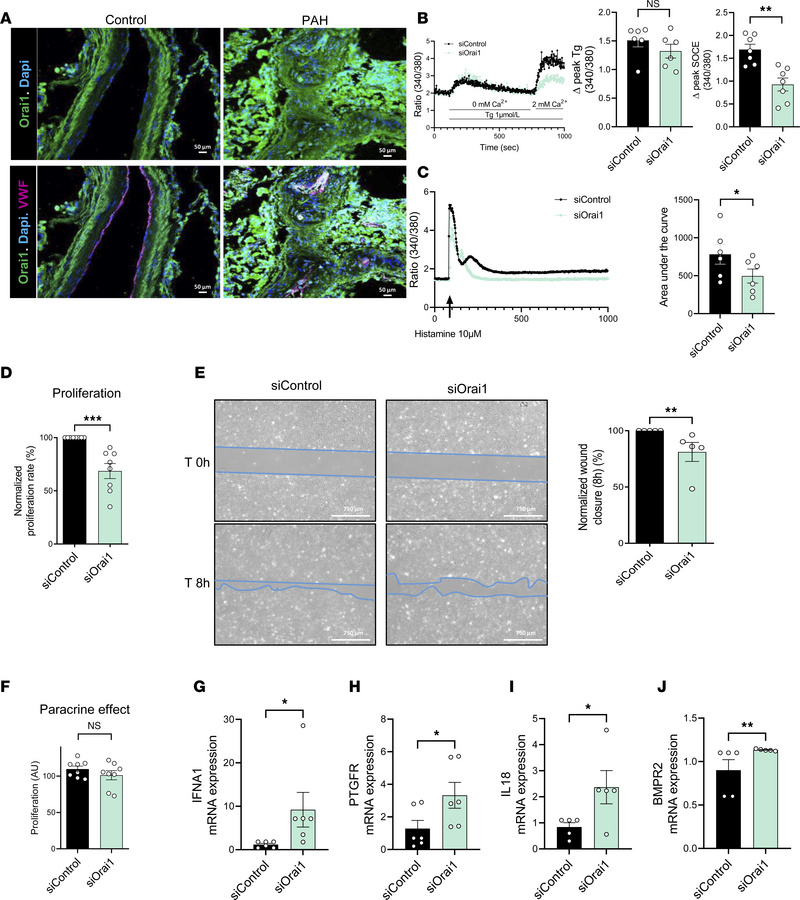
Figure 5

Orai1 knockdown by siRNA on PAH-hPECs reduces pulmonary endothelial dysfunction.

Options: View larger image (or click on image) Download as PowerPoint
Orai1 knockdown by siRNA on PAH-hPECs reduces pulmonary endothelial dysf...
(A) Localization of Orai1 expression by immunofluorescence staining of paraffin-embedded lung sections from control and patients with PAH. Orai1 is green, vWF is red to localize hPECs, and nuclei are blue (DAPI). Scale bars: 50 μm. (B) Consequences of Orai1 knockdown in PAH-hPECs on ER Ca2+ release (n = 6 patients) and on SOCE amplitude triggered by Thapsigargin (Tg) (n = 7 patients). (C) Consequences of Orai1 knockdown in PAH-hPECs on the area under the curve after histamine 10 μmol/L stimulation (n = 6 patients). (D) Consequence of Orai1 knockdown on the proliferation rate (BrdU assay) of PAH-hPECs (n = 8 patients). (E) Consequences of Orai1 knockdown on PAH-hPECs migration. Wound closure images at time 0 and time 8 hours. Scale bar: 750 μm (n = 5 patients). (F) Consequence of Orai1 knockdown on the proliferation of control-hPASMCs exposed to PAH-hPECs culture supernatant (n = 8 patients). (G–J) Consequences of Orai1 knockdown in PAH-hPECs on IFNA1 (n = 6 patients), PTGFR (n = 6 patients), IL-18 (n = 5 patients), and BMPR2 (n = 5 patients) mRNA expression. Mean ± SEM. Two-tailed Student’s t test or Mann-Whitney U test. *P < 0.05, **P < 0.01, ***P < 0.001.

Copyright © 2026 American Society for Clinical Investigation
ISSN 2379-3708

Sign up for email alerts