Go to The Journal of Clinical Investigation
  • About
  • Editors
  • Consulting Editors
  • For authors
  • Publication ethics
  • Publication alerts by email
  • Transfers
  • Advertising
  • Job board
  • Contact
  • Physician-Scientist Development
  • Current issue
  • Past issues
  • By specialty
    • COVID-19
    • Cardiology
    • Immunology
    • Metabolism
    • Nephrology
    • Oncology
    • Pulmonology
    • All ...
  • Videos
  • Collections
    • In-Press Preview
    • Resource and Technical Advances
    • Clinical Research and Public Health
    • Research Letters
    • Editorials
    • Perspectives
    • Physician-Scientist Development
    • Reviews
    • Top read articles

  • Current issue
  • Past issues
  • Specialties
  • In-Press Preview
  • Resource and Technical Advances
  • Clinical Research and Public Health
  • Research Letters
  • Editorials
  • Perspectives
  • Physician-Scientist Development
  • Reviews
  • Top read articles
  • About
  • Editors
  • Consulting Editors
  • For authors
  • Publication ethics
  • Publication alerts by email
  • Transfers
  • Advertising
  • Job board
  • Contact
Elevation of master autophagy regulator Tfeb in osteoblast lineage cells increases bone mass and strength
Alicen James, James A. Hendrixson, Ilham Kadhim, Adriana Marques-Carvalho, Jacob Laster, Julie Crawford, Jeff Thostenson, Visanu Wanchai, Amy Y. Sato, Intawat Nookaew, Jinhu Xiong, Maria Almeida, Melda Onal
Alicen James, James A. Hendrixson, Ilham Kadhim, Adriana Marques-Carvalho, Jacob Laster, Julie Crawford, Jeff Thostenson, Visanu Wanchai, Amy Y. Sato, Intawat Nookaew, Jinhu Xiong, Maria Almeida, Melda Onal
View: Text | PDF
Research Article Bone biology Cell biology

Elevation of master autophagy regulator Tfeb in osteoblast lineage cells increases bone mass and strength

  • Text
  • PDF
Abstract

Autophagy is a recycling pathway in which damaged proteins, protein aggregates, and organelles are delivered to lysosomes for degradation. Autophagy insufficiency is thought to contribute to osteoporosis. Accordingly, autophagy elimination from the osteoblast lineage reduces bone formation and bone mass. However, whether increasing autophagy would benefit bone health is unknown. Here, we increased expression of endogenous transcription factor EB gene (Tfeb) in osteoblast lineage cells in vivo via CRISPR activation (TfebCRa mice). Elevated Tfeb stimulated autophagy and lysosomal biogenesis in osteoblasts. TfebCRa mice displayed a robust increase in femoral and vertebral cortical thickness at 4.5 months of age. Increases in cortical thickness were due to increased periosteal bone formation. Tfeb elevation also increased femoral trabecular bone volume. These changes increased bone strength of TfebCRa mice. Female TfebCRa mice displayed a progressive increase in bone mass and at 12 months of age had high cortical thickness and trabecular bone volume. Increased vertebral trabecular bone volume was due to elevated bone formation. Osteoblastic cultures showed that Tfeb elevation increased proliferation and mineral deposition. Overall, these results demonstrate TFEB-driven stimulation of autophagy in osteoblast lineage cells is associated with increased bone formation and strength and may represent an effective approach to combat osteoporosis.

Authors

Alicen James, James A. Hendrixson, Ilham Kadhim, Adriana Marques-Carvalho, Jacob Laster, Julie Crawford, Jeff Thostenson, Visanu Wanchai, Amy Y. Sato, Intawat Nookaew, Jinhu Xiong, Maria Almeida, Melda Onal

×

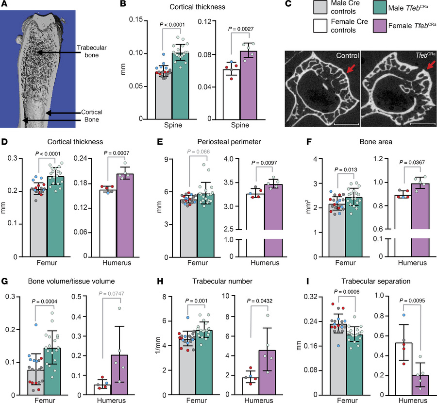
Figure 3

Tfeb elevation in the osteoblast lineage increases bone mass.

Options: View larger image (or click on image) Download as PowerPoint

Tfeb elevation in the osteoblast lineage increases bone mass.
(A) Repre...
(A) Representative μCT image of a mouse femur, indicating trabecular and cortical bone compartments. (B–I) μCT analysis performed on spine (lumbar vertebrae 4, L4) and long bones (male femurs and female humerus) from 4.5- to 5-month-old male and female TfebCRa (Osx1-Cre CRa sgRNATfeb) and Cre control (Osx1-Cre only [red dots], Osx1-Cre CRa [blue dots], Osx1-Cre sgRNATfeb [gray dots]) mice. (B) Cortical thickness (Ct.Th) was measured in L4. (C) Representative L4 vertebrae images of TfebCRa and control mice. Arrow indicates cortical bone. Scale bars represent 1 mm. (D–F) μCT analysis of Ct.Th (D), periosteal perimeter (Ps.Pm) (E), and bone area (F) measured at the long bone midshaft. (G–I) Trabecular bone volume over tissue volume (BV/TV) (G), trabecular number (Tb.N) (H), and trabecular separation (Tb.Sp) (I) were measured in the long bone distal metaphysis. Male, n = 19 control and n = 18 TfebCRa mice; female, n = 5 mice per group. Bars indicate mean ± SD. Indicated P values were calculated by either unpaired t test for equal or unequal variance (G-female, H-female) or rank sum test (if data are not normally distributed, B-male, E-male, F-female, G-male).

Copyright © 2026 American Society for Clinical Investigation
ISSN 2379-3708

Sign up for email alerts