Go to The Journal of Clinical Investigation
  • About
  • Editors
  • Consulting Editors
  • For authors
  • Publication ethics
  • Publication alerts by email
  • Transfers
  • Advertising
  • Job board
  • Contact
  • Physician-Scientist Development
  • Current issue
  • Past issues
  • By specialty
    • COVID-19
    • Cardiology
    • Immunology
    • Metabolism
    • Nephrology
    • Oncology
    • Pulmonology
    • All ...
  • Videos
  • Collections
    • In-Press Preview
    • Resource and Technical Advances
    • Clinical Research and Public Health
    • Research Letters
    • Editorials
    • Perspectives
    • Physician-Scientist Development
    • Reviews
    • Top read articles

  • Current issue
  • Past issues
  • Specialties
  • In-Press Preview
  • Resource and Technical Advances
  • Clinical Research and Public Health
  • Research Letters
  • Editorials
  • Perspectives
  • Physician-Scientist Development
  • Reviews
  • Top read articles
  • About
  • Editors
  • Consulting Editors
  • For authors
  • Publication ethics
  • Publication alerts by email
  • Transfers
  • Advertising
  • Job board
  • Contact
Myocardial pyruvate dehydrogenase kinase 4 drives sex-specific cardiac responses to endotoxemia
John Q. Yap, Azadeh Nikouee, Matthew Kim, Quan Cao, David J. Rademacher, Jessie E. Lau, Ananya Arora, Leila Y. Zou, Yuxiao Sun, Luke Szweda, Hesham Sadek, Sharon Elliot, Benjamin Roos, Marilyn K. Glassberg, Hong-Long Ji, Xiang Gao, Qunfeng Dong, Qun Sophia Zang
John Q. Yap, Azadeh Nikouee, Matthew Kim, Quan Cao, David J. Rademacher, Jessie E. Lau, Ananya Arora, Leila Y. Zou, Yuxiao Sun, Luke Szweda, Hesham Sadek, Sharon Elliot, Benjamin Roos, Marilyn K. Glassberg, Hong-Long Ji, Xiang Gao, Qunfeng Dong, Qun Sophia Zang
View: Text | PDF
Research Article Inflammation Metabolism

Myocardial pyruvate dehydrogenase kinase 4 drives sex-specific cardiac responses to endotoxemia

  • Text
  • PDF
Abstract

Males often experience worse cardiac outcomes than females in sepsis. This study identified pyruvate dehydrogenase kinase 4 (PDK4) as a key mediator of this disparity. PDK4 regulates glucose utilization by inhibiting pyruvate dehydrogenase (PDH) in mitochondria. In a mouse endotoxemia model, a sublethal dose of lipopolysaccharide (LPS, 5 mg/kg) significantly upregulated myocardial PDK4 and induced cardiac dysfunction in males but not females. Cardiac-specific PDK4 overexpression promoted this cardiac dysfunction in both sexes, whereas PDK4 knockout provided protection. In WT males, LPS reduced PDH activity and fatty acid oxidation (FAO) while increasing lactate levels, suggesting a shift toward glycolysis. These effects were exacerbated by PDK4 overexpression but attenuated by knockout. In females, metabolic changes were minimal, aside from reduced FAO in LPS-challenged females overexpressing PDK4. Additionally, a higher LPS dose (8 mg/kg) triggered cardiac dysfunction in females, accompanied by modest upregulation of PDK4, but without changes in PDH or lactate. Dichloroacetate (DCA), restraining PDK-mediated PDH inhibition, improved cardiac function in males but not females during endotoxemia. PDK4 overexpression also exacerbated cardiac mitochondrial damage, reduced mitophagy, and increased oxidative stress and inflammation during endotoxemia — effects that were prevented by PDK4 knockout. These findings suggest that PDK4 drives sex-specific cardiac responses in sepsis.

Authors

John Q. Yap, Azadeh Nikouee, Matthew Kim, Quan Cao, David J. Rademacher, Jessie E. Lau, Ananya Arora, Leila Y. Zou, Yuxiao Sun, Luke Szweda, Hesham Sadek, Sharon Elliot, Benjamin Roos, Marilyn K. Glassberg, Hong-Long Ji, Xiang Gao, Qunfeng Dong, Qun Sophia Zang

×

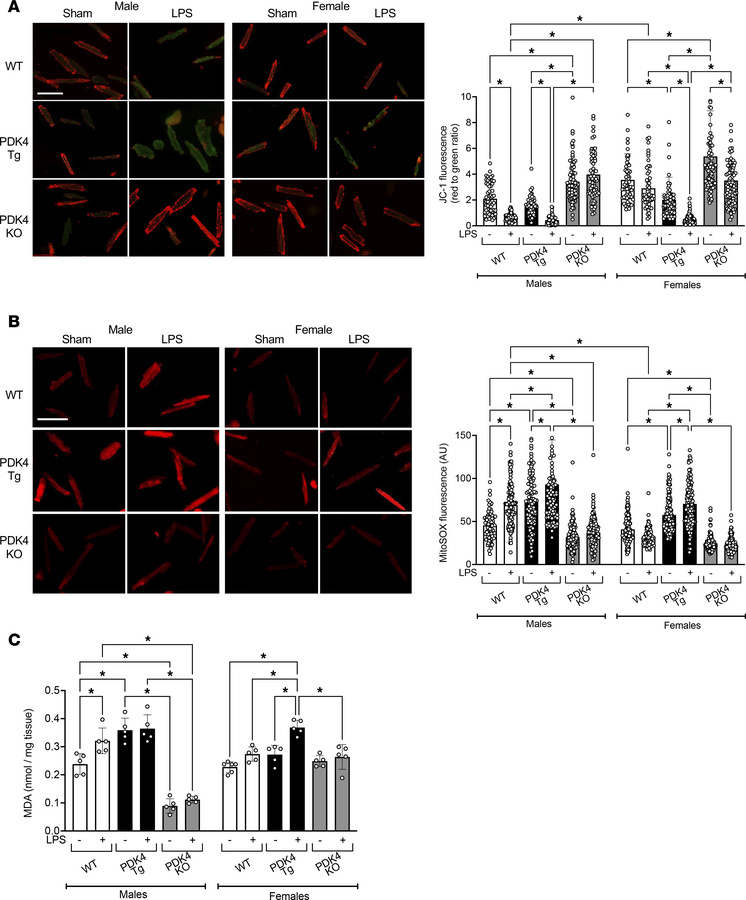
Figure 4

PDK4 impact on mitochondrial health and ROS production in the heart.

Options: View larger image (or click on image) Download as PowerPoint
PDK4 impact on mitochondrial health and ROS production in the heart.
WT,...
WT, PDK4-Tg, and PDK4-KO mice were given LPS challenge (5 mg/kg) or sham treatment, and experiments were conducted 18 hours after treatment. (A) Mitochondrial membrane potential measured by of JC-1 fluorescence in isolated cardiomyocytes (n = 54–101 cardiomyocytes per group). (B) Mitochondrial superoxide production measured by MitoSOX Red fluorescence in isolated cardiomyocytes (n = 73–185 cardiomyocytes per group). Scale bar (A and B): 100 μm. Images and analyses are representative of 3 independent isolations per group. (C) MDA levels measured in heart tissue lysates (n = 5–6). Data are presented as mean ± SEM and were analyzed using 2-way ANOVA. *P < 0.05.

Copyright © 2026 American Society for Clinical Investigation
ISSN 2379-3708

Sign up for email alerts