Go to The Journal of Clinical Investigation
  • About
  • Editors
  • Consulting Editors
  • For authors
  • Publication ethics
  • Publication alerts by email
  • Transfers
  • Advertising
  • Job board
  • Contact
  • Physician-Scientist Development
  • Current issue
  • Past issues
  • By specialty
    • COVID-19
    • Cardiology
    • Immunology
    • Metabolism
    • Nephrology
    • Oncology
    • Pulmonology
    • All ...
  • Videos
  • Collections
    • In-Press Preview
    • Resource and Technical Advances
    • Clinical Research and Public Health
    • Research Letters
    • Editorials
    • Perspectives
    • Physician-Scientist Development
    • Reviews
    • Top read articles

  • Current issue
  • Past issues
  • Specialties
  • In-Press Preview
  • Resource and Technical Advances
  • Clinical Research and Public Health
  • Research Letters
  • Editorials
  • Perspectives
  • Physician-Scientist Development
  • Reviews
  • Top read articles
  • About
  • Editors
  • Consulting Editors
  • For authors
  • Publication ethics
  • Publication alerts by email
  • Transfers
  • Advertising
  • Job board
  • Contact
PRDM16 acts as a therapeutic downstream target of TGF-β signaling in chronic kidney disease
Qian Yuan, … , Youhua Liu, Chun Zhang
Qian Yuan, … , Youhua Liu, Chun Zhang
Published August 4, 2025
Citation Information: JCI Insight. 2025;10(17):e191458. https://doi.org/10.1172/jci.insight.191458.
View: Text | PDF
Research Article Metabolism Nephrology

PRDM16 acts as a therapeutic downstream target of TGF-β signaling in chronic kidney disease

  • Text
  • PDF
Abstract

Transforming growth factor β (TGF-β) signaling is the master modulator of renal fibrosis. However, targeting drugs have failed to prevent the progression of chronic kidney disease (CKD) in clinical trials due to the extensive biological regulation of TGF-β signaling. It is necessary to investigate the precise downstream mechanisms of TGF-β signaling that regulate renal fibrosis. In this study, we found that PR-domain containing 16 (PRDM16) expression in human renal tubular epithelial cells was markedly reduced by TGF-β. Mechanistically, activated Smad3 induced by TGF-β interacted with the cofactor H-Ras and bound to the promoter of PRDM16, downregulating its transcription. Tubular-specific knockout of Prdm16 promoted renal fibrosis in models of unilateral ureteral occlusion (UUO) and unilateral ischemia-reperfusion injury (UIRI) by exacerbating mitochondrial dysfunction. In vitro, PRDM16 blocked TGF-β–induced mitochondrial injury and lipid deposition by upregulating peroxisome proliferator-activated receptor γ coactivator-1α (PGC-1α). Delivery of the exogenous PRDM16 gene preserved renal function and ameliorated the progression of renal fibrosis by protecting mitochondrial function. We report PRDM16 as a potential downstream target of TGF-β signaling that attenuates renal fibrosis by safeguarding tubular mitochondrial function.

Authors

Qian Yuan, Ben Tang, Yuting Zhu, Chao Wan, Yaru Xie, Yajuan Xie, Cheng Wan, Hua Su, Youhua Liu, Chun Zhang

×

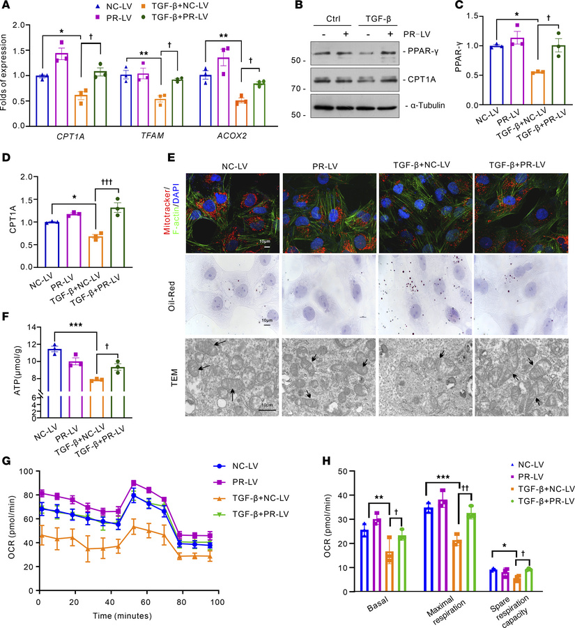
Figure 5

PRDM16 inhibited TGF-β induced tubular mitochondrial dysfunction and TGF-β signaling.

Options: View larger image (or click on image) Download as PowerPoint
PRDM16 inhibited TGF-β induced tubular mitochondrial dysfunction and TGF...
(A) Relative mRNA levels of CPT1A, TFAM, and ACOX2 in control lentivirus (NC-LV)-transfected HK-2 cells and PRDM16-overexpressing lentivirus (PR-LV)-transfected HK-2 cells exposed to 5 ng/ml transforming growth factor-β (TGF-β) for 24 hours (n = 3); (B–D) Representative Western blotting (B) (n = 3) and quantification of PPAR-γ (C) and CPT1A (D) in stably transfected HK-2 cells after TGF-β treatment for 24 hours; (E) Representative images of MitoTracker staining, Oil Red O staining and TEM images. In the first row of the figures, red indicates MitoTracker staining, green indicates phalloidin staining, and blue indicates DAPI. Scale bar: 10 μm. The arrows indicate the mitochondrial cristae; (F) Measurement of adenosine triphosphate (ATP) levels in stably transfected HK-2 cells exposed to TGF-β (n = 3); (G and H) The oxygen consumption rate was measured with a Seahorse bioanalyzer. Data are mean ± SEM. *P < 0.05, **P < 0.01, ***P < 0.001; †P < 0.05, ††P < 0.01, †††P < 0.001. Asterisks indicate comparison to sham or control group. Crosses indicate comparison to TGF-β or UUO/UIRI/FA groups. One-way ANOVA followed by Tukey’s post test (A, C, D, F, and H).

Copyright © 2025 American Society for Clinical Investigation
ISSN 2379-3708

Sign up for email alerts