Go to The Journal of Clinical Investigation
  • About
  • Editors
  • Consulting Editors
  • For authors
  • Publication ethics
  • Publication alerts by email
  • Transfers
  • Advertising
  • Job board
  • Contact
  • Physician-Scientist Development
  • Current issue
  • Past issues
  • By specialty
    • COVID-19
    • Cardiology
    • Immunology
    • Metabolism
    • Nephrology
    • Oncology
    • Pulmonology
    • All ...
  • Videos
  • Collections
    • In-Press Preview
    • Resource and Technical Advances
    • Clinical Research and Public Health
    • Research Letters
    • Editorials
    • Perspectives
    • Physician-Scientist Development
    • Reviews
    • Top read articles

  • Current issue
  • Past issues
  • Specialties
  • In-Press Preview
  • Resource and Technical Advances
  • Clinical Research and Public Health
  • Research Letters
  • Editorials
  • Perspectives
  • Physician-Scientist Development
  • Reviews
  • Top read articles
  • About
  • Editors
  • Consulting Editors
  • For authors
  • Publication ethics
  • Publication alerts by email
  • Transfers
  • Advertising
  • Job board
  • Contact
Molecular pathology and cystogenic propensity of the ADPKD Taiwan founder variant
Louise F. Kimura, Orhi Esarte Palomero, Megan Larmore, Paul G. DeCaen, Thuy N. Vien
Louise F. Kimura, Orhi Esarte Palomero, Megan Larmore, Paul G. DeCaen, Thuy N. Vien
View: Text | PDF
Research Article Cell biology Nephrology

Molecular pathology and cystogenic propensity of the ADPKD Taiwan founder variant

  • Text
  • PDF
Abstract

Renal polycystins (PKD1, PKD2) are ion channel–forming subunits that traffic to principal cell primary cilia. Variants in these proteins cause approximately 95% of autosomal dominant polycystic kidney disease (ADPKD), a common, lethal genetic disorder that lacks effective drug treatments. We assessed the mechanistic impact and pathogenic propensity of 2 disease-associated PKD2 truncating variants, R803X and R654X. Worldwide, hundreds of individuals with ADPKD harbor these germline mutations, including the R803X founder variant first identified within the patient population of Taiwan. Our biochemical, electrophysiological, and super-resolution imaging analyses demonstrated that the pore-truncating R654X variant abolished channel assembly and ciliary trafficking, whereas the R803X variant retained partial cilia trafficking and channel function. To assess disease impact, we generated transgenic mice with analogous truncation mutations. Homozygous mutants were embryonic lethal, whereas heterozygous mice expressing both variant and conditional Pkd2 repression alleles developed pronounced renal cysts. Cyst progression was slower in mice carrying the equivalent Taiwan mutation, reflecting the milder clinical course observed in patients. These findings revealed that the degree of impaired PKD2 channel trafficking to primary cilia correlated with cystic disease severity, providing insight into variant-specific ADPKD pathogenesis and newly developed animal models expressing clinically relevant variants for therapeutic testing.

Authors

Louise F. Kimura, Orhi Esarte Palomero, Megan Larmore, Paul G. DeCaen, Thuy N. Vien

×

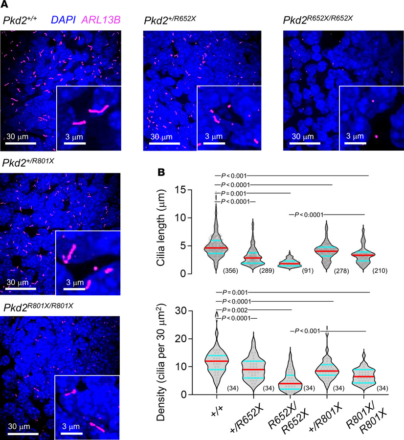
Figure 5

Truncation variants attenuate cilia length in vivo.

Options: View larger image (or click on image) Download as PowerPoint
Truncation variants attenuate cilia length in vivo.
(A) Immunohistochemi...
(A) Immunohistochemistry confocal images of embryonic kidney (E14–E16) sections from mice expressing PKD2 truncation alleles. Tissues were fixed in paraformaldehyde, cell nuclei were stained with DAPI, and primary cilia were labeled with anti-ARL13B antibody (Proteintech, 667391-1-Ig). Scale bars: 30 μm (low magnification) and 3 μm (high magnification). (B) Violin plots of renal primary cilia length and cilia density. Horizontal red line indicates the average and cyan lines indicate the 25 and 75 percentiles of each data set. The sample size is indicated in the parentheses. P values resulting from a 1-way ANOVA statistical analysis of the variants and WT, and 2-tailed Students t test between the homozygous genotypes are shown above the plots.

Copyright © 2026 American Society for Clinical Investigation
ISSN 2379-3708

Sign up for email alerts