Go to The Journal of Clinical Investigation
  • About
  • Editors
  • Consulting Editors
  • For authors
  • Publication ethics
  • Publication alerts by email
  • Transfers
  • Advertising
  • Job board
  • Contact
  • Physician-Scientist Development
  • Current issue
  • Past issues
  • By specialty
    • COVID-19
    • Cardiology
    • Immunology
    • Metabolism
    • Nephrology
    • Oncology
    • Pulmonology
    • All ...
  • Videos
  • Collections
    • In-Press Preview
    • Resource and Technical Advances
    • Clinical Research and Public Health
    • Research Letters
    • Editorials
    • Perspectives
    • Physician-Scientist Development
    • Reviews
    • Top read articles

  • Current issue
  • Past issues
  • Specialties
  • In-Press Preview
  • Resource and Technical Advances
  • Clinical Research and Public Health
  • Research Letters
  • Editorials
  • Perspectives
  • Physician-Scientist Development
  • Reviews
  • Top read articles
  • About
  • Editors
  • Consulting Editors
  • For authors
  • Publication ethics
  • Publication alerts by email
  • Transfers
  • Advertising
  • Job board
  • Contact
Kcnn4/KCa3.1 inhibition blunts polycystic kidney disease progression in mouse models
Guanhan Yao, … , Seth L. Alper, Marie Trudel
Guanhan Yao, … , Seth L. Alper, Marie Trudel
Published October 22, 2025
Citation Information: JCI Insight. 2025;10(20):e191311. https://doi.org/10.1172/jci.insight.191311.
View: Text | PDF
Research Article Genetics Nephrology

Kcnn4/KCa3.1 inhibition blunts polycystic kidney disease progression in mouse models

  • Text
  • PDF
Abstract

The mechanisms underlying cyst growth and progression in Autosomal Dominant Polycystic Kidney Disease (ADPKD) remain unresolved. Since cyst expansion requires epithelial salt and water secretion likely involving basolateral membrane K+ recycling, we investigated the role of KCNN4-encoded K+ channel KCa3.1, inhibited by the potent, pharmacospecific, well-tolerated antagonist, senicapoc. We hypothesized that genetic and/or pharmacological inactivation of KCNN4/KCa3.1 would slow PKD progression. KCNN4 was upregulated in kidneys of patients with ADPKD and of mechanistically distinct PKD mouse models. Cyst expansion in Pkd1–/– murine metanephroi was stimulated by KCa3.1 agonist and was prevented/reversed by senicapoc. In rapidly and/or slowly progressive mouse Pkd1 models, Kcnn4 inactivation slowed renal cyst growth; attenuated PKD-stimulated cAMP and ERK/Myc signaling pathways; reduced PKD-associated ciliary elongation, cell proliferation, and fibrosis; improved renal function; and prolonged survival. Importantly, senicapoc treatment of Pkd1 mouse models phenocopied most effects of Kcnn4 inactivation. This first study on the efficacy of KCa3.1 inhibition in PKD progression recommends senicapoc as a clinical trial candidate for ADPKD.

Authors

Guanhan Yao, Almira Kurbegovic, Camila Parrot, William Foley, William Roman, Seth L. Alper, Marie Trudel

×

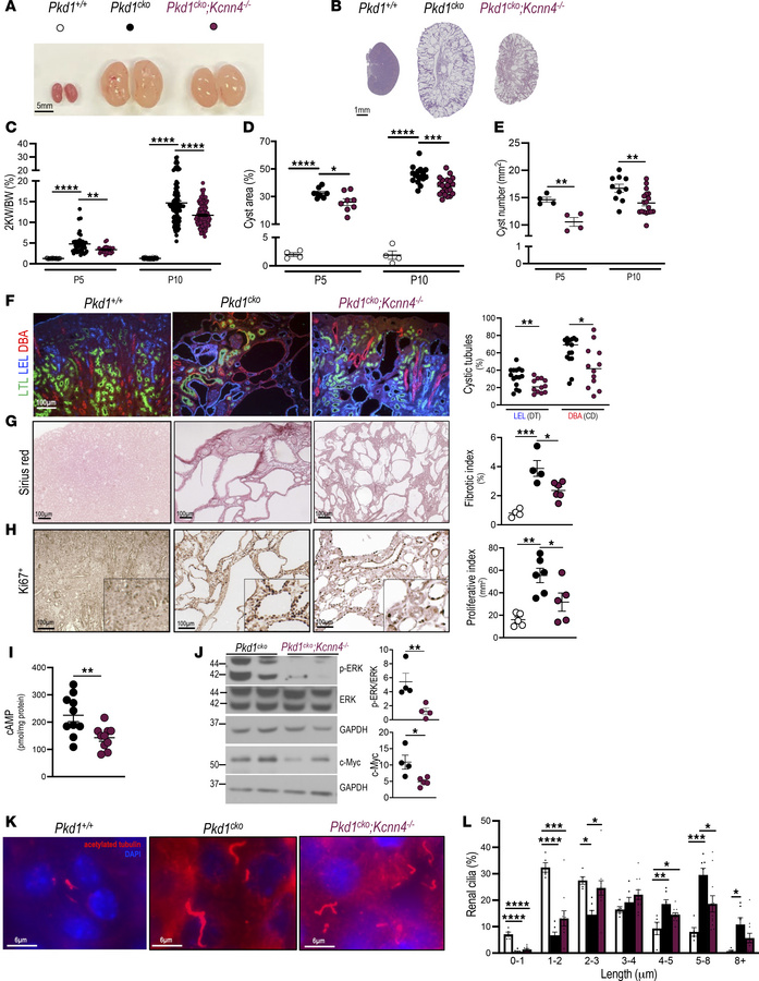
Figure 6

Kcnn4 genetic inactivation attenuates PKD pathology in Pkd1cko mice.

Options: View larger image (or click on image) Download as PowerPoint

Kcnn4 genetic inactivation attenuates PKD pathology in Pkd1cko mice.
(A...
(A) Representative P10 kidneys from Pkd1+/+ (open circles), Pkd1cko (black), and Pkd1cko;Kcnn4–/– mice (burgundy). Scale bar: 5 mm. (B) Representative H&E stained axial sections of P10 Pkd1+/+, Pkd1cko, and Pkd1cko;Kcnn4–/– kidneys. Scale bar: 1 mm. (C) 2KW/BW (%) in P5 and P10 mice, color-coded as in A, Pkd1+/+ (P5, n = 39; P10, n = 117), Pkd1cko (P5, n = 38; P10, n = 98), and Pkd1cko;Kcnn4–/ – (P5, n = 26; P10, n = 110). **P < 0.01; ****P < 0.0001, ANOVA. (D) Kidney cyst area color-coded as in A. *P < 0.05; ***P < 0.001; ****P < 0.0001, ANOVA. (E) Kidney cyst number color-coded as in A. **P < 0.01, Student’s t test, 1-tailed. (F) Merged images of cystic tubules in P5 Pkd1+/+, Pkd1cko, and Pkd1cko;Kcnn4–/– kidneys stained with nephron segment–specific lectin markers for proximal (LTL), distal (LEL), and collecting duct (DBA) (Supplemental Figure 7A for unmerged images). Graph shows percent lectin-positive cystic tubules, genotypes color-coded as in A. *P < 0.05; **P < 0.01, Student’s t test, 1-tailed. Proximal tubule dilatation was subthreshold for cyst designation. (G) Sirius red staining of renal fibrosis in P10 Pkd1+/+, Pkd1cko and Pkd1cko;Kcnn4–/– mice. Graph shows percent fibrotic index, genotypes color-coded as in A. *P < 0.05; ***P < 0.001, ANOVA. (H) Epithelial cell proliferation (Ki67+) in P10 Pkd1+/+, Pkd1cko, and Pkd1cko;Kcnn4–/– kidneys. Graph shows Ki67+ cells/mm2, genotypes color-coded as in A. *P < 0.05; **P < 0.01, ANOVA. (I) Kidney cAMP in P10 Pkd1cko; Kcnn4–/– (burgundy circles) versus Pkd1cko mice (black, data from Figure 5A). **P < 0.01, Student’s t test, 1-tailed. (J) pERK/ERK and c-Myc immunoblots of P10 Pkd1cko and Pkd1cko;Kcnn4–/– kidneys, GAPDH loading control. Graph of normalized pERK/ERK and c-Myc levels, genotypes color-coded as in A. *P < 0.05; **P < 0.01, Student’s t test, 1-tailed. (K) α-Acetylated tubulin in cilia of P10 Pkd1+/+, Pkd1cko and Pkd1cko;Kcnn4–/– kidneys. (L) Binned ciliary lengths in P10 Pkd1+/+, Pkd1cko, and Pkd1cko;Kcnn4–/– kidney sections, color-coded as in A. *P < 0.05; **P < 0.01; ***P < 0.001; ****P < 0.0001, ANOVA. Scale bars: 6 µm.

Copyright © 2025 American Society for Clinical Investigation
ISSN 2379-3708

Sign up for email alerts