Go to The Journal of Clinical Investigation
  • About
  • Editors
  • Consulting Editors
  • For authors
  • Publication ethics
  • Publication alerts by email
  • Transfers
  • Advertising
  • Job board
  • Contact
  • Physician-Scientist Development
  • Current issue
  • Past issues
  • By specialty
    • COVID-19
    • Cardiology
    • Immunology
    • Metabolism
    • Nephrology
    • Oncology
    • Pulmonology
    • All ...
  • Videos
  • Collections
    • In-Press Preview
    • Resource and Technical Advances
    • Clinical Research and Public Health
    • Research Letters
    • Editorials
    • Perspectives
    • Physician-Scientist Development
    • Reviews
    • Top read articles

  • Current issue
  • Past issues
  • Specialties
  • In-Press Preview
  • Resource and Technical Advances
  • Clinical Research and Public Health
  • Research Letters
  • Editorials
  • Perspectives
  • Physician-Scientist Development
  • Reviews
  • Top read articles
  • About
  • Editors
  • Consulting Editors
  • For authors
  • Publication ethics
  • Publication alerts by email
  • Transfers
  • Advertising
  • Job board
  • Contact
Kcnn4/KCa3.1 inhibition blunts polycystic kidney disease progression in mouse models
Guanhan Yao, … , Seth L. Alper, Marie Trudel
Guanhan Yao, … , Seth L. Alper, Marie Trudel
Published October 22, 2025
Citation Information: JCI Insight. 2025;10(20):e191311. https://doi.org/10.1172/jci.insight.191311.
View: Text | PDF
Research Article Genetics Nephrology

Kcnn4/KCa3.1 inhibition blunts polycystic kidney disease progression in mouse models

  • Text
  • PDF
Abstract

The mechanisms underlying cyst growth and progression in Autosomal Dominant Polycystic Kidney Disease (ADPKD) remain unresolved. Since cyst expansion requires epithelial salt and water secretion likely involving basolateral membrane K+ recycling, we investigated the role of KCNN4-encoded K+ channel KCa3.1, inhibited by the potent, pharmacospecific, well-tolerated antagonist, senicapoc. We hypothesized that genetic and/or pharmacological inactivation of KCNN4/KCa3.1 would slow PKD progression. KCNN4 was upregulated in kidneys of patients with ADPKD and of mechanistically distinct PKD mouse models. Cyst expansion in Pkd1–/– murine metanephroi was stimulated by KCa3.1 agonist and was prevented/reversed by senicapoc. In rapidly and/or slowly progressive mouse Pkd1 models, Kcnn4 inactivation slowed renal cyst growth; attenuated PKD-stimulated cAMP and ERK/Myc signaling pathways; reduced PKD-associated ciliary elongation, cell proliferation, and fibrosis; improved renal function; and prolonged survival. Importantly, senicapoc treatment of Pkd1 mouse models phenocopied most effects of Kcnn4 inactivation. This first study on the efficacy of KCa3.1 inhibition in PKD progression recommends senicapoc as a clinical trial candidate for ADPKD.

Authors

Guanhan Yao, Almira Kurbegovic, Camila Parrot, William Foley, William Roman, Seth L. Alper, Marie Trudel

×

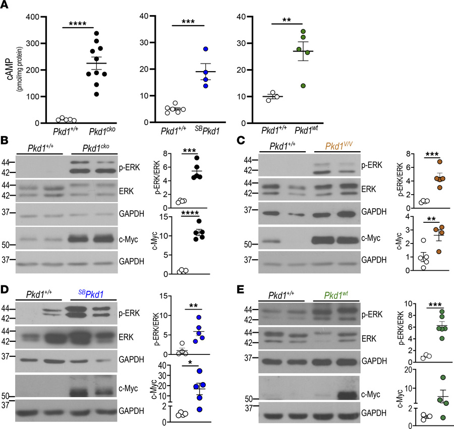
Figure 5

Signaling effectors associated with cyst enlargement in kidneys of 4 Pkd1 models.

Options: View larger image (or click on image) Download as PowerPoint
Signaling effectors associated with cyst enlargement in kidneys of 4 Pkd...
(A) Renal cAMP in P10 WT Pkd1+/+ (open circles) and Pkd1cko mice (black); 5–6 wk Pkd1+/+ and SBPkd1 mice (blue); 6–8 mo Pkd1+/+ and Pkd1wt mice (green). **P < 0.01; ***P < 0.001; ****P < 0.0001. (B) Immunoblots of pERK/ERK and c-Myc (left) and densitometric quantitation (right) in P10 Pkd1+/+ (open circles) and Pkd1cko kidneys (black). ***P < 0.001; ****P < 0.0001. (C) Immunoblots of pERK/ERK and c-Myc in P10 Pkd1+/+ (open circles) and Pkd1V/V kidneys (caramel), quantitated as in B. **P < 0.01; ***P < 0.001. (D) Immunoblots of pERK/ERK and c-Myc in 5–6 wk Pkd1+/+ (open circles) and SBPkd1 kidneys (blue) quantitated per B. *P < 0.05; **P < 0.01. (E) Immunoblots of pERK/ERK and c-Myc in 6–8 mo Pkd1+/+ (open circles) and Pkd1wt kidneys (green) quantitated per B. ***P < 0.001, A–E, Student’s t test, 1-tailed.

Copyright © 2025 American Society for Clinical Investigation
ISSN 2379-3708

Sign up for email alerts