Go to The Journal of Clinical Investigation
  • About
  • Editors
  • Consulting Editors
  • For authors
  • Publication ethics
  • Publication alerts by email
  • Transfers
  • Advertising
  • Job board
  • Contact
  • Physician-Scientist Development
  • Current issue
  • Past issues
  • By specialty
    • COVID-19
    • Cardiology
    • Immunology
    • Metabolism
    • Nephrology
    • Oncology
    • Pulmonology
    • All ...
  • Videos
  • Collections
    • In-Press Preview
    • Resource and Technical Advances
    • Clinical Research and Public Health
    • Research Letters
    • Editorials
    • Perspectives
    • Physician-Scientist Development
    • Reviews
    • Top read articles

  • Current issue
  • Past issues
  • Specialties
  • In-Press Preview
  • Resource and Technical Advances
  • Clinical Research and Public Health
  • Research Letters
  • Editorials
  • Perspectives
  • Physician-Scientist Development
  • Reviews
  • Top read articles
  • About
  • Editors
  • Consulting Editors
  • For authors
  • Publication ethics
  • Publication alerts by email
  • Transfers
  • Advertising
  • Job board
  • Contact
PTH counteracts Hippo signaling via Src-dependent YAP stabilization to enhance bone marrow stromal cell differentiation
Sara Monaci, Mengrui Wu, Hiroyuki Okada, Kedkanya Mesil, Byeong-Rak Keum, Maisa Monseff Rodrigues da Silva, Clifford J. Rosen, Francesca Gori, Roland Baron
Sara Monaci, Mengrui Wu, Hiroyuki Okada, Kedkanya Mesil, Byeong-Rak Keum, Maisa Monseff Rodrigues da Silva, Clifford J. Rosen, Francesca Gori, Roland Baron
View: Text | PDF
Research Article Bone biology Endocrinology

PTH counteracts Hippo signaling via Src-dependent YAP stabilization to enhance bone marrow stromal cell differentiation

  • Text
  • PDF
Abstract

Parathyroid hormone (PTH) regulates serum calcium and phosphate through its actions in bone and kidney and is used to increase bone in osteoporosis treatment. In bone, PTH targets osteoblasts and osteocytes to regulate bone remodeling but also bone marrow stromal cells (BMSCs), regulating their differentiation in the osteoblast or the adipocyte lineage. PTH exerts its action through the PTH/PTH-related peptide (PTHrP) receptor, a G protein–coupled receptor (GPCR), activating adenylyl cyclase and phospholipase C (PLC). Although the effects of cAMP and PKA are well characterized, little is known about the effects of PLC activation or on the crosstalk between PTH signaling and other pathways. Here, bulk RNA-Seq of PTH-treated murine BMSC line (W-20) revealed significant changes in the Hippo pathway. In addition to increasing its transcription, PTH stabilized YAP protein, a key target of Hippo, by decreasing YAP/LArge Tumor Suppressor kinase 1 (LATS1) interaction, YAPS127 phosphorylation, and YAP ubiquitination, leading to YAP nuclear translocation and expression of YAP target genes. Similar events occurred in osteocyte cell lines. This occurred via an increase in Src kinase activity: We identified YAPY428 as a key tyrosine residue phosphorylated by Src in response to PTH. Preventing YAPY428 phosphorylation led to YAP instability, blocking both osteogenic and adipogenic differentiation of W-20 cells. These results demonstrate active crosstalk between the PTH/PTHrP and the Hippo signaling pathways and reveal that PTH signaling utilizes the PLC/Ca2+/Src tyrosine kinase signaling cascade to influence YAP stability, antagonizing Hippo signaling and favoring stromal cell differentiation. Thus, PTH signaling counteracts the effects of Hippo signaling in BMSCs to favor their differentiation.

Authors

Sara Monaci, Mengrui Wu, Hiroyuki Okada, Kedkanya Mesil, Byeong-Rak Keum, Maisa Monseff Rodrigues da Silva, Clifford J. Rosen, Francesca Gori, Roland Baron

×

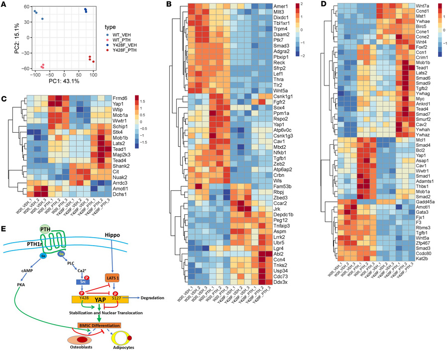
Figure 9

Y428F mutation alters the effects of PTH on W-20 cell transcriptomic profile.

Options: View larger image (or click on image) Download as PowerPoint
Y428F mutation alters the effects of PTH on W-20 cell transcriptomic pro...
(A) Visualization of bulk RNA-Seq data with PCA plot of gene expressions. (B) Heatmap of top 50 significantly differentially regulated genes. (C) Heatmap of significantly differentially regulated Hippo signal–related genes. (D) Heatmap of significantly differentially regulated YAP-related genes. (E) Proposed mechanism of action: PTH regulates YAP through specific tyrosine residues, promoting its nuclear translocation and activation of target gene expression. This process occurs via the PLC/Ca2+/Src tyrosine kinase signaling cascade to influence YAP stability, antagonizing Hippo signaling and favoring stromal cell differentiation.

Copyright © 2026 American Society for Clinical Investigation
ISSN 2379-3708

Sign up for email alerts