Go to The Journal of Clinical Investigation
  • About
  • Editors
  • Consulting Editors
  • For authors
  • Publication ethics
  • Publication alerts by email
  • Transfers
  • Advertising
  • Job board
  • Contact
  • Physician-Scientist Development
  • Current issue
  • Past issues
  • By specialty
    • COVID-19
    • Cardiology
    • Immunology
    • Metabolism
    • Nephrology
    • Oncology
    • Pulmonology
    • All ...
  • Videos
  • Collections
    • In-Press Preview
    • Resource and Technical Advances
    • Clinical Research and Public Health
    • Research Letters
    • Editorials
    • Perspectives
    • Physician-Scientist Development
    • Reviews
    • Top read articles

  • Current issue
  • Past issues
  • Specialties
  • In-Press Preview
  • Resource and Technical Advances
  • Clinical Research and Public Health
  • Research Letters
  • Editorials
  • Perspectives
  • Physician-Scientist Development
  • Reviews
  • Top read articles
  • About
  • Editors
  • Consulting Editors
  • For authors
  • Publication ethics
  • Publication alerts by email
  • Transfers
  • Advertising
  • Job board
  • Contact
GDF15 induces excessive activation of osteoclasts within the vertebral endplates leading to early endplate degeneration
Xiaoqun Li, Jinhui Wu, Qingjie Kong, Miao Hu, Yuhong Li, Ziheng Wei, Heng Jiang, Xuhui Zhou, Jun Ma
Xiaoqun Li, Jinhui Wu, Qingjie Kong, Miao Hu, Yuhong Li, Ziheng Wei, Heng Jiang, Xuhui Zhou, Jun Ma
View: Text | PDF
Research Article Aging Bone biology

GDF15 induces excessive activation of osteoclasts within the vertebral endplates leading to early endplate degeneration

  • Text
  • PDF
Abstract

Modic type 1 and 2 changes (MC-1 and MC-2) are highly prevalent in individuals with chronic low back pain, yet the cellular and molecular mechanisms underlying vertebral endplate degeneration remain poorly defined. Here, we report that osteoclastogenesis is markedly elevated in MC-1 and MC-2 lesions compared with MC-3 lesions, suggesting an active role for osteoclasts in the early stages of degeneration. Using a lumbar spine instability (LSI) mouse model, we demonstrate enhanced osteoclast activity in degenerating endplates. RNA sequencing of mononuclear cells isolated from the endplate and adjacent subchondral bone identified Gdf15 as a potential upstream regulator of this process. Conditional knockout of Gdf15 in monocytes reduced osteoclast formation, aberrant CD31hiEmcnhi angiogenesis, and pain-associated neurogenesis, ultimately mitigating endplate degeneration and mechanical allodynia. Mechanistically, GDF15 promoted the fusion of preosteoclasts by modulating the expression of Rho family small GTPases. In a humanized GDF15 knockin mouse model, therapeutic neutralization of GDF15 led to a reduction in osteoclast burden, improved endplate structure, and attenuated pain behavior. Together, these findings uncover a previously unrecognized role for GDF15 in driving osteoclast-mediated endplate degeneration and highlight its potential as a therapeutic target for the treatment of endplate-related chronic low back pain.

Authors

Xiaoqun Li, Jinhui Wu, Qingjie Kong, Miao Hu, Yuhong Li, Ziheng Wei, Heng Jiang, Xuhui Zhou, Jun Ma

×

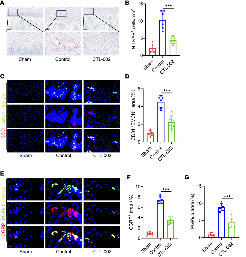
Figure 9

Targeting GDF15 suppresses the overactivation of osteoclastogenesis in the endplates.

Options: View larger image (or click on image) Download as PowerPoint
Targeting GDF15 suppresses the overactivation of osteoclastogenesis in t...
(A) Representative TRAP staining images of sham and LSI-operated mice in both control IgG or anti-GDF15 mAb treatment groups. Scale bars: 100 μm. (B) Quantitative analysis of the number of TRAP+ cells in endplates. (C) Representative immunofluorescence images of CD31 (red), endomucin (green), and CD31hiEMCNhi (yellow) cells of sham and LSI-operated mice in both control IgG or anti-GDF15 mAb treatment groups. Scale bars: 20 μm. (D) Quantitative analysis of the areas of CD31hiEMCNhi (yellow) cells in endplates (E) Representative immunofluorescence images of CGRP+and PGP9.5+ cells of sham and LSI-operated mice in both control IgG or anti-GDF15 mAb treatment groups. Scale bars: 10 μm. (F and G) Quantitative analysis of the areas of CGRP+ and PGP9.5+ cells in endplates. Data are presented as mean ± SD. Statistical analysis was performed using 2-tailed ANOVA with Tukey’s test for differences among groups. ***P < 0.001.

Copyright © 2026 American Society for Clinical Investigation
ISSN 2379-3708

Sign up for email alerts