Go to The Journal of Clinical Investigation
  • About
  • Editors
  • Consulting Editors
  • For authors
  • Publication ethics
  • Publication alerts by email
  • Transfers
  • Advertising
  • Job board
  • Contact
  • Physician-Scientist Development
  • Current issue
  • Past issues
  • By specialty
    • COVID-19
    • Cardiology
    • Immunology
    • Metabolism
    • Nephrology
    • Oncology
    • Pulmonology
    • All ...
  • Videos
  • Collections
    • In-Press Preview
    • Resource and Technical Advances
    • Clinical Research and Public Health
    • Research Letters
    • Editorials
    • Perspectives
    • Physician-Scientist Development
    • Reviews
    • Top read articles

  • Current issue
  • Past issues
  • Specialties
  • In-Press Preview
  • Resource and Technical Advances
  • Clinical Research and Public Health
  • Research Letters
  • Editorials
  • Perspectives
  • Physician-Scientist Development
  • Reviews
  • Top read articles
  • About
  • Editors
  • Consulting Editors
  • For authors
  • Publication ethics
  • Publication alerts by email
  • Transfers
  • Advertising
  • Job board
  • Contact
GDF15 induces excessive activation of osteoclasts within the vertebral endplates leading to early endplate degeneration
Xiaoqun Li, Jinhui Wu, Qingjie Kong, Miao Hu, Yuhong Li, Ziheng Wei, Heng Jiang, Xuhui Zhou, Jun Ma
Xiaoqun Li, Jinhui Wu, Qingjie Kong, Miao Hu, Yuhong Li, Ziheng Wei, Heng Jiang, Xuhui Zhou, Jun Ma
View: Text | PDF
Research Article Aging Bone biology

GDF15 induces excessive activation of osteoclasts within the vertebral endplates leading to early endplate degeneration

  • Text
  • PDF
Abstract

Modic type 1 and 2 changes (MC-1 and MC-2) are highly prevalent in individuals with chronic low back pain, yet the cellular and molecular mechanisms underlying vertebral endplate degeneration remain poorly defined. Here, we report that osteoclastogenesis is markedly elevated in MC-1 and MC-2 lesions compared with MC-3 lesions, suggesting an active role for osteoclasts in the early stages of degeneration. Using a lumbar spine instability (LSI) mouse model, we demonstrate enhanced osteoclast activity in degenerating endplates. RNA sequencing of mononuclear cells isolated from the endplate and adjacent subchondral bone identified Gdf15 as a potential upstream regulator of this process. Conditional knockout of Gdf15 in monocytes reduced osteoclast formation, aberrant CD31hiEmcnhi angiogenesis, and pain-associated neurogenesis, ultimately mitigating endplate degeneration and mechanical allodynia. Mechanistically, GDF15 promoted the fusion of preosteoclasts by modulating the expression of Rho family small GTPases. In a humanized GDF15 knockin mouse model, therapeutic neutralization of GDF15 led to a reduction in osteoclast burden, improved endplate structure, and attenuated pain behavior. Together, these findings uncover a previously unrecognized role for GDF15 in driving osteoclast-mediated endplate degeneration and highlight its potential as a therapeutic target for the treatment of endplate-related chronic low back pain.

Authors

Xiaoqun Li, Jinhui Wu, Qingjie Kong, Miao Hu, Yuhong Li, Ziheng Wei, Heng Jiang, Xuhui Zhou, Jun Ma

×

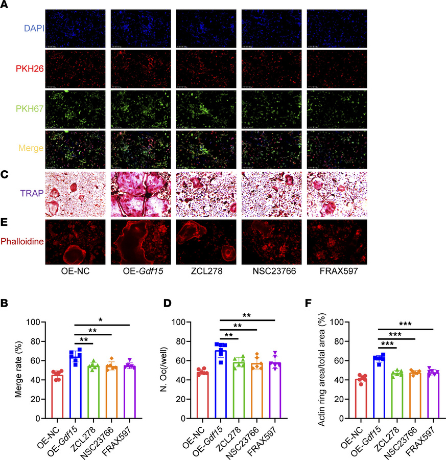
Figure 8

Inhibition of Rho GTPases alleviates osteoclast overactivation induced by GDF15 overexpression.

Options: View larger image (or click on image) Download as PowerPoint
Inhibition of Rho GTPases alleviates osteoclast overactivation induced b...
(A) Representative dual-fluorescence images of BMMs on day 3 after GDF15 overexpression or inhibition, following RANKL induction. Scale bar: 100 μm. (B) Quantification of membrane merge rate following GDF15 overexpression and treatment with specific inhibitors: ZCL278 (Cdc42 inhibitor), NSC23766 (Rac1 inhibitor), and FRAX597 (Pak inhibitor). (C) Representative TRAP staining images of BMMs at day 6 after RANKL induction and pharmacological inhibition. Scale bar: 50 μm. (D) Quantification of multinucleated TRAP+ cells after inhibitor treatment. (E) Representative F-actin ring staining images under Gdf15 overexpression with or without inhibitors. Scale bar: 50 μm. (F) Quantification of F-actin ring area. Data are presented as mean ± SD. Statistical analysis was performed using 2-tailed ANOVA with Tukey’s test for differences among groups. *P < 0.05, **P < 0.01, ***P < 0.001.

Copyright © 2026 American Society for Clinical Investigation
ISSN 2379-3708

Sign up for email alerts