Go to The Journal of Clinical Investigation
  • About
  • Editors
  • Consulting Editors
  • For authors
  • Publication ethics
  • Publication alerts by email
  • Transfers
  • Advertising
  • Job board
  • Contact
  • Physician-Scientist Development
  • Current issue
  • Past issues
  • By specialty
    • COVID-19
    • Cardiology
    • Immunology
    • Metabolism
    • Nephrology
    • Oncology
    • Pulmonology
    • All ...
  • Videos
  • Collections
    • In-Press Preview
    • Resource and Technical Advances
    • Clinical Research and Public Health
    • Research Letters
    • Editorials
    • Perspectives
    • Physician-Scientist Development
    • Reviews
    • Top read articles

  • Current issue
  • Past issues
  • Specialties
  • In-Press Preview
  • Resource and Technical Advances
  • Clinical Research and Public Health
  • Research Letters
  • Editorials
  • Perspectives
  • Physician-Scientist Development
  • Reviews
  • Top read articles
  • About
  • Editors
  • Consulting Editors
  • For authors
  • Publication ethics
  • Publication alerts by email
  • Transfers
  • Advertising
  • Job board
  • Contact
GDF15 induces excessive activation of osteoclasts within the vertebral endplates leading to early endplate degeneration
Xiaoqun Li, Jinhui Wu, Qingjie Kong, Miao Hu, Yuhong Li, Ziheng Wei, Heng Jiang, Xuhui Zhou, Jun Ma
Xiaoqun Li, Jinhui Wu, Qingjie Kong, Miao Hu, Yuhong Li, Ziheng Wei, Heng Jiang, Xuhui Zhou, Jun Ma
View: Text | PDF
Research Article Aging Bone biology

GDF15 induces excessive activation of osteoclasts within the vertebral endplates leading to early endplate degeneration

  • Text
  • PDF
Abstract

Modic type 1 and 2 changes (MC-1 and MC-2) are highly prevalent in individuals with chronic low back pain, yet the cellular and molecular mechanisms underlying vertebral endplate degeneration remain poorly defined. Here, we report that osteoclastogenesis is markedly elevated in MC-1 and MC-2 lesions compared with MC-3 lesions, suggesting an active role for osteoclasts in the early stages of degeneration. Using a lumbar spine instability (LSI) mouse model, we demonstrate enhanced osteoclast activity in degenerating endplates. RNA sequencing of mononuclear cells isolated from the endplate and adjacent subchondral bone identified Gdf15 as a potential upstream regulator of this process. Conditional knockout of Gdf15 in monocytes reduced osteoclast formation, aberrant CD31hiEmcnhi angiogenesis, and pain-associated neurogenesis, ultimately mitigating endplate degeneration and mechanical allodynia. Mechanistically, GDF15 promoted the fusion of preosteoclasts by modulating the expression of Rho family small GTPases. In a humanized GDF15 knockin mouse model, therapeutic neutralization of GDF15 led to a reduction in osteoclast burden, improved endplate structure, and attenuated pain behavior. Together, these findings uncover a previously unrecognized role for GDF15 in driving osteoclast-mediated endplate degeneration and highlight its potential as a therapeutic target for the treatment of endplate-related chronic low back pain.

Authors

Xiaoqun Li, Jinhui Wu, Qingjie Kong, Miao Hu, Yuhong Li, Ziheng Wei, Heng Jiang, Xuhui Zhou, Jun Ma

×

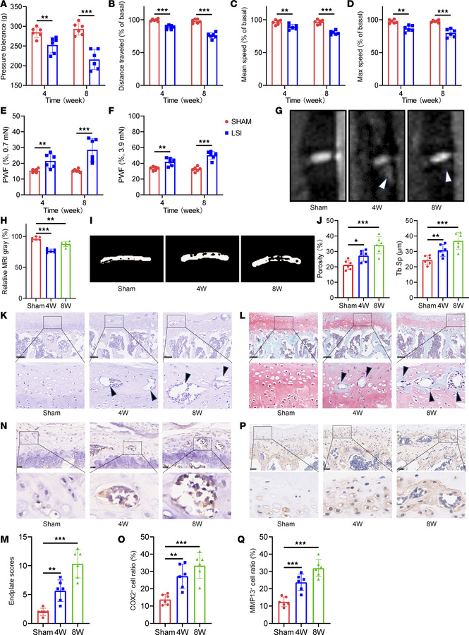
Figure 2

Lumbar spine instability induces early endplate degeneration in mice.

Options: View larger image (or click on image) Download as PowerPoint
Lumbar spine instability induces early endplate degeneration in mice.
(A...
(A–D) Evaluation of spontaneous locomotor activity at various time points following LSI surgery using behavioral metrics: pressure tolerance (A), total distance traveled (B), mean velocity (C), and maximum speed (D). (E and F) Mechanical allodynia was assessed by measuring hind paw withdrawal frequency in response to von Frey filament stimulation (0.7 mN and 3.9 mN) following sham or LSI surgery. (G) Representative sagittal T2-weighted MRI images of lumbar spine from sham and LSI mice at indicated time point. Arrows indicate the high signal. (H) Quantitative MRI signal intensity analysis of endplate regions. (I) Representative 3D micro-CT reconstructions of lumbar vertebral endplates in sham and LSI mice. (J) Quantitative micro-CT analysis of endplate total porosity and trabecular separation (Tb.Sp). (K and L) Representative histological images of endplates stained with H&E (K) and safranin O/fast green (L). Arrows indicate the degeneration area. Scale bars: 100 μm. (M) Quantification of endplate degeneration scores based on safranin O/fast green staining. (N and P) Immunohistochemical staining of COX2 (N) and MMP13 (P) in endplates from sham and LSI mice. Scale bars: 50 μm. (O and Q) Quantification of COX2+ (O) and MMP13+ (Q) cells per field of view. Data are presented as mean ± SD. Statistical analysis was performed using 2-tailed Student’s t tests (A–F) or 2-tailed ANOVA with Tukey’s test (H, J, M, O, and Q) for differences among groups. *P < 0.05, **P < 0.01, ***P < 0.001.

Copyright © 2026 American Society for Clinical Investigation
ISSN 2379-3708

Sign up for email alerts