Go to The Journal of Clinical Investigation
  • About
  • Editors
  • Consulting Editors
  • For authors
  • Publication ethics
  • Publication alerts by email
  • Transfers
  • Advertising
  • Job board
  • Contact
  • Physician-Scientist Development
  • Current issue
  • Past issues
  • By specialty
    • COVID-19
    • Cardiology
    • Immunology
    • Metabolism
    • Nephrology
    • Oncology
    • Pulmonology
    • All ...
  • Videos
  • Collections
    • In-Press Preview
    • Resource and Technical Advances
    • Clinical Research and Public Health
    • Research Letters
    • Editorials
    • Perspectives
    • Physician-Scientist Development
    • Reviews
    • Top read articles

  • Current issue
  • Past issues
  • Specialties
  • In-Press Preview
  • Resource and Technical Advances
  • Clinical Research and Public Health
  • Research Letters
  • Editorials
  • Perspectives
  • Physician-Scientist Development
  • Reviews
  • Top read articles
  • About
  • Editors
  • Consulting Editors
  • For authors
  • Publication ethics
  • Publication alerts by email
  • Transfers
  • Advertising
  • Job board
  • Contact
miR147 promotes mucosal integrity and healing in intestinal inflammation
Agnieszka K. Czopik, Arash Dabiri, Chia-Hao Tung, Victoria Vaughn, Xiangsheng Huang, Jinlian Wang, Hui Li, Nicolas F. Moreno, Natalia V. Piwko, Katherine Figarella, Hongfang Liu, Zhongming Zhao, Xiaoyi Yuan, Holger K. Eltzschig
Agnieszka K. Czopik, Arash Dabiri, Chia-Hao Tung, Victoria Vaughn, Xiangsheng Huang, Jinlian Wang, Hui Li, Nicolas F. Moreno, Natalia V. Piwko, Katherine Figarella, Hongfang Liu, Zhongming Zhao, Xiaoyi Yuan, Holger K. Eltzschig
View: Text | PDF
Research Article Gastroenterology Inflammation

miR147 promotes mucosal integrity and healing in intestinal inflammation

  • Text
  • PDF
Abstract

The intestinal mucosal epithelium forms a barrier between luminal contents and the body. MicroRNAs (miRNAs) regulate mucosal homeostasis by controlling inflammatory responses and structural integrity. Here, we discovered a protective role for miR147 in intestinal inflammation using a miR147tdTomato reporter mouse. miR147 was enriched in the intestines, with the highest expression in the colonic epithelial cells at the luminal surface, with prominent expression in differentiated enterocytes. Mice with general or intestinal epithelial deletion of miR147 showed increased intestinal inflammation and diminished mucosal healing during colitis. RNA sequencing of miR147-deficient cells showed dysregulated immune signaling, with upregulated proinflammatory cytokine pathways and reduced type I interferon responses and revealed Ndufa4 as a likely miR147 target. Ndufa4, a mitochondrial protein regulating energy metabolism and inflammation, was elevated at the crypt base, inversely correlating with miR147. Mice lacking the miR147 binding site in Ndufa4’s 3′-UTR phenocopied miR147-deficient mice during colitis. Spatial and single-cell transcriptomic analyses in murine and human colons showed mutually exclusive miR147 and Ndufa4 expression, consistent with a regulatory relationship in epithelial differentiation and metabolism. These findings underscore miR147’s role in intestinal homeostasis and mucosal healing, suggesting it as a therapeutic target for inflammatory bowel disease.

Authors

Agnieszka K. Czopik, Arash Dabiri, Chia-Hao Tung, Victoria Vaughn, Xiangsheng Huang, Jinlian Wang, Hui Li, Nicolas F. Moreno, Natalia V. Piwko, Katherine Figarella, Hongfang Liu, Zhongming Zhao, Xiaoyi Yuan, Holger K. Eltzschig

×

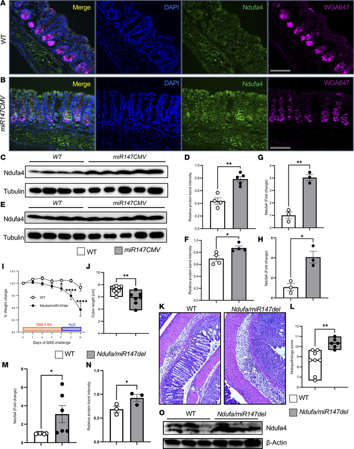
Figure 6

Ndufa4 is a target of miR147 in intestinal epithelium.

Options: View larger image (or click on image) Download as PowerPoint
Ndufa4 is a target of miR147 in intestinal epithelium.
miR147CMV and WT ...
miR147CMV and WT mice were treated with 3% DSS for 3 days (n = 3, repeated twice). (A) Frozen sections from WT mice stained with anti-Ndufa4 antibody. Nuclei were stained with DAPI, mucus granules with WGA. (B) Similarly stained sections from miR147CMV mice. Protein extracts from 3% DSS–treated mice were resolved on acrylamide gels (n = 4–5). Scale bars: 100 µm. (C) Ndufa4 expression in cecum. (D) Relative abundance of Ndufa4 bands quantified by ImageJ. (E) Colonic Ndufa4 expression. (F) Relative abundance of Ndufa4 bands quantified by ImageJ. RNA from IECs of miR147CMV and WT mice was analyzed by qPCR. (G) miR147 expression in colonic IECs. (H) RNA from colonic IECs of miR147CMV and WT mice treated with 3% DSS for 3 days followed by 1 day of water was analyzed for Ndufa4 expression by qPCR (n = 3–5). Mice lacking the miR147 binding site in the Ndufa4 3′-UTR (Ndufa4/miR147del) and WT (CMV Cre) were treated with 3.5% DSS followed by 2 days of water. (I) Weight change in experimental groups. (J) Colon length at the end of the experiment. (K) Representative medial colon histology in control and miR147-deficient mice. (L) Histopathology evaluation in miR147-deficient mice and controls. (M) RNA from IECs of Ndufa4/miR147del and WT mice analyzed for Ndufa4 expression by qPCR (n = 6). (N) Relative abundance of Ndufa4 in IECs, quantified by ImageJ. (O) Ndufa4 expression in IECs from WT and Ndufa4/miR147del mice. Pooled data from 2 experiments (n = 7–8 in I–K). Data are presented as mean ± SEM. *P < 0.05; **P < 0.01; ****P < 0.0001 by unpaired 2-tailed t test (D, F, G, H, J, and L), 1-way ANOVA with Šídák’s test (I), or 1-tailed t test (M and N). Male mice used throughout.

Copyright © 2026 American Society for Clinical Investigation
ISSN 2379-3708

Sign up for email alerts