Go to The Journal of Clinical Investigation
  • About
  • Editors
  • Consulting Editors
  • For authors
  • Publication ethics
  • Publication alerts by email
  • Transfers
  • Advertising
  • Job board
  • Contact
  • Physician-Scientist Development
  • Current issue
  • Past issues
  • By specialty
    • COVID-19
    • Cardiology
    • Immunology
    • Metabolism
    • Nephrology
    • Oncology
    • Pulmonology
    • All ...
  • Videos
  • Collections
    • In-Press Preview
    • Resource and Technical Advances
    • Clinical Research and Public Health
    • Research Letters
    • Editorials
    • Perspectives
    • Physician-Scientist Development
    • Reviews
    • Top read articles

  • Current issue
  • Past issues
  • Specialties
  • In-Press Preview
  • Resource and Technical Advances
  • Clinical Research and Public Health
  • Research Letters
  • Editorials
  • Perspectives
  • Physician-Scientist Development
  • Reviews
  • Top read articles
  • About
  • Editors
  • Consulting Editors
  • For authors
  • Publication ethics
  • Publication alerts by email
  • Transfers
  • Advertising
  • Job board
  • Contact
miR147 promotes mucosal integrity and healing in intestinal inflammation
Agnieszka K. Czopik, Arash Dabiri, Chia-Hao Tung, Victoria Vaughn, Xiangsheng Huang, Jinlian Wang, Hui Li, Nicolas F. Moreno, Natalia V. Piwko, Katherine Figarella, Hongfang Liu, Zhongming Zhao, Xiaoyi Yuan, Holger K. Eltzschig
Agnieszka K. Czopik, Arash Dabiri, Chia-Hao Tung, Victoria Vaughn, Xiangsheng Huang, Jinlian Wang, Hui Li, Nicolas F. Moreno, Natalia V. Piwko, Katherine Figarella, Hongfang Liu, Zhongming Zhao, Xiaoyi Yuan, Holger K. Eltzschig
View: Text | PDF
Research Article Gastroenterology Inflammation

miR147 promotes mucosal integrity and healing in intestinal inflammation

  • Text
  • PDF
Abstract

The intestinal mucosal epithelium forms a barrier between luminal contents and the body. MicroRNAs (miRNAs) regulate mucosal homeostasis by controlling inflammatory responses and structural integrity. Here, we discovered a protective role for miR147 in intestinal inflammation using a miR147tdTomato reporter mouse. miR147 was enriched in the intestines, with the highest expression in the colonic epithelial cells at the luminal surface, with prominent expression in differentiated enterocytes. Mice with general or intestinal epithelial deletion of miR147 showed increased intestinal inflammation and diminished mucosal healing during colitis. RNA sequencing of miR147-deficient cells showed dysregulated immune signaling, with upregulated proinflammatory cytokine pathways and reduced type I interferon responses and revealed Ndufa4 as a likely miR147 target. Ndufa4, a mitochondrial protein regulating energy metabolism and inflammation, was elevated at the crypt base, inversely correlating with miR147. Mice lacking the miR147 binding site in Ndufa4’s 3′-UTR phenocopied miR147-deficient mice during colitis. Spatial and single-cell transcriptomic analyses in murine and human colons showed mutually exclusive miR147 and Ndufa4 expression, consistent with a regulatory relationship in epithelial differentiation and metabolism. These findings underscore miR147’s role in intestinal homeostasis and mucosal healing, suggesting it as a therapeutic target for inflammatory bowel disease.

Authors

Agnieszka K. Czopik, Arash Dabiri, Chia-Hao Tung, Victoria Vaughn, Xiangsheng Huang, Jinlian Wang, Hui Li, Nicolas F. Moreno, Natalia V. Piwko, Katherine Figarella, Hongfang Liu, Zhongming Zhao, Xiaoyi Yuan, Holger K. Eltzschig

×

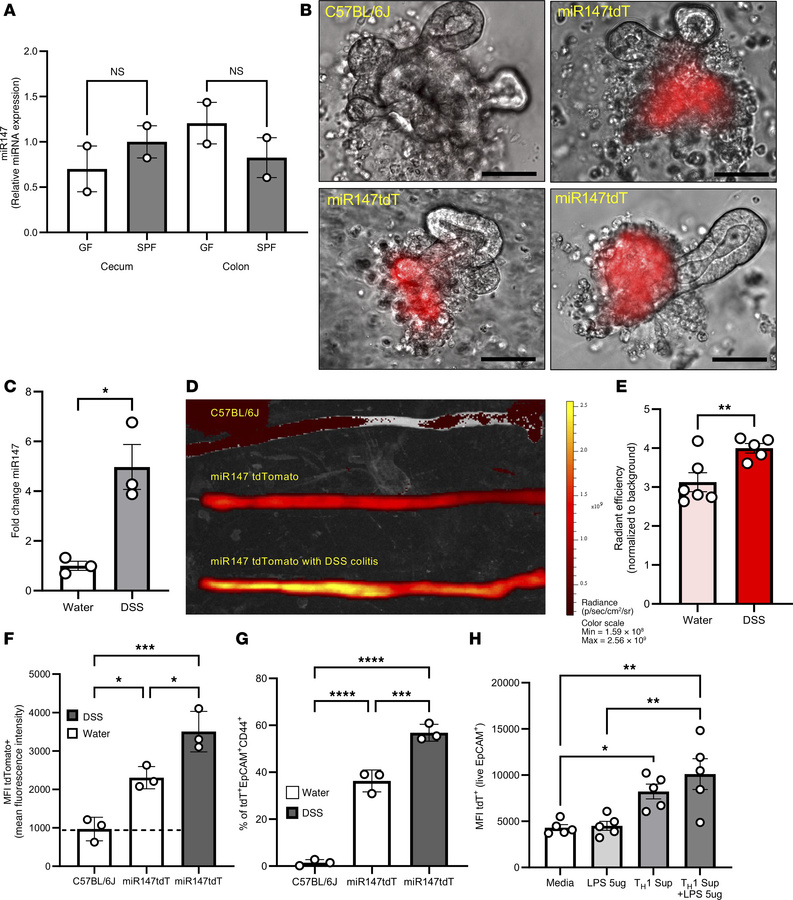
Figure 3

Intrinsic and extrinsic signals drive miR147 expression.

Options: View larger image (or click on image) Download as PowerPoint
Intrinsic and extrinsic signals drive miR147 expression.
Colons and ceca...
Colons and ceca from germ-free (GF) male mice and age- and sex-matched specific pathogen–free (SPF) C57BL/6J mice were used to isolate intestinal epithelial cells (IECs). (A) Expression of miR147 in GF- and SPF-derived IECs was analyzed by qPCR (n = 2 mice per group). (B) miR147tdTomato and C57BL/6J ceca were used to derive organoid cultures. Individual live organoids on day 13 (passaged once) were imaged under DIC and fluorescent light; representative overlaid images are shown. Repeated twice, n = 2–3 mice per group. (C) Expression of miR147 during inflammation was studied using a DSS colitis model in which mice received 3% DSS for 5 days followed by 2 days of water. Colonic RNA was purified and analyzed for miR147 expression by qPCR (n = 3 mice per group). Scale bars: 50 μm. (D) Representative IVIS image of colon fluorescence in miR147tdTomato DSS-treated mice and controls. (E) IVIS signal from colons was quantified and expressed as relative efficiency, normalized to C57BL/6J background fluorescence. Two pooled experiments, 2–3 mice per group. (F) Total IECs from miR147tdTomato and control mice treated with 3% DSS were isolated, stained for live cells, and analyzed for tdTomato fluorescence by flow cytometry. (G) IECs as in F, gated on live/EpCAM+ and CD44+, were analyzed for tdTomato expression by flow cytometry. One of 2 experiments is shown (n = 3 mice per group). (H) Isolated IECs were cultured for 18 hours with indicated stimuli, gated on live/EpCAM+, and analyzed by flow cytometry; 2 pooled experiments are shown. Data are presented as mean ± SEM and were analyzed by 2-tailed t test (C and E) or 1-way ANOVA with Šídák’s test (A), Tukey’s 2-tailed t test (F and G), or Holm-Šidák test (H). *P < 0.05; **P < 0.01; ***P < 0.001; ****P < 0.0001. In B–H, both male and female mice were used.

Copyright © 2025 American Society for Clinical Investigation
ISSN 2379-3708

Sign up for email alerts