Go to The Journal of Clinical Investigation
  • About
  • Editors
  • Consulting Editors
  • For authors
  • Publication ethics
  • Publication alerts by email
  • Transfers
  • Advertising
  • Job board
  • Contact
  • Physician-Scientist Development
  • Current issue
  • Past issues
  • By specialty
    • COVID-19
    • Cardiology
    • Immunology
    • Metabolism
    • Nephrology
    • Oncology
    • Pulmonology
    • All ...
  • Videos
  • Collections
    • In-Press Preview
    • Resource and Technical Advances
    • Clinical Research and Public Health
    • Research Letters
    • Editorials
    • Perspectives
    • Physician-Scientist Development
    • Reviews
    • Top read articles

  • Current issue
  • Past issues
  • Specialties
  • In-Press Preview
  • Resource and Technical Advances
  • Clinical Research and Public Health
  • Research Letters
  • Editorials
  • Perspectives
  • Physician-Scientist Development
  • Reviews
  • Top read articles
  • About
  • Editors
  • Consulting Editors
  • For authors
  • Publication ethics
  • Publication alerts by email
  • Transfers
  • Advertising
  • Job board
  • Contact
Treatment with efavirenz extends survival in a Creutzfeldt-Jakob disease model by regulating brain cholesterol metabolism
Tahir Ali, Jessica Cashion, Samia Hannaoui, Hanaa Ahmed-Hassan, Hermann Schatzl, Sabine Gilch
Tahir Ali, Jessica Cashion, Samia Hannaoui, Hanaa Ahmed-Hassan, Hermann Schatzl, Sabine Gilch
View: Text | PDF
Research Article Infectious disease Therapeutics

Treatment with efavirenz extends survival in a Creutzfeldt-Jakob disease model by regulating brain cholesterol metabolism

  • Text
  • PDF
Abstract

Prion diseases are fatal, infectious, and incurable neurodegenerative conditions affecting humans and animals, caused by the misfolding of the cellular prion protein (PrPC) into its pathogenic isoform, PrPSc. In humans, sporadic Creutzfeldt-Jakob disease (sCJD) is the most prevalent prion disease. Recently, we demonstrated that treatment with the FDA-approved anti-HIV drug efavirenz (EFV) significantly reduced PrPSc and extended survival of scrapie prion–infected mice. Among other effects, EFV activates the brain-specific cholesterol-metabolizing enzyme, CYP46A1, which converts cholesterol into 24S-hydroxycholesterol (24S-HC). However, drugs effective against scrapie prions often fail in human prion diseases, and a relation of the antiprion effects of EFV to CYP46A1 activation is not established. Thus, we evaluated EFV treatment in mice overexpressing human PrPC infected with human sCJD prions. Oral, low-dose EFV treatment starting at 30 or 130 days postinfection significantly slowed disease progression and extended their survival. At early clinical stage, we observed reduced PrPSc accumulation, decreased cholesterol and lipid droplet content, and elevated CYP46A1 and 24S-HC levels in EFV-treated mice. Overexpression of CYP46A1 in prion-infected neuronal cells reduced PrPSc levels and increased 24S-HC, indicating that antiprion effects of EFV correlate with CYP46A1 activation. These findings highlight EFV as a safe and efficacious therapeutic candidate for human prion diseases.

Authors

Tahir Ali, Jessica Cashion, Samia Hannaoui, Hanaa Ahmed-Hassan, Hermann Schatzl, Sabine Gilch

×

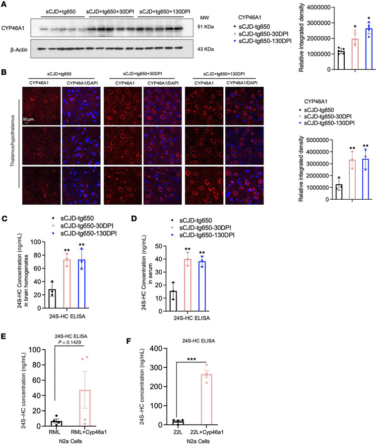
Figure 3

EFV increases CYP46A1 and 24S-HC level in brain and serum of sCJD-infected tg650 mice as well as in an in vitro model.

Options: View larger image (or click on image) Download as PowerPoint
EFV increases CYP46A1 and 24S-HC level in brain and serum of sCJD-infect...
(A) Immunoblotting and quantification of CYP46A1 were performed on BH from 5 sCJD-tg650 mice at 176 days DPI, representing the early clinical stage, from control as well as 30 DPI and 130 DPI treatment groups. Histograms show the means ± SEM (n = 5 mice/group) based on 3 independent experiments. Ordinary 1-way ANOVA was performed, and statistical significance is *P < 0.0224. (B) Immunofluorescence and quantification of CYP46A1 in brain tissue from 3 sCJD-tg650 mice and samples from 30 DPI and 130 DPI treatment groups at 176 DPI (early clinical stage). Fluorescence intensity was quantified, with histograms representing the means ± SEM for n = 3 mice/group, gathered from 3 independent experiments. Ordinary 1-way ANOVA was performed, and statistical significance is **P < 0.0161. Magnification: 63×; scale bar: 50 μm. (C and D) 24S-hydroxycholesterol (24S-HC) quantified by ELISA in BH and serum from sCJD-tg650 control mice and treated groups at the early clinical stage. Histograms represent means ± SEM (n = 3 mice/group) from 3 independent experiments. Ordinary 1-way ANOVA was performed, and statistical significances are **P < 0.0057 (C) and **P < 0.0022 (D). (E and F) 24S-HC levels quantified by ELISA in the media of N2a-RML and N2a-22L cells, with and without CYP46A1 overexpression. The histograms represent the means ± SEM for n = 4 per group, obtained from 3 independent experiments. T test (2-tailed unpaired t test) was performed, and statistical significances are P < 0.1429 (E) and ***P < 0.001 (F).

Copyright © 2026 American Society for Clinical Investigation
ISSN 2379-3708

Sign up for email alerts