Go to The Journal of Clinical Investigation
  • About
  • Editors
  • Consulting Editors
  • For authors
  • Publication ethics
  • Publication alerts by email
  • Transfers
  • Advertising
  • Job board
  • Contact
  • Physician-Scientist Development
  • Current issue
  • Past issues
  • By specialty
    • COVID-19
    • Cardiology
    • Immunology
    • Metabolism
    • Nephrology
    • Oncology
    • Pulmonology
    • All ...
  • Videos
  • Collections
    • In-Press Preview
    • Resource and Technical Advances
    • Clinical Research and Public Health
    • Research Letters
    • Editorials
    • Perspectives
    • Physician-Scientist Development
    • Reviews
    • Top read articles

  • Current issue
  • Past issues
  • Specialties
  • In-Press Preview
  • Resource and Technical Advances
  • Clinical Research and Public Health
  • Research Letters
  • Editorials
  • Perspectives
  • Physician-Scientist Development
  • Reviews
  • Top read articles
  • About
  • Editors
  • Consulting Editors
  • For authors
  • Publication ethics
  • Publication alerts by email
  • Transfers
  • Advertising
  • Job board
  • Contact
De novo variant in RING finger protein 213 causes systemic vasculopathy
Ayako Kashimada, Tomoko Mizuno, Eriko Tanaka, Susumu Hosokawa, Tomohiro Udagawa, Yuichi Hiraoka, Keisuke Uchida, Tomohiro Morio, Kenjiro Kosaki, Masatoshi Takagi
Ayako Kashimada, Tomoko Mizuno, Eriko Tanaka, Susumu Hosokawa, Tomohiro Udagawa, Yuichi Hiraoka, Keisuke Uchida, Tomohiro Morio, Kenjiro Kosaki, Masatoshi Takagi
View: Text | PDF
Research Article Development Vascular biology

De novo variant in RING finger protein 213 causes systemic vasculopathy

  • Text
  • PDF
Abstract

Systemic arterial stenosis, including moyamoya disease (MMD) and middle aortic syndrome (MAS), is a rare condition of unclear etiology. MMD is a cerebral angiopathy, and MAS affects the abdominal and thoracic aorta. Although some genetic associations with MAS have been identified, the causes remain elusive. In this study, de novo heterozygous missense variants of RING finger protein 213 (RNF213) (p.His4058Pro and p.Thr4155Pro) in 2 unrelated families with MAS and MMD were studied by whole-exome sequencing. To elucidate the significance of these variants, we produced knockin mice carrying the Rnf213 p.His4058Pro variant. Homozygous knockin mice exhibited perinatal lethality because of respiratory failure and lung dysplasia, suggesting that this variant is pathogenic. Lung dysplasia in homozygous knockin mice was associated with upregulated innate immunity and inflammatory responses and downregulated cell proliferation. These findings suggested that in mice, the RNF213 p.His4058Pro variant plays critical roles in regulation of innate immunity and inflammation that affect lung development, revealing the complexity of RNF213 function in various tissues and species. In conclusion, this study provides insights into the genetic basis of MAS and MMD, highlights the potential involvement of RNF213 variants in systemic vasculopathy, and identifies unexpected associations with lung development and immune processes.

Authors

Ayako Kashimada, Tomoko Mizuno, Eriko Tanaka, Susumu Hosokawa, Tomohiro Udagawa, Yuichi Hiraoka, Keisuke Uchida, Tomohiro Morio, Kenjiro Kosaki, Masatoshi Takagi

×

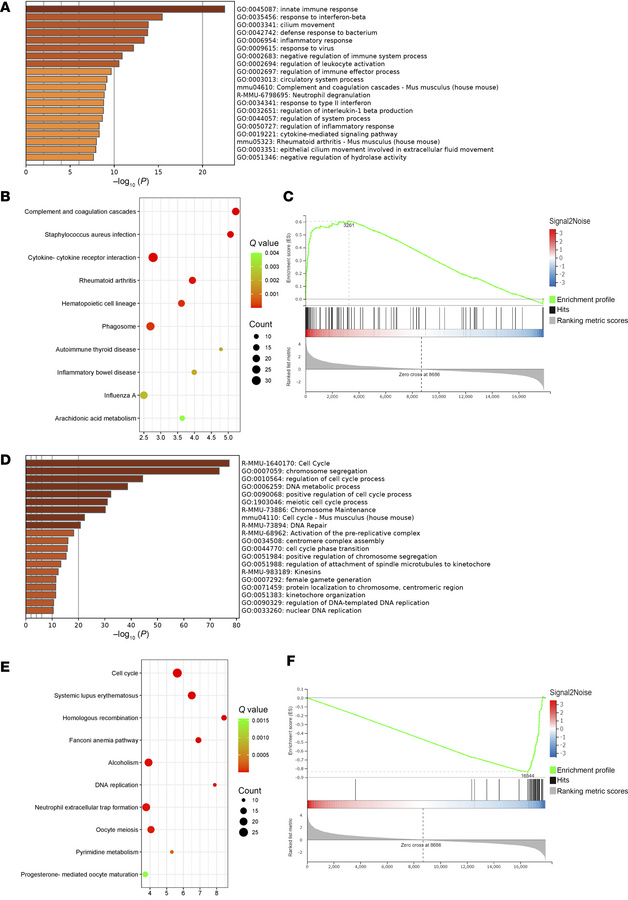
Figure 6

Annotation of DEGs and enrichment analysis.

Options: View larger image (or click on image) Download as PowerPoint
Annotation of DEGs and enrichment analysis.
(A) Metascape analysis of DE...
(A) Metascape analysis of DEGs (log2FC > 2 and FDR < 0.1) in the lungs of E18.5 Rnf213H4008P/H4008P mice compared with Rnf213WT/WT mice. Enriched annotations for upregulated genes. (B) Bubble chart shows KEGG pathway enrichment of upregulated DEGs. (C) GSEA profile of complement and coagulation cascade between E18.5 Rnf213H4008P/H4008P and Rnf213WT/WT mouse lungs. (D) Enriched annotations for downregulated genes with Metascape analysis. (E) Bubble chart shows KEGG pathway enrichment of downregulated DEGs. (F) GSEA enrichment profile of the cell cycle.

Copyright © 2026 American Society for Clinical Investigation
ISSN 2379-3708

Sign up for email alerts