Go to The Journal of Clinical Investigation
  • About
  • Editors
  • Consulting Editors
  • For authors
  • Publication ethics
  • Publication alerts by email
  • Transfers
  • Advertising
  • Job board
  • Contact
  • Physician-Scientist Development
  • Current issue
  • Past issues
  • By specialty
    • COVID-19
    • Cardiology
    • Immunology
    • Metabolism
    • Nephrology
    • Oncology
    • Pulmonology
    • All ...
  • Videos
  • Collections
    • In-Press Preview
    • Resource and Technical Advances
    • Clinical Research and Public Health
    • Research Letters
    • Editorials
    • Perspectives
    • Physician-Scientist Development
    • Reviews
    • Top read articles

  • Current issue
  • Past issues
  • Specialties
  • In-Press Preview
  • Resource and Technical Advances
  • Clinical Research and Public Health
  • Research Letters
  • Editorials
  • Perspectives
  • Physician-Scientist Development
  • Reviews
  • Top read articles
  • About
  • Editors
  • Consulting Editors
  • For authors
  • Publication ethics
  • Publication alerts by email
  • Transfers
  • Advertising
  • Job board
  • Contact
Transgenic augmentation of erythroferrone in mice ameliorates anemia in adenine-induced chronic kidney disease
Brian Czaya, Joseph D. Olivera, Moya Zhang, Amber Lundin, Christian D. Castro, Grace Jung, Mark R. Hanudel, Elizabeta Nemeth, Tomas Ganz
Brian Czaya, Joseph D. Olivera, Moya Zhang, Amber Lundin, Christian D. Castro, Grace Jung, Mark R. Hanudel, Elizabeta Nemeth, Tomas Ganz
View: Text | PDF
Research Article Hematology Nephrology

Transgenic augmentation of erythroferrone in mice ameliorates anemia in adenine-induced chronic kidney disease

  • Text
  • PDF
Abstract

Anemia is a common and disabling complication of chronic kidney disease (CKD). Current therapies can be burdensome, and full correction of anemia is limited by their cardiovascular side effects. New approaches that may offer additional therapeutic options are needed. We explored the antianemic effects of erythroferrone, an erythroid hormone that induces iron mobilization by suppressing the master iron-regulatory hormone hepcidin. In a preclinical murine model of adenine-induced CKD, transgenic augmentation of erythroferrone mobilized iron, increased hemoglobin concentrations by approximately 2 g/dL, and modestly improved renal function without affecting systemic or renal inflammation, fibrosis, or markers of mineral metabolism. This study supports the concept that therapeutic augmentation of erythroferrone is a promising approach for alleviating CKD-associated anemia.

Authors

Brian Czaya, Joseph D. Olivera, Moya Zhang, Amber Lundin, Christian D. Castro, Grace Jung, Mark R. Hanudel, Elizabeta Nemeth, Tomas Ganz

×

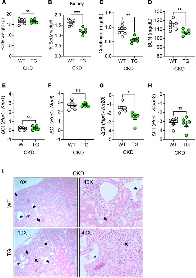
Figure 2

ERFE augmentation improves kidney function but does not alter injury markers in adenine-induced CKD.

Options: View larger image (or click on image) Download as PowerPoint
ERFE augmentation improves kidney function but does not alter injury mar...
WT and TG mice from Figure 1G (n = 6–7 mice/group) were analyzed after 8 weeks on adenine diet. (A) Body weight, (B) kidney weight, (C) serum creatinine, (D) blood urea nitrogen (BUN). qPCR analysis of (E) Kim1, (F) Ngal, (G) Krt20 and (H) Slc5a2 expression in kidney tissue. (I) Representative H&E-stained kidney sections from WT and TG mice after 8 weeks on adenine diet (black asterisks, dilated tubule; black arrows, glomerular atrophy). Original magnification, ×10 (left) and ×40 (right). Data are mean ± SEM, analyzed by unpaired t test with Welch’s correction (2-tailed). *P < 0.05, **P < 0.01, ***P < 0.001. NS, not significant.

Copyright © 2026 American Society for Clinical Investigation
ISSN 2379-3708

Sign up for email alerts