Go to The Journal of Clinical Investigation
  • About
  • Editors
  • Consulting Editors
  • For authors
  • Publication ethics
  • Publication alerts by email
  • Transfers
  • Advertising
  • Job board
  • Contact
  • Physician-Scientist Development
  • Current issue
  • Past issues
  • By specialty
    • COVID-19
    • Cardiology
    • Immunology
    • Metabolism
    • Nephrology
    • Oncology
    • Pulmonology
    • All ...
  • Videos
  • Collections
    • In-Press Preview
    • Resource and Technical Advances
    • Clinical Research and Public Health
    • Research Letters
    • Editorials
    • Perspectives
    • Physician-Scientist Development
    • Reviews
    • Top read articles

  • Current issue
  • Past issues
  • Specialties
  • In-Press Preview
  • Resource and Technical Advances
  • Clinical Research and Public Health
  • Research Letters
  • Editorials
  • Perspectives
  • Physician-Scientist Development
  • Reviews
  • Top read articles
  • About
  • Editors
  • Consulting Editors
  • For authors
  • Publication ethics
  • Publication alerts by email
  • Transfers
  • Advertising
  • Job board
  • Contact
Angiopoietin-like 8 governs osteoblast-adipocyte lineage commitment during skeletal aging
Yaming Guo, Zeqing Zhang, Junyu He, Peiqiong Luo, Zhihan Wang, Yurong Zhu, Xiaoyu Meng, Limeng Pan, Ranran Kan, Yuxi Xiang, Beibei Mao, Yi He, Siyi Wang, Yan Yang, Fengjing Guo, Hongbo You, Feng Li, Danpei Li, Yong Chen, Xuefeng Yu
Yaming Guo, Zeqing Zhang, Junyu He, Peiqiong Luo, Zhihan Wang, Yurong Zhu, Xiaoyu Meng, Limeng Pan, Ranran Kan, Yuxi Xiang, Beibei Mao, Yi He, Siyi Wang, Yan Yang, Fengjing Guo, Hongbo You, Feng Li, Danpei Li, Yong Chen, Xuefeng Yu
View: Text | PDF
Research Article Aging Endocrinology

Angiopoietin-like 8 governs osteoblast-adipocyte lineage commitment during skeletal aging

  • Text
  • PDF
Abstract

A distinguishing feature of older mesenchymal stem cells (MSCs) from bone marrow (BM) is the transition in their differentiation capabilities from osteoblasts to adipocytes. However, the mechanisms underlying these cellular events during the aging process remain unclear. We identified angiopoietin-like protein 8 (ANGPTL8), an adipokine implicated in lipid metabolism, that influenced the fate of MSCs in BM during skeletal aging. Our studies revealed that ANGPTL8 steered MSCs toward adipogenic differentiation, overshadowing osteoblastogenesis. Mice with overexpressed ANGPTL8 exhibited reduced bone mass and increased BM adiposity, while those with transgenic depletion of ANGPTL8 showed lowered bone loss and less accumulation of BM fat. ANGPTL8 influenced the BM niche of MSCs by inhibiting the Wnt/β-catenin signaling pathway. Partial inhibition of PPARγ rescued some aspects of the phenotype in MSCs with ANGPTL8 overexpression. Furthermore, treatment with an Angptl8 antisense oligonucleotide improved the phenotype of aging mice. Our research suggests that ANGPTL8 is a crucial regulator of senesence-related changes in the BM niche and the cell-fate switch of MSCs.

Authors

Yaming Guo, Zeqing Zhang, Junyu He, Peiqiong Luo, Zhihan Wang, Yurong Zhu, Xiaoyu Meng, Limeng Pan, Ranran Kan, Yuxi Xiang, Beibei Mao, Yi He, Siyi Wang, Yan Yang, Fengjing Guo, Hongbo You, Feng Li, Danpei Li, Yong Chen, Xuefeng Yu

×

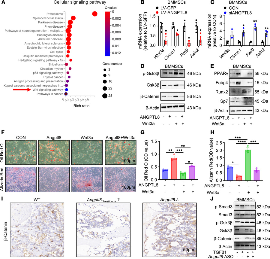
Figure 5

ANGPTL8 regulates MSC differentiation via the Wnt/β-catenin signaling pathway.

Options: View larger image (or click on image) Download as PowerPoint
ANGPTL8 regulates MSC differentiation via the Wnt/β-catenin signaling pa...
(A) Pathway enrichment analysis in BMMSCs treated with LV-ANGPTL8. (B) qRT-PCR analysis of the mRNA expression of Wnt3a, Fzd9, Axin2, and Ctnnb1 after BMMSC transfection with LV-GFP and LV-ANGPTL8. n = 3. (C) qRT-PCR analysis of the mRNA expression of Wnt3a, Fzd9, Axin2, and Ctnnb1 after BMMSC transfection with siANGPTL8. n = 3. (D) ANGPTL8 blunted Wnt3a-induced phosphorylation of Gsk3β and prevented the subsequent accumulation of β-catenin in BMMSCs. n = 3. (E) Western blotting of PPARγ, Fabp4, Runx2, and Sp7 from BMMSCs treated with Angptl8 and Wnt3a. (F) Wnt3a rescued Oil Red O and alizarin red staining of lineage differentiation bias caused by overexpression of ANGPTL8 in BMMSCs. n = 3. Scale bars: 100 μm. (G) Quantification of Oil Red O staining in F. n = 3. (H) Quantification of calcium mineralization based on alizarin red staining in F. n = 3. (I) Immunohistochemical staining of β-catenin in the femurs of WT, Angptl8-Nestin-creTg, and Angptl8–/– mice. Scale bar: 50 μm. (J) Western blotting of p-Smad3, Smad3, p-Gsk3β, Gsk3β, and β-catenin from BMMSCs treated with TGF-β1 and Angptl8-ASO. Data are mean ± SEM. *P < 0.05; **P < 0.01; ***P < 0.001; ****P < 0.0001 by 2-tailed Student’s t test (B and C) or 2-way ANOVA followed by Tukey’s multiple-comparison test (G and H).

Copyright © 2026 American Society for Clinical Investigation
ISSN 2379-3708

Sign up for email alerts