Go to The Journal of Clinical Investigation
  • About
  • Editors
  • Consulting Editors
  • For authors
  • Publication ethics
  • Publication alerts by email
  • Transfers
  • Advertising
  • Job board
  • Contact
  • Physician-Scientist Development
  • Current issue
  • Past issues
  • By specialty
    • COVID-19
    • Cardiology
    • Immunology
    • Metabolism
    • Nephrology
    • Oncology
    • Pulmonology
    • All ...
  • Videos
  • Collections
    • In-Press Preview
    • Resource and Technical Advances
    • Clinical Research and Public Health
    • Research Letters
    • Editorials
    • Perspectives
    • Physician-Scientist Development
    • Reviews
    • Top read articles

  • Current issue
  • Past issues
  • Specialties
  • In-Press Preview
  • Resource and Technical Advances
  • Clinical Research and Public Health
  • Research Letters
  • Editorials
  • Perspectives
  • Physician-Scientist Development
  • Reviews
  • Top read articles
  • About
  • Editors
  • Consulting Editors
  • For authors
  • Publication ethics
  • Publication alerts by email
  • Transfers
  • Advertising
  • Job board
  • Contact
Identification of Ephrin type-B receptor 4 as a critical mediator of tissue fibrosis
Brian Wu, Starlee S. Lively, Shabana Vohra, Noah Fine, Chiara Pastrello, Anca Maglaviceanu, Osvaldo Espin-Garcia, Evan Pollock-Tahiri, Sayaka Nakamura, Paramvir Kaur, Keemo Delos Santos, Jason S. Rockel, Pratibha Potla, Himanshi Gupta, Poulami Datta, Laura Tang, Jacob Kwon, Akihiro Nakamura, Matthew B. Buechler, Rajiv Gandhi, Jiangping Wu, Boris Hinz, Igor Jurisica, Mohit Kapoor
Brian Wu, Starlee S. Lively, Shabana Vohra, Noah Fine, Chiara Pastrello, Anca Maglaviceanu, Osvaldo Espin-Garcia, Evan Pollock-Tahiri, Sayaka Nakamura, Paramvir Kaur, Keemo Delos Santos, Jason S. Rockel, Pratibha Potla, Himanshi Gupta, Poulami Datta, Laura Tang, Jacob Kwon, Akihiro Nakamura, Matthew B. Buechler, Rajiv Gandhi, Jiangping Wu, Boris Hinz, Igor Jurisica, Mohit Kapoor
View: Text | PDF
Research Article Cell biology Pulmonology

Identification of Ephrin type-B receptor 4 as a critical mediator of tissue fibrosis

  • Text
  • PDF
Abstract

Pulmonary fibrosis (PF) is a pathology associated with interstitial lung diseases (ILDs), including idiopathic pulmonary fibrosis (IPF). Fibrosis promotes continual secretion of extracellular matrix (ECM), producing nonfunctional scar tissue and causing organ failure. This study investigated the tyrosine kinase receptor Ephrin type-B receptor 4 (EphB4) as a mediator of PF. To this end, we generated mice with conditional Col1a2-driven deletion of Ephb4 and used a preclinical mouse model of PF, total and single nuclei RNA (snRNA) sequencing, NanoString, previously published single-cell data, computational analysis, and functional assays of mouse and human healthy control and IPF lung fibroblasts. Col1a2-CreERT–driven Ephb4 deletion, or EphB4 inhibition via NVP-BHG712, markedly protected against bleomycin-induced PF. Total RNA-Seq of fibroblasts isolated from Ephb4-deficient fibrotic mouse lungs exhibited reduced expression of ECM, ER Cargo, and protein trafficking–related genes. NVP-BHG712 reduced expression of these identified genes in mouse lung fibroblasts under fibrotic conditions in vitro. snRNA-Seq of mouse lungs treated with NVP-BHG712 identified transcriptomic changes of ECM genes in specific fibroblast subpopulations. RNA-Seq, computational, and functional assays using mouse and human IPF fibroblasts identified elastin as a key mediator involved in EphB4 signaling. Combined, our data show that EphB4 is a crucial mediator of PF.

Authors

Brian Wu, Starlee S. Lively, Shabana Vohra, Noah Fine, Chiara Pastrello, Anca Maglaviceanu, Osvaldo Espin-Garcia, Evan Pollock-Tahiri, Sayaka Nakamura, Paramvir Kaur, Keemo Delos Santos, Jason S. Rockel, Pratibha Potla, Himanshi Gupta, Poulami Datta, Laura Tang, Jacob Kwon, Akihiro Nakamura, Matthew B. Buechler, Rajiv Gandhi, Jiangping Wu, Boris Hinz, Igor Jurisica, Mohit Kapoor

×

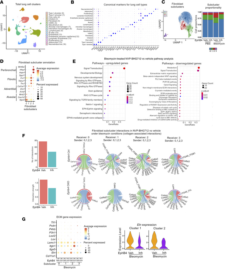
Figure 6

snRNA-Seq profiling of mouse lungs.

Options: View larger image (or click on image) Download as PowerPoint
snRNA-Seq profiling of mouse lungs.
(A) UMAP projection of distinct cell...
(A) UMAP projection of distinct cell populations identified in mouse lung tissue. (B) Dot plot showing expression of canonical markers used to annotate the identified cell clusters. The identity of each cell cluster was assigned by matching the cluster expression profile with established cell-specific marker genes. Dot color represents average expression, and dot size represents the fraction of expressing cells. (C) UMAP projection of fibroblast subclusters from all treatment groups and the proportion of cells that contributed to each cluster by treatment group (veh, vehicle; Inh, NVP-BHG712). (D) Dot plot showing the expression of marker genes used to annotate the fibroblast subclusters (23–25). (E) Pathway analysis of upregulated and downregulated genes in bleomycin mice treated with NVP-BHG712 compared with vehicle. (F) Bar plots show total number of interactions and strength of interactions in fibroblasts in collagen signaling pathways in bleomycin mice treated with NVP-BHG712 (Inh) compared with vehicle; left panel). Circle plots showing cell-cell communication between fibroblast subclusters associated with collagen signaling in bleomycin mice treated with vehicle or NVP-BHG712. The plot shows interaction between ligands from sender and receptors from receiver. Each plot has fibroblast subcluster 0, 1, 2, and 3 as receiver and ligands from all other subclusters as senders. (G) Differential expression of 11 ECM genes in bleomycin-treated groups in all 4 fibroblast subclusters in NVP-BHG712 compared with vehicle (left panel). Violin plots showing the expression of Eln in fibroblast subclusters 1 and 2 (right panel).

Copyright © 2026 American Society for Clinical Investigation
ISSN 2379-3708

Sign up for email alerts