Go to The Journal of Clinical Investigation
  • About
  • Editors
  • Consulting Editors
  • For authors
  • Publication ethics
  • Publication alerts by email
  • Transfers
  • Advertising
  • Job board
  • Contact
  • Physician-Scientist Development
  • Current issue
  • Past issues
  • By specialty
    • COVID-19
    • Cardiology
    • Immunology
    • Metabolism
    • Nephrology
    • Oncology
    • Pulmonology
    • All ...
  • Videos
  • Collections
    • In-Press Preview
    • Resource and Technical Advances
    • Clinical Research and Public Health
    • Research Letters
    • Editorials
    • Perspectives
    • Physician-Scientist Development
    • Reviews
    • Top read articles

  • Current issue
  • Past issues
  • Specialties
  • In-Press Preview
  • Resource and Technical Advances
  • Clinical Research and Public Health
  • Research Letters
  • Editorials
  • Perspectives
  • Physician-Scientist Development
  • Reviews
  • Top read articles
  • About
  • Editors
  • Consulting Editors
  • For authors
  • Publication ethics
  • Publication alerts by email
  • Transfers
  • Advertising
  • Job board
  • Contact
In vitro fertilization induces reproductive changes in male mouse offspring and has multigenerational effects
Eric A. Rhon-Calderon, Cassidy N. Hemphill, Alexandra J. Savage, Laren Riesche, Richard M. Schultz, Marisa S. Bartolomei
Eric A. Rhon-Calderon, Cassidy N. Hemphill, Alexandra J. Savage, Laren Riesche, Richard M. Schultz, Marisa S. Bartolomei
View: Text | PDF
Research Article Development Reproductive biology

In vitro fertilization induces reproductive changes in male mouse offspring and has multigenerational effects

  • Text
  • PDF
Abstract

In vitro fertilization (IVF) is a noncoital method of conception used to treat human infertility. Although IVF is viewed as largely safe, it is associated with adverse outcomes in the fetus, placenta, and adult offspring. Because studies focusing on the effect of IVF on the male reproductive system are limited, we used a mouse model to assess the morphological and molecular effects of IVF on male offspring. We evaluated 3 developmental stages: 18.5-day fetuses and 12- and 39-week-old adults. Regardless of age, we observed changes in testicular-to-body weight ratios, serum testosterone levels, testicular morphology, gene expression, and DNA methylation. Also, sperm showed changes in morphology and DNA methylation. To assess multigenerational phenotypes, we mated IVF-conceived and naturally conceived males with wild-type females. Offspring from IVF males exhibited decreased fetal-to-placental weight ratios and changes in placenta gene expression and morphology regardless of sex. At 12 weeks of age, offspring showed higher body weights and differences in glucose, triglyceride, insulin, total cholesterol, HDL-C, and LDL/VLDL-C levels. Both sexes showed changes in gene expression in liver, testes, and ovaries and decreased global DNA methylation. Collectively, our findings demonstrate that male IVF offspring exhibit abnormal testicular and sperm morphology and molecular alterations with a multigenerational impact.

Authors

Eric A. Rhon-Calderon, Cassidy N. Hemphill, Alexandra J. Savage, Laren Riesche, Richard M. Schultz, Marisa S. Bartolomei

×

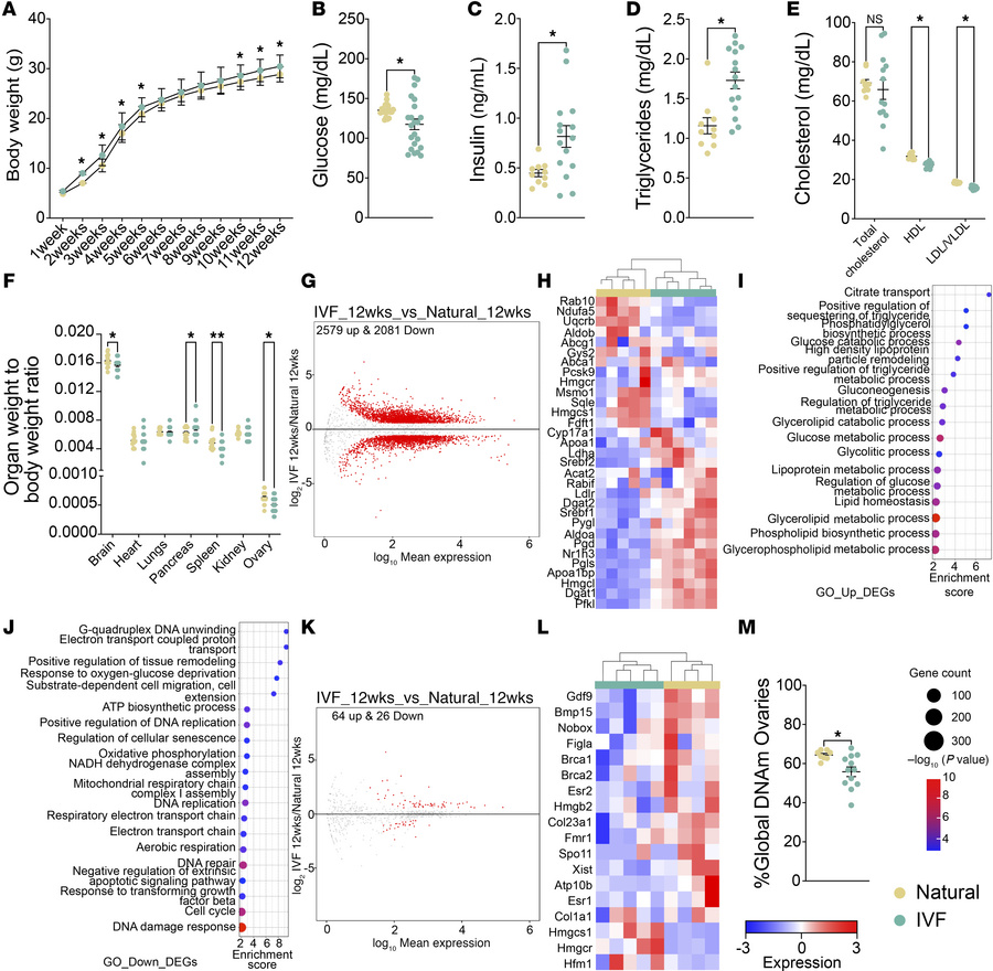
Figure 8

Multigenerational impact of IVF on female offspring.

Options: View larger image (or click on image) Download as PowerPoint
Multigenerational impact of IVF on female offspring.
(A) Body weights we...
(A) Body weights were taken from 1 to 12 weeks of age. Metabolic screening included (B) glucose, (C) insulin, (D) triglycerides, and (E) total cholesterol, HDL, and LDL/VLDL. (F) The organ weight/body weight ratio is shown. (G) Volcano plot showing DEGs for liver RNA-Seq. (H) Heatmap for log2-transformed expression levels obtained from RNA-Seq of DEGs involved in cholesterol, triglyceride, insulin, and glucose metabolic pathways. Gene ontology analysis for pathways involved in metabolism using (I) upregulated DEGs and (J) downregulated DEGs. (K) Volcano plot showing DEGs for ovary RNA-Seq. (L) Heatmap for log2-transformed expression levels obtained from RNA-Seq of DEGs involved in ovarian function. (M) Global DNA methylation of F2 ovary at 12 weeks by LUMA. Data are depicted as mean ± SEM; n = 10–15 per group. The black line represents the mean of each group. Statistical significance was determined by t test; *P < 0.05, and **P < 0.01 IVF compared with natural. For RNA-Seq color boxes at the top denote the experimental group.

Copyright © 2026 American Society for Clinical Investigation
ISSN 2379-3708

Sign up for email alerts