Go to The Journal of Clinical Investigation
  • About
  • Editors
  • Consulting Editors
  • For authors
  • Publication ethics
  • Publication alerts by email
  • Transfers
  • Advertising
  • Job board
  • Contact
  • Physician-Scientist Development
  • Current issue
  • Past issues
  • By specialty
    • COVID-19
    • Cardiology
    • Immunology
    • Metabolism
    • Nephrology
    • Oncology
    • Pulmonology
    • All ...
  • Videos
  • Collections
    • In-Press Preview
    • Resource and Technical Advances
    • Clinical Research and Public Health
    • Research Letters
    • Editorials
    • Perspectives
    • Physician-Scientist Development
    • Reviews
    • Top read articles

  • Current issue
  • Past issues
  • Specialties
  • In-Press Preview
  • Resource and Technical Advances
  • Clinical Research and Public Health
  • Research Letters
  • Editorials
  • Perspectives
  • Physician-Scientist Development
  • Reviews
  • Top read articles
  • About
  • Editors
  • Consulting Editors
  • For authors
  • Publication ethics
  • Publication alerts by email
  • Transfers
  • Advertising
  • Job board
  • Contact
Chronic integrated stress response causes dysregulated cholesterol synthesis in white matter disease
Karin Lin, Nina Ly, Rejani B. Kunjamma, Ngoc Vu, Bryan King, Holly M. Robb, Eric G. Mohler, Janani Sridar, Qi Hao, José Zavala-Solorio, Chunlian Zhang, Varahram Shahryari, Nick van Bruggen, Caitlin F. Connelly, Bryson D. Bennett, James J. Lee, Carmela Sidrauski
Karin Lin, Nina Ly, Rejani B. Kunjamma, Ngoc Vu, Bryan King, Holly M. Robb, Eric G. Mohler, Janani Sridar, Qi Hao, José Zavala-Solorio, Chunlian Zhang, Varahram Shahryari, Nick van Bruggen, Caitlin F. Connelly, Bryson D. Bennett, James J. Lee, Carmela Sidrauski
View: Text | PDF
Research Article Cell biology Metabolism Neuroscience

Chronic integrated stress response causes dysregulated cholesterol synthesis in white matter disease

  • Text
  • PDF
Abstract

Maladaptive integrated stress response (ISR) activation is observed in human diseases of the brain. Genetic mutations of eIF2B, a critical mediator of protein synthesis, cause chronic pathway activation resulting in a leukodystrophy, but the precise mechanism is unknown. We generated N208Y eIF2B-α mice and found that this metabolite binding mutation led to destabilization of eIF2B-α, a systemic ISR, and neonatal lethality. 2BAct, an eIF2B activator, rescued lethality and significantly extended the lifespan of this severe model, underscoring its therapeutic potential in pediatric disease. Continuous treatment was required for survival, as withdrawal led to ISR induction in all tissues and rapid deterioration, thereby providing a model to assess the impact of the ISR in vivo by tuning drug availability. Single nuclei RNA-seq of the CNS identified astrocytes, oligodendrocytes, and ependymal cells as the cell types most susceptible to eIF2B dysfunction and revealed dysfunctional maturation of oligodendrocytes. Moreover, ISR activation decreased cholesterol biosynthesis, a process critical for myelin formation and maintenance. As such, persistent ISR engagement may contribute to pathology in other demyelinating diseases.

Authors

Karin Lin, Nina Ly, Rejani B. Kunjamma, Ngoc Vu, Bryan King, Holly M. Robb, Eric G. Mohler, Janani Sridar, Qi Hao, José Zavala-Solorio, Chunlian Zhang, Varahram Shahryari, Nick van Bruggen, Caitlin F. Connelly, Bryson D. Bennett, James J. Lee, Carmela Sidrauski

×

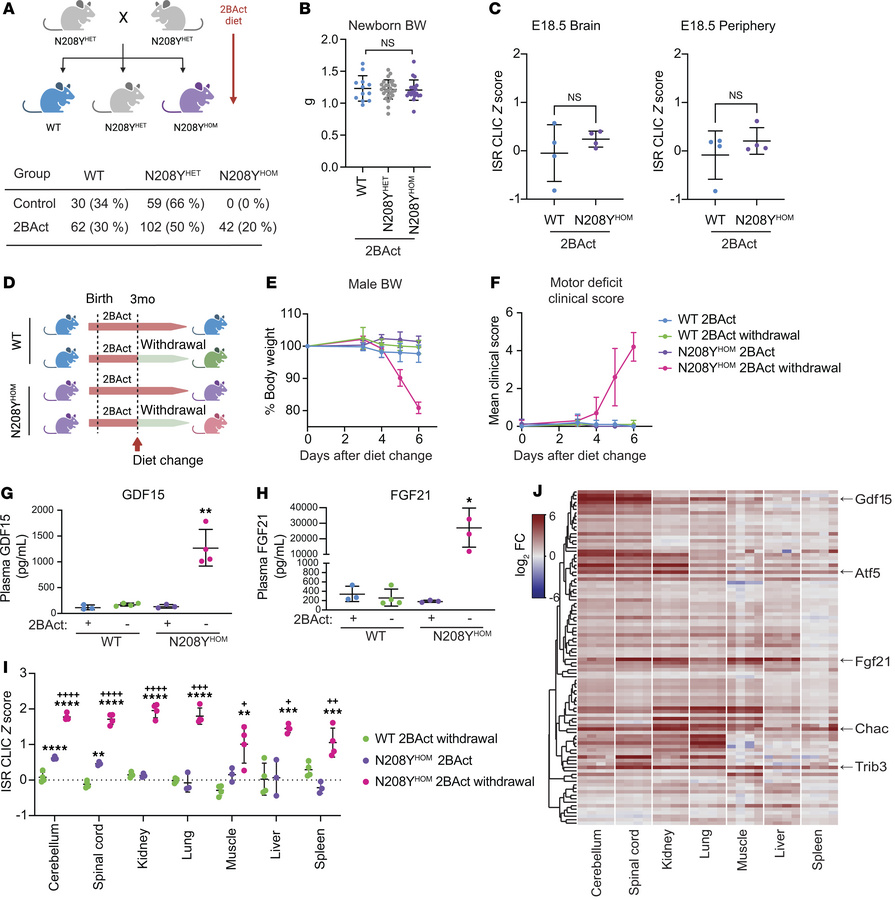
Figure 3

2BAct rescues early lethality of N208YHOM mice characterized by a systemic integrated stress response.

Options: View larger image (or click on image) Download as PowerPoint
2BAct rescues early lethality of N208YHOM mice characterized by a system...
(A) Breeding strategy with 2BAct medicated diet and postweaning pup counts by genotype. (B) Body weights of newborn pups treated with 2BAct. WT (n = 12), N208YHET (n = 27), and N208YHOM (n = 20). Kruskal-Wallis, Dunn’s post hoc test. (C) Average ISR CLIC gene z-scores from brain and pooled peripheral organs at E18.5 with 2BAct. n = 3–4, Error bars are SD. Welch’s t test. (D) Schematic of 2BAct withdrawal strategy of 2BAct-rescued WT and N208YHOM mice. (E and F) Body weight change (E) and mean motor deficit clinical score (F) of 4-month-old male mice after 2BAct withdrawal. WT +2BAct, n = 5; WT withdrawn, n = 5; N208YHOM +2BAct, n = 4; N208YHOM withdrawn, n = 5. (G and H) ELISA of plasma GDF15 (G) and FGF21 (H) 3 days after 2BAct withdrawal from 4-month-old male WT and N208YHOM mice. Error bars are SD. Welch’s t test. (I) Average z-score of ISR CLIC genes in multiple tissues from 4-month-old male N208YHOM +2BAct mice or WT and N208YHOM mice following 2BAct withdrawal, normalized to WT +2BAct littermates. n = 3–4, error bars are SD. One-way ANOVA, Dunnett’s post hoc vs WT +2BAct for comparison between WT +2BAct and N208YHOM +2BAct or N208YHOM withdrawn. Student’s t test for comparison between N208YHOM +2BAct and N208YHOM withdrawn, +P < 0.05, ++P < 0.01, +++P < 0.001, ++++P < 0.0001. (J) Heatmap of ISR CLIC genes across tissues from 4-month-old male N208YHOM withdrawn mice normalized to WT +2BAct littermates. (I and J) WT +2BAct, n = 3; WT withdrawn, n = 4; N208YHOM +2BAct, n = 3; N208YHOM withdrawn, n = 4. *P < 0.05, **P < 0.01, ***P < 0.001, ****P < 0.0001.

Copyright © 2025 American Society for Clinical Investigation
ISSN 2379-3708

Sign up for email alerts