Go to The Journal of Clinical Investigation
  • About
  • Editors
  • Consulting Editors
  • For authors
  • Publication ethics
  • Publication alerts by email
  • Transfers
  • Advertising
  • Job board
  • Contact
  • Physician-Scientist Development
  • Current issue
  • Past issues
  • By specialty
    • COVID-19
    • Cardiology
    • Immunology
    • Metabolism
    • Nephrology
    • Oncology
    • Pulmonology
    • All ...
  • Videos
  • Collections
    • In-Press Preview
    • Resource and Technical Advances
    • Clinical Research and Public Health
    • Research Letters
    • Editorials
    • Perspectives
    • Physician-Scientist Development
    • Reviews
    • Top read articles

  • Current issue
  • Past issues
  • Specialties
  • In-Press Preview
  • Resource and Technical Advances
  • Clinical Research and Public Health
  • Research Letters
  • Editorials
  • Perspectives
  • Physician-Scientist Development
  • Reviews
  • Top read articles
  • About
  • Editors
  • Consulting Editors
  • For authors
  • Publication ethics
  • Publication alerts by email
  • Transfers
  • Advertising
  • Job board
  • Contact
STING-adjuvanted outer membrane vesicle nanoparticle vaccine against Pseudomonas aeruginosa
Elisabet Bjånes, Nishta Krishnan, Truman Koh, Anh T.P. Ngo, Jason Cole, Joshua Olson, Ingrid Cornax, Chih-Ho Chen, Natalie Chavarria, Samira Dahesh, Shawn M. Hannah, Alexandra Stream, Jiaqi Amber Zhang, Hervé Besançon, Daniel Sun, Siri Yendluri, Sydney Morrill, Jiarong Zhou, Animesh Mohapatra, Ronnie H. Fang, Victor Nizet
Elisabet Bjånes, Nishta Krishnan, Truman Koh, Anh T.P. Ngo, Jason Cole, Joshua Olson, Ingrid Cornax, Chih-Ho Chen, Natalie Chavarria, Samira Dahesh, Shawn M. Hannah, Alexandra Stream, Jiaqi Amber Zhang, Hervé Besançon, Daniel Sun, Siri Yendluri, Sydney Morrill, Jiarong Zhou, Animesh Mohapatra, Ronnie H. Fang, Victor Nizet
View: Text | PDF
Research Article Infectious disease Microbiology Vaccines

STING-adjuvanted outer membrane vesicle nanoparticle vaccine against Pseudomonas aeruginosa

  • Text
  • PDF
Abstract

Multidrug-resistant (MDR) bacterial pneumonia poses a critical threat to global public health. The opportunistic Gram-negative pathogen Pseudomonas aeruginosa is a leading cause of nosocomial-associated pneumonia, and an effective vaccine could protect vulnerable populations, including the elderly, immunocompromised, and those with chronic respiratory diseases. Highly heterogeneous outer membrane vesicles (OMVs), shed from Gram-negative bacteria, are studded with immunogenic lipids, proteins, and virulence factors. To overcome limitations in OMV stability and consistency, we described what we believe to be a novel vaccine platform that combines immunogenic OMVs with precision nanotechnology — creating a bacterial cellular nanoparticle (CNP) vaccine candidate, termed Pa-STING CNP, which incorporates an adjuvanted core that activates the STING (stimulator of interferon genes) pathway. In this design, OMVs are coated onto the surface of self-adjuvanted STING nanocores. Pa-STING CNP vaccination induced substantial antigen presenting cell recruitment and activation in draining lymph nodes, robust anti-Pseudomonas antibody responses, and provided protection against lethal challenge with the hypervirulent clinical P. aeruginosa isolate PA14. Antibody responses mediated this protection and provided passive immunity against the heterologous P. aeruginosa strain PA01. These findings provided evidence that nanotechnology can be used to create a highly efficacious vaccine platform against high priority MDR pathogens such as P. aeruginosa.

Authors

Elisabet Bjånes, Nishta Krishnan, Truman Koh, Anh T.P. Ngo, Jason Cole, Joshua Olson, Ingrid Cornax, Chih-Ho Chen, Natalie Chavarria, Samira Dahesh, Shawn M. Hannah, Alexandra Stream, Jiaqi Amber Zhang, Hervé Besançon, Daniel Sun, Siri Yendluri, Sydney Morrill, Jiarong Zhou, Animesh Mohapatra, Ronnie H. Fang, Victor Nizet

×

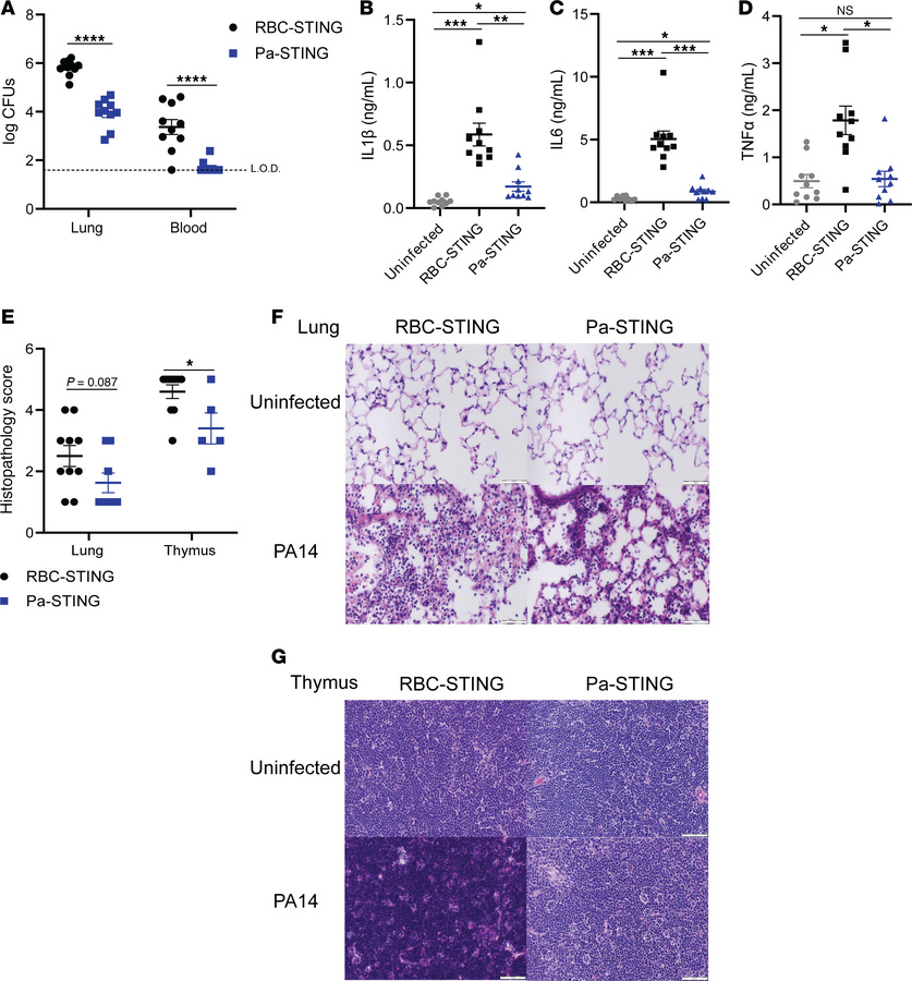
Figure 5

Pa-STING vaccination reduces bacterial load, inflammation, and pathology.

Options: View larger image (or click on image) Download as PowerPoint
Pa-STING vaccination reduces bacterial load, inflammation, and pathology...
Mice were immunized subcutaneously with 1 μg RBC-STING or Pa-STING. Uninfected mice were immunized with the 1 μg RBC-STING. Mice were infected with 0.7–2 × 107 CFUs PA14 intratracheally on day 28. 20–24 hours after infection, mice were humanely euthanized. (A) Lungs and blood were collected, homogenized, serially diluted, and plated for enumeration. L.O.D., limit of detection. Bronchial alveolar lavage (BAL) fluid was collected and (B) IL-1β (C) IL-6 and (D) TNF-α levels were measured by ELISA. (E) Lungs were perfused with formalin, and thymus was fixed with formalin, embedded in paraffin blocks, sectioned, and stained for H&E. Scores were blindly assessed by a board-certified veterinary pathologist. Representative images of (F) lungs and (G) thymus from E. Scale bars: 50 μm. All panels were pooled from 2 independent experiments, n = 8–10/group. Each dot represents a mouse. (A–D) Mixed model 2-way ANOVA with Dunnet’s multiple comparisons post test. (E) Unpaired 2-tailed Student’s t test. *P < 0.05, **P < 0.01, ***P < 0.001, ****P < 0.0001.

Copyright © 2026 American Society for Clinical Investigation
ISSN 2379-3708

Sign up for email alerts