Go to The Journal of Clinical Investigation
  • About
  • Editors
  • Consulting Editors
  • For authors
  • Publication ethics
  • Publication alerts by email
  • Transfers
  • Advertising
  • Job board
  • Contact
  • Physician-Scientist Development
  • Current issue
  • Past issues
  • By specialty
    • COVID-19
    • Cardiology
    • Immunology
    • Metabolism
    • Nephrology
    • Oncology
    • Pulmonology
    • All ...
  • Videos
  • Collections
    • In-Press Preview
    • Resource and Technical Advances
    • Clinical Research and Public Health
    • Research Letters
    • Editorials
    • Perspectives
    • Physician-Scientist Development
    • Reviews
    • Top read articles

  • Current issue
  • Past issues
  • Specialties
  • In-Press Preview
  • Resource and Technical Advances
  • Clinical Research and Public Health
  • Research Letters
  • Editorials
  • Perspectives
  • Physician-Scientist Development
  • Reviews
  • Top read articles
  • About
  • Editors
  • Consulting Editors
  • For authors
  • Publication ethics
  • Publication alerts by email
  • Transfers
  • Advertising
  • Job board
  • Contact
Imlunestrant a next-generation oral SERD overcomes ESR1 mutant resistance in estrogen receptor–positive breast cancer
Shira Sherman, … , Sean W. Fanning, Rinath Jeselsohn
Shira Sherman, … , Sean W. Fanning, Rinath Jeselsohn
Published May 6, 2025
Citation Information: JCI Insight. 2025;10(12):e188051. https://doi.org/10.1172/jci.insight.188051.
View: Text | PDF
Research Article Cell biology Oncology

Imlunestrant a next-generation oral SERD overcomes ESR1 mutant resistance in estrogen receptor–positive breast cancer

  • Text
  • PDF
Abstract

Estrogen receptor α (ER) is a critical driver of tumorigenesis and tumor progression in most breast cancers. Endocrine therapies (ET) targeting ER are central to treating hormone receptor–positive breast cancer, but resistance poses a clinical challenge. Some resistance mechanisms, particularly those involving estrogen-independent activity such as the ESR1 mutations, rely on ER signaling, supporting the need for next-generation ET. We investigated the preclinical efficacy of imlunestrant, an oral selective ER degrader, in ER-positive breast cancer preclinical models, including models harboring the Y537S ESR1 mutation, an activating mutation. Imlunestrant demonstrated antagonistic activity and effective degradation of both WT and mutant ER, resulting in cell growth suppression. In vivo, imlunestrant outperformed fulvestrant, leading to tumor regression in a patient-derived xenograft harboring the Y537S ESR1 mutation. Cyclic mutiplexed immunofluorescence and transcriptomic analysis revealed enhanced cell cycle arrest and downregulation of estrogen-responsive genes with imlunestrant treatment. Additionally, a genome-wide CRISPR knock–out screen identified several vulnerabilities that were either persistent or acquired after imlunestrant treatment, providing a rationale for future studies of combination treatments with imlunestrant. Collectively, these results highlight the on-target and selective activity of imlunestrant, which can circumvent resistance engendered by the Y537S ESR1 mutation.

Authors

Shira Sherman, Zachary M. Sandusky, Douglas Russo, David Zak, Agostina Nardone, Delia Friel, Francisco Hermida-Prado, Capucine Heraud, Genevra Kuziel, Ana Verma, Giorgio Gaglia, Sheheryar Kabraji, Quang-De Nguyen, Sandro Santagata, Sean W. Fanning, Rinath Jeselsohn

×

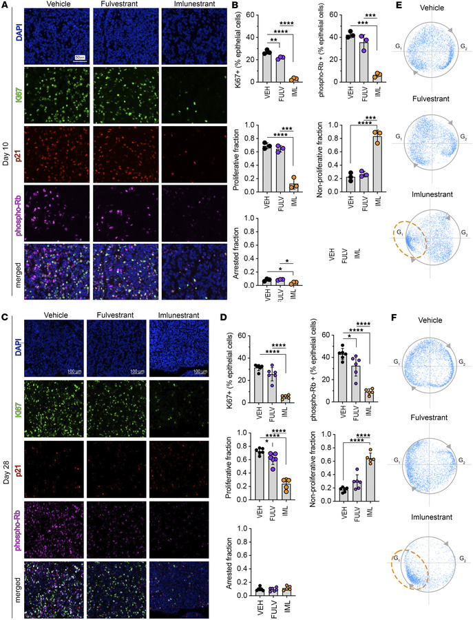
Figure 4

Multiparametric immunofluorescence analysis.

Options: View larger image (or click on image) Download as PowerPoint
Multiparametric immunofluorescence analysis.
(A) Representative immunofl...
(A) Representative immunofluorescence images for DAPI, Ki67, p21, Rb phosphorylated at Serines 807/811 (phospho-Rb), and merged staining from ER-Y537S patient-derived xenograft (PDX) treated for 10 days with vehicle, fulvestrant, or imlunestrant. n = 3 mice/treatment. Scale bar: 50 μm. (B) Multivariate proliferation index (MPI) quantification of proliferative fraction, nonproliferative fraction, and arrested fraction of epithelial cells after treatment with VEH (vehicle), FULV (fulvestrant), or IML (imlunestrant) for 10 days. Each point represents 1 mouse. Bar plot with average ± SD. One-way ANOVA with Tukey’s multiple comparisons test. (C) Representative immunofluorescent images after 28 days of treatment. n ≥ 4 mice/treatment. Scale bar: 100 μm. (D) MPI quantification of immunofluorescence after treatment for 28 days. One-way ANOVA with Tukey’s multiple comparisons test. (E) Pseudotime circle-fitted distribution of proliferative cells from ER-Y537S PDX tumors treated with VEH, FULV, or IML for 10 days or (F) 28 days. Scatter plot, each point represents a cell with n ≥ 1,909 cells/treatment. Orange circle indicates G1 cell cycle arrest in IML treated tumors. *P < 0.05, **P < 0.01, ***P < 0.001, ****P < 0.0001.

Copyright © 2025 American Society for Clinical Investigation
ISSN 2379-3708

Sign up for email alerts