Go to The Journal of Clinical Investigation
  • About
  • Editors
  • Consulting Editors
  • For authors
  • Publication ethics
  • Publication alerts by email
  • Transfers
  • Advertising
  • Job board
  • Contact
  • Physician-Scientist Development
  • Current issue
  • Past issues
  • By specialty
    • COVID-19
    • Cardiology
    • Immunology
    • Metabolism
    • Nephrology
    • Oncology
    • Pulmonology
    • All ...
  • Videos
  • Collections
    • In-Press Preview
    • Resource and Technical Advances
    • Clinical Research and Public Health
    • Research Letters
    • Editorials
    • Perspectives
    • Physician-Scientist Development
    • Reviews
    • Top read articles

  • Current issue
  • Past issues
  • Specialties
  • In-Press Preview
  • Resource and Technical Advances
  • Clinical Research and Public Health
  • Research Letters
  • Editorials
  • Perspectives
  • Physician-Scientist Development
  • Reviews
  • Top read articles
  • About
  • Editors
  • Consulting Editors
  • For authors
  • Publication ethics
  • Publication alerts by email
  • Transfers
  • Advertising
  • Job board
  • Contact
Ataxia and cerebellar hypoexcitability in a mouse model of SCN1B-linked Dravet syndrome
Yukun Yuan, Heather A. O’Malley, Jesse J. Winters, Alfonso Lavado, Nicholas S. Denomme, Shreeya Bakshi, Samantha L. Hodges, Luis Lopez-Santiago, Chunling Chen, Lori L. Isom
Yukun Yuan, Heather A. O’Malley, Jesse J. Winters, Alfonso Lavado, Nicholas S. Denomme, Shreeya Bakshi, Samantha L. Hodges, Luis Lopez-Santiago, Chunling Chen, Lori L. Isom
View: Text | PDF
Research Article Genetics Neuroscience

Ataxia and cerebellar hypoexcitability in a mouse model of SCN1B-linked Dravet syndrome

  • Text
  • PDF
Abstract

Patients with Dravet syndrome (DS) present with severe, spontaneous seizures and ataxia. While most patients with DS have variants in the sodium channel Nav1.1 α subunit gene, SCN1A, variants in the sodium channel β1 subunit gene, SCN1B, are also linked to DS. Scn1b null mice model DS, with spontaneous generalized seizures that start in the second week of life. In Scn1b null cerebellum, neuronal pathfinding is severely altered, and Purkinje cells (PCs) and granule neurons have altered excitability. Here, we show that Scn1b null mice are ataxic. Expression of β1 protein in WT cerebellum, assessed using a CRISPR transgenic mouse model containing an in-frame V5 epitope tag at the β1 C-terminus, is widespread. Scn1b null PCs and interneurons in cerebellar slices have increased thresholds for action potential initiation and decreased repetitive firing frequency compared with WT. Scn1b null PCs have reduced transient and resurgent sodium current densities. We propose that reduced PC excitability underlies the ataxic phenotype of Scn1b mice. In addition, because cerebellar output to other areas of the brain can result in termination of seizures, we propose that PC hypoexcitability exacerbates the severe phenotype of this mouse model.

Authors

Yukun Yuan, Heather A. O’Malley, Jesse J. Winters, Alfonso Lavado, Nicholas S. Denomme, Shreeya Bakshi, Samantha L. Hodges, Luis Lopez-Santiago, Chunling Chen, Lori L. Isom

×

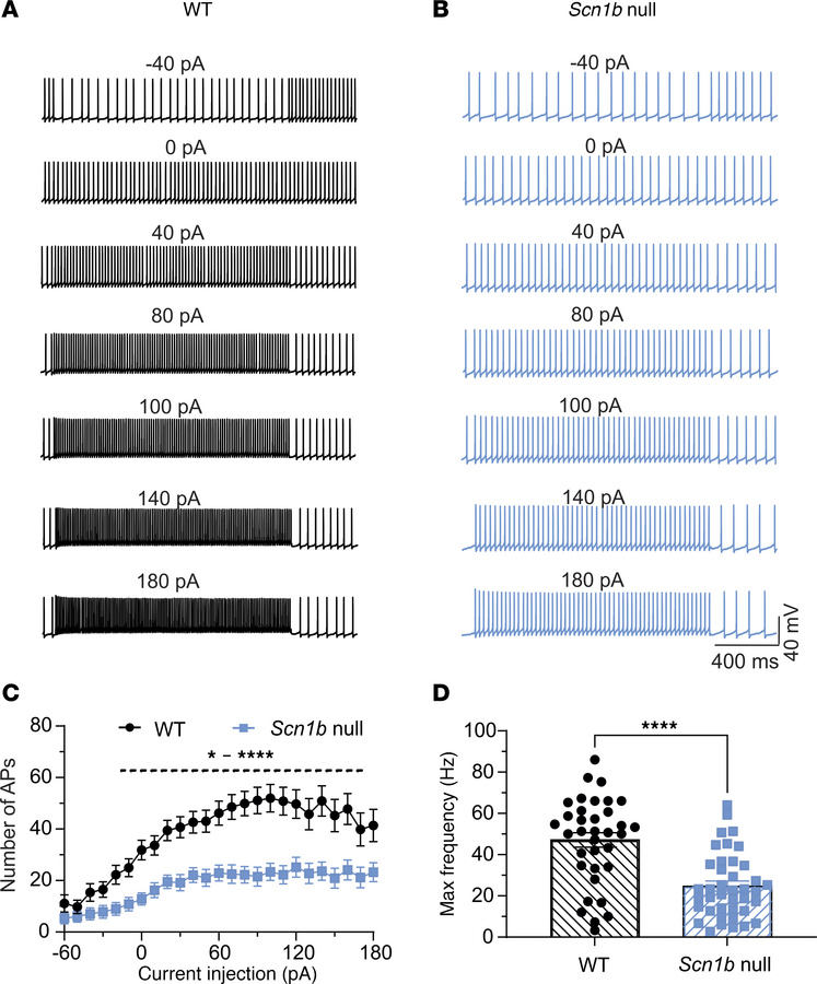
Figure 2

Scn1b null PCs are hypoexcitable.

Options: View larger image (or click on image) Download as PowerPoint

Scn1b null PCs are hypoexcitable.
(A and B) Representative traces showi...
(A and B) Representative traces showing evoked repetitive firing of PCs in cerebellar slices from WT (A) or null (B) mice. Repetitive AP firing was evoked by injections of 1,500 ms pulse currents of –60 pA to +180 pA (only selected –40 pA– to 180 pA–evoked responses are shown). (C) Input-output curves of AP firing for WT (black) and null (blue) PCs in response to current injections from –60 pA to 180 pA. Null PCs show reduced AP firing frequencies at all stimulation intensities. Note, cells firing 0 APs or 3 or fewer APs are not included in input-output analyses. The dotted line indicates the range of -20 pA to 180 pA current points. (D) Null PCs show decreased maximal firing frequencies. Values are mean ± SEM of 36 cells from 23 WT mice or 41 cells from 29 null mice, respectively. *P < 0.05, ****P < 0.0001, * – **** represent P values from <0.05 to <0.0001 (2-way ANOVA for C, unpaired t test for D, 2-tailed P value).

Copyright © 2025 American Society for Clinical Investigation
ISSN 2379-3708

Sign up for email alerts