Go to The Journal of Clinical Investigation
  • About
  • Editors
  • Consulting Editors
  • For authors
  • Publication ethics
  • Publication alerts by email
  • Transfers
  • Advertising
  • Job board
  • Contact
  • Physician-Scientist Development
  • Current issue
  • Past issues
  • By specialty
    • COVID-19
    • Cardiology
    • Immunology
    • Metabolism
    • Nephrology
    • Oncology
    • Pulmonology
    • All ...
  • Videos
  • Collections
    • In-Press Preview
    • Resource and Technical Advances
    • Clinical Research and Public Health
    • Research Letters
    • Editorials
    • Perspectives
    • Physician-Scientist Development
    • Reviews
    • Top read articles

  • Current issue
  • Past issues
  • Specialties
  • In-Press Preview
  • Resource and Technical Advances
  • Clinical Research and Public Health
  • Research Letters
  • Editorials
  • Perspectives
  • Physician-Scientist Development
  • Reviews
  • Top read articles
  • About
  • Editors
  • Consulting Editors
  • For authors
  • Publication ethics
  • Publication alerts by email
  • Transfers
  • Advertising
  • Job board
  • Contact
An amphiregulin reporter mouse enables transcriptional and clonal expansion analysis of reparative lung Tregs
Lucas F. Loffredo, Katherine A. Kaiser, Adam Kornberg, Samhita Rao, Kenia de los Santos-Alexis, Arnold Han, Nicholas Arpaia
Lucas F. Loffredo, Katherine A. Kaiser, Adam Kornberg, Samhita Rao, Kenia de los Santos-Alexis, Arnold Han, Nicholas Arpaia
View: Text | PDF
Research Article Cell biology Immunology

An amphiregulin reporter mouse enables transcriptional and clonal expansion analysis of reparative lung Tregs

  • Text
  • PDF
Abstract

Regulatory T cells (Tregs) are known to play critical roles in tissue repair via provision of growth factors, such as amphiregulin (Areg). Areg-producing Tregs have previously been difficult to study because of an inability to isolate live Areg-producing cells. In this report, we created a reporter mouse to detect Areg expression in live cells (AregThy1.1). We employed influenza A and bleomycin models of lung damage to sort Areg-producing and non-Areg-producing Tregs for transcriptomic analyses. Single-cell RNA-Seq revealed distinct subpopulations of Tregs and allowed transcriptomic comparisons of damage-induced populations. Single-cell TCR sequencing showed that Treg clonal expansion was biased toward Areg-producing Tregs and largely occurred within damage-induced subgroups. Gene module analysis revealed functional divergence of Tregs into immunosuppression-oriented and tissue repair–oriented groups, leading to identification of candidate receptors for induction of repair activity in Tregs. We tested these using an ex vivo assay for Treg-mediated tissue repair, identifying 4-1BB agonism as a mechanism for reparative activity induction. Overall, we demonstrate that the AregThy1.1 mouse is a promising tool for investigating tissue repair activity in leukocytes.

Authors

Lucas F. Loffredo, Katherine A. Kaiser, Adam Kornberg, Samhita Rao, Kenia de los Santos-Alexis, Arnold Han, Nicholas Arpaia

×

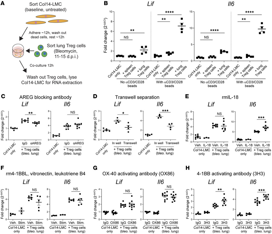
Figure 6

Testing of candidate receptors in functional coculture assay identifies 4-1BB agonism as tissue repair inductive.

Options: View larger image (or click on image) Download as PowerPoint
Testing of candidate receptors in functional coculture assay identifies ...
(A) Experimental schematic of Col14-LMC and Treg coculture. (B) Quantitative PCR (qPCR) for Treg-induced genes Lif and Il6 in Col14-LMC following lung or spleen Treg coculture, with or without anti-CD3/CD28 (αCD3/CD28) beads for T cell activation as indicated. n = 4–5 per group; all values included from 2 experiments. (C) qPCR for Lif and Il6 in Col14-LMCs following Treg coculture, with control IgG or αAREG antibody. n = 5–8 per group; all values included from 3 experiments. (D) qPCR for Lif and Il6 in Col14-LMCs following Treg direct coculture or separation with a 0.4 μm Transwell insert. n = 4–5 per group; all values included from 3 experiments. (E) qPCR for Lif and Il6 in Col14-LMCs following Treg coculture, with vehicle or recombinant murine IL-18 (rmIL-18). n = 3–8 per group; all values included from 3 experiments. (F) qPCR for Lif and Il6 in Col14-LMCs following Treg coculture, with vehicle or a combination of rm4-1BB ligand, vitronectin, and leukotriene B4. n = 3–6 per group; all values included from 2 experiments. (G) qPCR for Lif and Il6 in Col14-LMCs following Treg coculture, with control IgG or αOX-40 activating antibody (clone OX-86). n = 8–9 per group; all values included from 3 experiments. (H) qPCR for Lif and Il6 in Col14-LMCs following Treg coculture, with control IgG or α4-1BB activating antibody (clone 3H3). n = 5–8 per group, all values included from 2 experiments. Mean ± SEM displayed on graphs. Statistical analysis was done using 2-tailed unpaired Student’s t tests for comparisons between 2 groups or Bonferroni’s multiple-comparison test where multiple groups were compared. *: 0.01 < P < 0.05, **: 0.001 < P < 0.01, ***: 0.0001 < P < 0.001, ****: P < 0.0001.

Copyright © 2026 American Society for Clinical Investigation
ISSN 2379-3708

Sign up for email alerts