Go to The Journal of Clinical Investigation
  • About
  • Editors
  • Consulting Editors
  • For authors
  • Publication ethics
  • Publication alerts by email
  • Transfers
  • Advertising
  • Job board
  • Contact
  • Physician-Scientist Development
  • Current issue
  • Past issues
  • By specialty
    • COVID-19
    • Cardiology
    • Immunology
    • Metabolism
    • Nephrology
    • Oncology
    • Pulmonology
    • All ...
  • Videos
  • Collections
    • In-Press Preview
    • Resource and Technical Advances
    • Clinical Research and Public Health
    • Research Letters
    • Editorials
    • Perspectives
    • Physician-Scientist Development
    • Reviews
    • Top read articles

  • Current issue
  • Past issues
  • Specialties
  • In-Press Preview
  • Resource and Technical Advances
  • Clinical Research and Public Health
  • Research Letters
  • Editorials
  • Perspectives
  • Physician-Scientist Development
  • Reviews
  • Top read articles
  • About
  • Editors
  • Consulting Editors
  • For authors
  • Publication ethics
  • Publication alerts by email
  • Transfers
  • Advertising
  • Job board
  • Contact
Involvement of lncRNA MIR205HG in idiopathic pulmonary fibrosis and IL-33 regulation via Alu elements
Tsuyoshi Takashima, Chao Zeng, Eitaro Murakami, Naoko Fujiwara, Masaharu Kohara, Hideki Nagata, Zhaozu Feng, Ayako Sugai, Yasue Harada, Rika Ichijo, Daisuke Okuzaki, Satoshi Nojima, Takahiro Matsui, Yasushi Shintani, Gota Kawai, Michiaki Hamada, Tetsuro Hirose, Kazuhiko Nakatani, Eiichi Morii
Tsuyoshi Takashima, Chao Zeng, Eitaro Murakami, Naoko Fujiwara, Masaharu Kohara, Hideki Nagata, Zhaozu Feng, Ayako Sugai, Yasue Harada, Rika Ichijo, Daisuke Okuzaki, Satoshi Nojima, Takahiro Matsui, Yasushi Shintani, Gota Kawai, Michiaki Hamada, Tetsuro Hirose, Kazuhiko Nakatani, Eiichi Morii
View: Text | PDF
Research Article Inflammation Pulmonology

Involvement of lncRNA MIR205HG in idiopathic pulmonary fibrosis and IL-33 regulation via Alu elements

  • Text
  • PDF
Abstract

Idiopathic pulmonary fibrosis (IPF) causes remodeling of the distal lung. Pulmonary remodeling is histologically characterized by fibrosis, as well as appearance of basal cells; however, the involvement of basal cells in IPF remains unclear. Here, we focus on the long noncoding RNA MIR205HG, which is highly expressed in basal cells, using RNA sequencing. Through RNA sequencing of genetic manipulations using primary cells and organoids, we discovered that MIR205HG regulates IL-33 expression. Mechanistically, the AluJb element of MIR205HG plays a key role in IL-33 expression. Additionally, we identified a small molecule that targets the AluJb element, leading to decreased IL-33 expression. IL-33 is known to induce type 2 innate lymphoid cells (ILC2s), and we observed that MIR205HG expression was positively correlated with the number of ILC2s in patients with IPF. Collectively, these findings provide insights into the mechanisms by which basal cells contribute to IPF and suggest potential therapeutic targets.

Authors

Tsuyoshi Takashima, Chao Zeng, Eitaro Murakami, Naoko Fujiwara, Masaharu Kohara, Hideki Nagata, Zhaozu Feng, Ayako Sugai, Yasue Harada, Rika Ichijo, Daisuke Okuzaki, Satoshi Nojima, Takahiro Matsui, Yasushi Shintani, Gota Kawai, Michiaki Hamada, Tetsuro Hirose, Kazuhiko Nakatani, Eiichi Morii

×

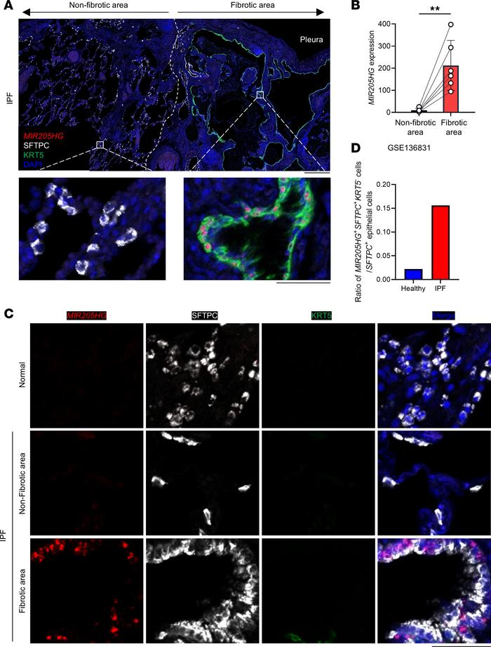
Figure 3

A subset of MIR205HG+ abnormal AT2 cells is increased in patients with IPF.

Options: View larger image (or click on image) Download as PowerPoint
A subset of MIR205HG+ abnormal AT2 cells is increased in patients with I...
(A) Representative confocal images of MIR205HG ISH, SFTPC IHC, and KRT5 IHC staining in nonfibrotic and fibrotic areas of patients with IPF (n = 6). Scale bars: 500 μm (upper) and 50 μm (lower). (B) Quantification of MIR205HG expression in nonfibrotic and fibrotic areas. Data represent mean ± SD. **P < 0.01; P values were determined by 2-tailed paired t test. (C) Representative confocal images of MIR205HG ISH, SFTPC IHC, and KRT5 IHC staining in healthy (n = 6) and nonfibrotic or fibrotic area of patients with IPF (n = 6). Scale bar: 50 μm. (D) Ratio of MIR205HG+SFTPC+KRT5– cells in SFTPC+ epithelial cell population in healthy and IPF lungs. Public scRNA-Seq data (GSE136831) were used for analysis.

Copyright © 2026 American Society for Clinical Investigation
ISSN 2379-3708

Sign up for email alerts