Go to The Journal of Clinical Investigation
  • About
  • Editors
  • Consulting Editors
  • For authors
  • Publication ethics
  • Publication alerts by email
  • Transfers
  • Advertising
  • Job board
  • Contact
  • Physician-Scientist Development
  • Current issue
  • Past issues
  • By specialty
    • COVID-19
    • Cardiology
    • Immunology
    • Metabolism
    • Nephrology
    • Oncology
    • Pulmonology
    • All ...
  • Videos
  • Collections
    • In-Press Preview
    • Resource and Technical Advances
    • Clinical Research and Public Health
    • Research Letters
    • Editorials
    • Perspectives
    • Physician-Scientist Development
    • Reviews
    • Top read articles

  • Current issue
  • Past issues
  • Specialties
  • In-Press Preview
  • Resource and Technical Advances
  • Clinical Research and Public Health
  • Research Letters
  • Editorials
  • Perspectives
  • Physician-Scientist Development
  • Reviews
  • Top read articles
  • About
  • Editors
  • Consulting Editors
  • For authors
  • Publication ethics
  • Publication alerts by email
  • Transfers
  • Advertising
  • Job board
  • Contact
Involvement of lncRNA MIR205HG in idiopathic pulmonary fibrosis and IL-33 regulation via Alu elements
Tsuyoshi Takashima, Chao Zeng, Eitaro Murakami, Naoko Fujiwara, Masaharu Kohara, Hideki Nagata, Zhaozu Feng, Ayako Sugai, Yasue Harada, Rika Ichijo, Daisuke Okuzaki, Satoshi Nojima, Takahiro Matsui, Yasushi Shintani, Gota Kawai, Michiaki Hamada, Tetsuro Hirose, Kazuhiko Nakatani, Eiichi Morii
Tsuyoshi Takashima, Chao Zeng, Eitaro Murakami, Naoko Fujiwara, Masaharu Kohara, Hideki Nagata, Zhaozu Feng, Ayako Sugai, Yasue Harada, Rika Ichijo, Daisuke Okuzaki, Satoshi Nojima, Takahiro Matsui, Yasushi Shintani, Gota Kawai, Michiaki Hamada, Tetsuro Hirose, Kazuhiko Nakatani, Eiichi Morii
View: Text | PDF
Research Article Inflammation Pulmonology

Involvement of lncRNA MIR205HG in idiopathic pulmonary fibrosis and IL-33 regulation via Alu elements

  • Text
  • PDF
Abstract

Idiopathic pulmonary fibrosis (IPF) causes remodeling of the distal lung. Pulmonary remodeling is histologically characterized by fibrosis, as well as appearance of basal cells; however, the involvement of basal cells in IPF remains unclear. Here, we focus on the long noncoding RNA MIR205HG, which is highly expressed in basal cells, using RNA sequencing. Through RNA sequencing of genetic manipulations using primary cells and organoids, we discovered that MIR205HG regulates IL-33 expression. Mechanistically, the AluJb element of MIR205HG plays a key role in IL-33 expression. Additionally, we identified a small molecule that targets the AluJb element, leading to decreased IL-33 expression. IL-33 is known to induce type 2 innate lymphoid cells (ILC2s), and we observed that MIR205HG expression was positively correlated with the number of ILC2s in patients with IPF. Collectively, these findings provide insights into the mechanisms by which basal cells contribute to IPF and suggest potential therapeutic targets.

Authors

Tsuyoshi Takashima, Chao Zeng, Eitaro Murakami, Naoko Fujiwara, Masaharu Kohara, Hideki Nagata, Zhaozu Feng, Ayako Sugai, Yasue Harada, Rika Ichijo, Daisuke Okuzaki, Satoshi Nojima, Takahiro Matsui, Yasushi Shintani, Gota Kawai, Michiaki Hamada, Tetsuro Hirose, Kazuhiko Nakatani, Eiichi Morii

×

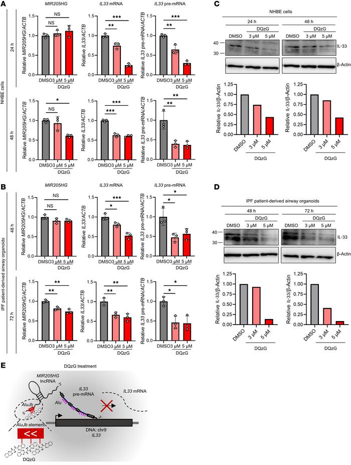
Figure 12

Small molecule DQzG targets the AluJb element of MIR205HG and reduces IL-33 expression.

Options: View larger image (or click on image) Download as PowerPoint
Small molecule DQzG targets the AluJb element of MIR205HG and reduces IL...
(A and B) qRT-PCR showing MIR205HG, IL33 mRNA, and IL33 pre-mRNA expression in NHBE cells (24 hours and 48 hours) and IPF patient–derived airway organoids (48 hours and 72 hours) after 3 μM and 5 μM DQzG treatment. Data represent mean ± SD. *P < 0.05, **P < 0.01, ***P < 0.001; P values were determined by 1-way ANOVA with Holm-Šídák post hoc test. (C and D) Western blot showing IL-33 protein expression in NHBE cells (24 hours and 48 hours) and IPF patient–derived airway organoids (48 hours and 72 hours) after 3 μM and 5 μM DQzG treatment. IL-33 expression levels in the western blot were quantified using ImageJ software (NIH). (E) Schematic illustration of the experimental results.

Copyright © 2026 American Society for Clinical Investigation
ISSN 2379-3708

Sign up for email alerts