Go to The Journal of Clinical Investigation
  • About
  • Editors
  • Consulting Editors
  • For authors
  • Publication ethics
  • Publication alerts by email
  • Transfers
  • Advertising
  • Job board
  • Contact
  • Physician-Scientist Development
  • Current issue
  • Past issues
  • By specialty
    • COVID-19
    • Cardiology
    • Immunology
    • Metabolism
    • Nephrology
    • Oncology
    • Pulmonology
    • All ...
  • Videos
  • Collections
    • In-Press Preview
    • Resource and Technical Advances
    • Clinical Research and Public Health
    • Research Letters
    • Editorials
    • Perspectives
    • Physician-Scientist Development
    • Reviews
    • Top read articles

  • Current issue
  • Past issues
  • Specialties
  • In-Press Preview
  • Resource and Technical Advances
  • Clinical Research and Public Health
  • Research Letters
  • Editorials
  • Perspectives
  • Physician-Scientist Development
  • Reviews
  • Top read articles
  • About
  • Editors
  • Consulting Editors
  • For authors
  • Publication ethics
  • Publication alerts by email
  • Transfers
  • Advertising
  • Job board
  • Contact
Involvement of lncRNA MIR205HG in idiopathic pulmonary fibrosis and IL-33 regulation via Alu elements
Tsuyoshi Takashima, Chao Zeng, Eitaro Murakami, Naoko Fujiwara, Masaharu Kohara, Hideki Nagata, Zhaozu Feng, Ayako Sugai, Yasue Harada, Rika Ichijo, Daisuke Okuzaki, Satoshi Nojima, Takahiro Matsui, Yasushi Shintani, Gota Kawai, Michiaki Hamada, Tetsuro Hirose, Kazuhiko Nakatani, Eiichi Morii
Tsuyoshi Takashima, Chao Zeng, Eitaro Murakami, Naoko Fujiwara, Masaharu Kohara, Hideki Nagata, Zhaozu Feng, Ayako Sugai, Yasue Harada, Rika Ichijo, Daisuke Okuzaki, Satoshi Nojima, Takahiro Matsui, Yasushi Shintani, Gota Kawai, Michiaki Hamada, Tetsuro Hirose, Kazuhiko Nakatani, Eiichi Morii
View: Text | PDF
Research Article Inflammation Pulmonology

Involvement of lncRNA MIR205HG in idiopathic pulmonary fibrosis and IL-33 regulation via Alu elements

  • Text
  • PDF
Abstract

Idiopathic pulmonary fibrosis (IPF) causes remodeling of the distal lung. Pulmonary remodeling is histologically characterized by fibrosis, as well as appearance of basal cells; however, the involvement of basal cells in IPF remains unclear. Here, we focus on the long noncoding RNA MIR205HG, which is highly expressed in basal cells, using RNA sequencing. Through RNA sequencing of genetic manipulations using primary cells and organoids, we discovered that MIR205HG regulates IL-33 expression. Mechanistically, the AluJb element of MIR205HG plays a key role in IL-33 expression. Additionally, we identified a small molecule that targets the AluJb element, leading to decreased IL-33 expression. IL-33 is known to induce type 2 innate lymphoid cells (ILC2s), and we observed that MIR205HG expression was positively correlated with the number of ILC2s in patients with IPF. Collectively, these findings provide insights into the mechanisms by which basal cells contribute to IPF and suggest potential therapeutic targets.

Authors

Tsuyoshi Takashima, Chao Zeng, Eitaro Murakami, Naoko Fujiwara, Masaharu Kohara, Hideki Nagata, Zhaozu Feng, Ayako Sugai, Yasue Harada, Rika Ichijo, Daisuke Okuzaki, Satoshi Nojima, Takahiro Matsui, Yasushi Shintani, Gota Kawai, Michiaki Hamada, Tetsuro Hirose, Kazuhiko Nakatani, Eiichi Morii

×

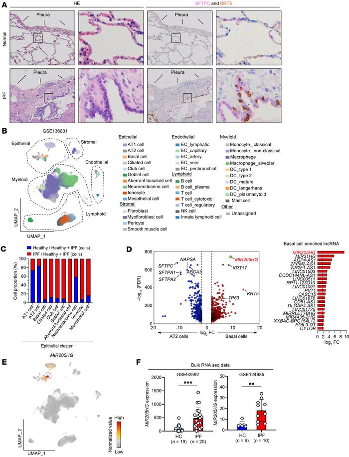
Figure 1

lncRNA MIR205HG is upregulated in basal cells.

Options: View larger image (or click on image) Download as PowerPoint
lncRNA MIR205HG is upregulated in basal cells.
(A) Representative images...
(A) Representative images of HE, SFTPC IHC, and KRT5 IHC staining in alveoli beneath the pleura of healthy and IPF lungs. Scale bar: 100 μm. HE, hematoxylin and eosin; SFTPC, surfactant protein C; KRT5, keratin 5. (B) Uniform manifold approximation and projection (UMAP) visualization of cell types in healthy and IPF lungs. (C) Proportion of epithelial cell type distribution in healthy and IPF lungs. (D) Volcano plot and bar graph (basal cell enriched lncRNA) of DEGs in AT2 cells and basal cells. The cutoff values were log2FC > 1, FDR < 0.05. (E) UMAP visualization of MIR205HG expression. (F) Expression of MIR205HG in healthy control and IPF patients. Public bulk RNA-Seq datasets (GSE92592, ref. 19, and GSE124685, ref. 20) were used. Data represent mean ± SD. **P < 0.01, ***P < 0.001; P values were determined by 2-tailed Mann-Whitney U test. (B–E) Public scRNA-Seq data (GSE136831) (7) were used for analysis.

Copyright © 2026 American Society for Clinical Investigation
ISSN 2379-3708

Sign up for email alerts