Go to The Journal of Clinical Investigation
  • About
  • Editors
  • Consulting Editors
  • For authors
  • Publication ethics
  • Publication alerts by email
  • Transfers
  • Advertising
  • Job board
  • Contact
  • Physician-Scientist Development
  • Current issue
  • Past issues
  • By specialty
    • COVID-19
    • Cardiology
    • Immunology
    • Metabolism
    • Nephrology
    • Oncology
    • Pulmonology
    • All ...
  • Videos
  • Collections
    • In-Press Preview
    • Resource and Technical Advances
    • Clinical Research and Public Health
    • Research Letters
    • Editorials
    • Perspectives
    • Physician-Scientist Development
    • Reviews
    • Top read articles

  • Current issue
  • Past issues
  • Specialties
  • In-Press Preview
  • Resource and Technical Advances
  • Clinical Research and Public Health
  • Research Letters
  • Editorials
  • Perspectives
  • Physician-Scientist Development
  • Reviews
  • Top read articles
  • About
  • Editors
  • Consulting Editors
  • For authors
  • Publication ethics
  • Publication alerts by email
  • Transfers
  • Advertising
  • Job board
  • Contact
Allergen induces pulmonary neuroendocrine cell hyperplasia in a model of asthma
Estelle Kim, Brian K. Wells, Hannah Indralingam, Yujuan Su, Jamie Verheyden, Xin Sun
Estelle Kim, Brian K. Wells, Hannah Indralingam, Yujuan Su, Jamie Verheyden, Xin Sun
View: Text | PDF
Research Article Cell biology Development Pulmonology

Allergen induces pulmonary neuroendocrine cell hyperplasia in a model of asthma

  • Text
  • PDF
Abstract

Asthma is characterized by exacerbated response to triggers such as allergen. While pulmonary neuroendocrine cells (PNECs), a rare population of airway epithelial cells, are essential for amplifying allergen-induced asthma response, how PNECs are regulated to achieve this role remains poorly understood. Here we show that in the adult mouse airway, inactivation of achaete-scute-like protein 1 gene in PNECs led to loss of these cells. Intriguingly, exposure of these mutants to house dust mites (HDM), a common allergen, led to reappearance of PNECs. Similarly, exposure of wild-type mice to HDM led to PNEC hyperplasia, a result of proliferation of existing PNECs and transdifferentiation from club cells. Single-cell RNA-Seq experiments revealed PNEC heterogeneity, including the emergence of an allergen-induced PNEC subtype. Notch signaling was downregulated in HDM-treated airway, and treatment with Notch agonist prevented PNEC hyperplasia. These findings together suggest that HDM-induced PNEC hyperplasia may contribute to exacerbated asthma response.

Authors

Estelle Kim, Brian K. Wells, Hannah Indralingam, Yujuan Su, Jamie Verheyden, Xin Sun

×

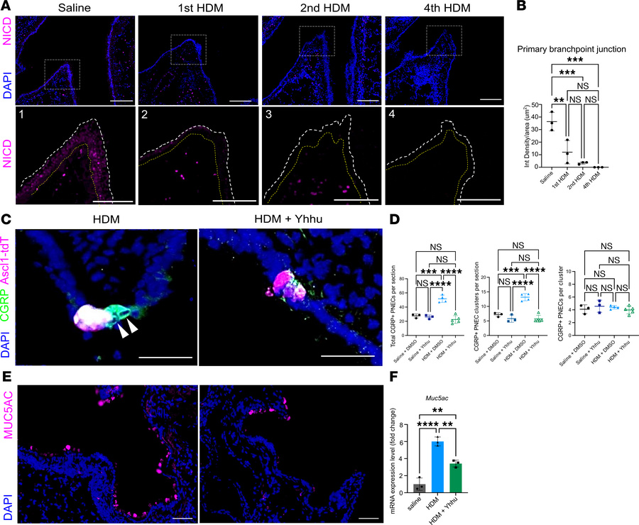
Figure 5

Downregulation of Notch signaling pathway contributes to PNEC increase following allergen challenge.

Options: View larger image (or click on image) Download as PowerPoint
Downregulation of Notch signaling pathway contributes to PNEC increase f...
(A) Representative images of WT lung sections stained with anti-NICD antibody. Dashed lines delineate the airway epithelium. (B) Quantification of intensity density (sum of pixels) over the area of traced epithelial layer (Supplemental Figure 18A). (C) Representative images of Ascl1-lineaged lung sections exposed to HDM or HDM with Notch1 agonist, Yhhu 3972, stained with anti-CGRP antibody. Arrowheads point to PNECs that are not Ascl1-lineage. (D) Quantification of PNEC numbers based on CGRP staining. (E) Representative images of lung sections exposed to HDM or HDM with Notch1 agonist, Yhhu 3972, stained with anti-MUC5AC antibody. (F) qRT-PCR of whole lungs under noted conditions. One-way ANOVA was used (n = 3–5 for each group). Each data point represents the average value of ~25 sections from 1 lung in D. * for P < 0.05, ** for P < 0.01, *** for P < 0.001, and **** for P < 0.0001. Error bars represent mean ± SD. Scale bar size 50 μm.

Copyright © 2026 American Society for Clinical Investigation
ISSN 2379-3708

Sign up for email alerts