Go to The Journal of Clinical Investigation
  • About
  • Editors
  • Consulting Editors
  • For authors
  • Publication ethics
  • Publication alerts by email
  • Transfers
  • Advertising
  • Job board
  • Contact
  • Physician-Scientist Development
  • Current issue
  • Past issues
  • By specialty
    • COVID-19
    • Cardiology
    • Immunology
    • Metabolism
    • Nephrology
    • Oncology
    • Pulmonology
    • All ...
  • Videos
  • Collections
    • In-Press Preview
    • Resource and Technical Advances
    • Clinical Research and Public Health
    • Research Letters
    • Editorials
    • Perspectives
    • Physician-Scientist Development
    • Reviews
    • Top read articles

  • Current issue
  • Past issues
  • Specialties
  • In-Press Preview
  • Resource and Technical Advances
  • Clinical Research and Public Health
  • Research Letters
  • Editorials
  • Perspectives
  • Physician-Scientist Development
  • Reviews
  • Top read articles
  • About
  • Editors
  • Consulting Editors
  • For authors
  • Publication ethics
  • Publication alerts by email
  • Transfers
  • Advertising
  • Job board
  • Contact
Allergen induces pulmonary neuroendocrine cell hyperplasia in a model of asthma
Estelle Kim, Brian K. Wells, Hannah Indralingam, Yujuan Su, Jamie Verheyden, Xin Sun
Estelle Kim, Brian K. Wells, Hannah Indralingam, Yujuan Su, Jamie Verheyden, Xin Sun
View: Text | PDF
Research Article Cell biology Development Pulmonology

Allergen induces pulmonary neuroendocrine cell hyperplasia in a model of asthma

  • Text
  • PDF
Abstract

Asthma is characterized by exacerbated response to triggers such as allergen. While pulmonary neuroendocrine cells (PNECs), a rare population of airway epithelial cells, are essential for amplifying allergen-induced asthma response, how PNECs are regulated to achieve this role remains poorly understood. Here we show that in the adult mouse airway, inactivation of achaete-scute-like protein 1 gene in PNECs led to loss of these cells. Intriguingly, exposure of these mutants to house dust mites (HDM), a common allergen, led to reappearance of PNECs. Similarly, exposure of wild-type mice to HDM led to PNEC hyperplasia, a result of proliferation of existing PNECs and transdifferentiation from club cells. Single-cell RNA-Seq experiments revealed PNEC heterogeneity, including the emergence of an allergen-induced PNEC subtype. Notch signaling was downregulated in HDM-treated airway, and treatment with Notch agonist prevented PNEC hyperplasia. These findings together suggest that HDM-induced PNEC hyperplasia may contribute to exacerbated asthma response.

Authors

Estelle Kim, Brian K. Wells, Hannah Indralingam, Yujuan Su, Jamie Verheyden, Xin Sun

×

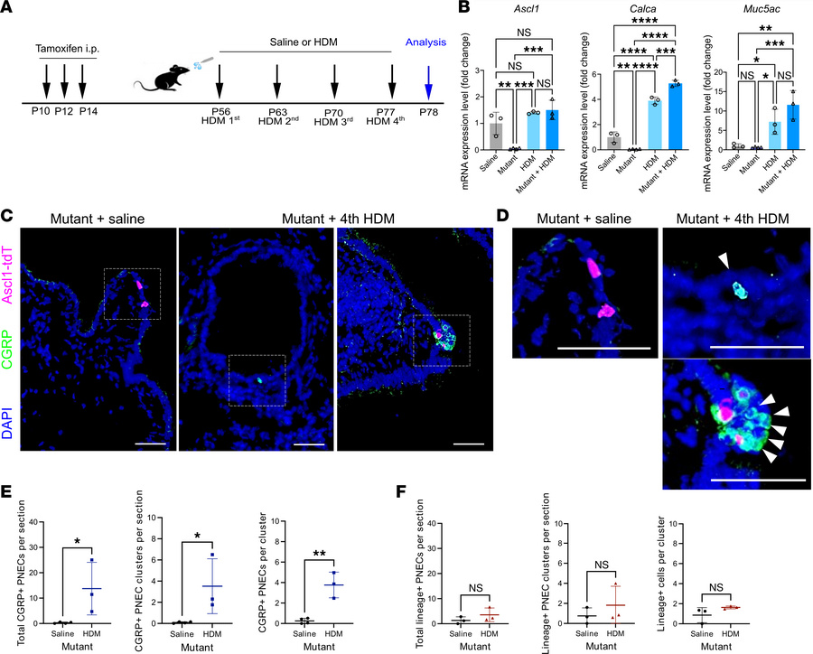
Figure 2

Allergen challenge induces ectopic PNECs in Ascl1 mutants.

Options: View larger image (or click on image) Download as PowerPoint
Allergen challenge induces ectopic PNECs in Ascl1 mutants.
(A) Schematic...
(A) Schematic of HDM administration to Ascl1-mutant mice. (B) qRT-PCR of whole lungs at P78. Two-way ANOVA was used (n = 3 or 4 lungs for each group). (C) Representative images of Ascl1-mutant lung sections stained with anti-CGRP antibody. (D) Boxed areas magnified from C showing the emergence of nonlineaged PNECs following allergen challenge (white arrowheads). (E and F) Quantitative analyses of PNEC numbers based on CGRP staining or Ascl1-lineaged PNECs. Student’s t test was used (n = 3–4 lungs for each group). Each dot represents the average value of multiple sections from 1 lung. * for P < 0.05, ** for P < 0.01, *** for P < 0.001, and **** for P < 0.0001. Error bars represent mean ± SD. Scale bar size 50 μm.

Copyright © 2025 American Society for Clinical Investigation
ISSN 2379-3708

Sign up for email alerts