Go to The Journal of Clinical Investigation
  • About
  • Editors
  • Consulting Editors
  • For authors
  • Publication ethics
  • Publication alerts by email
  • Transfers
  • Advertising
  • Job board
  • Contact
  • Physician-Scientist Development
  • Current issue
  • Past issues
  • By specialty
    • COVID-19
    • Cardiology
    • Immunology
    • Metabolism
    • Nephrology
    • Oncology
    • Pulmonology
    • All ...
  • Videos
  • Collections
    • In-Press Preview
    • Resource and Technical Advances
    • Clinical Research and Public Health
    • Research Letters
    • Editorials
    • Perspectives
    • Physician-Scientist Development
    • Reviews
    • Top read articles

  • Current issue
  • Past issues
  • Specialties
  • In-Press Preview
  • Resource and Technical Advances
  • Clinical Research and Public Health
  • Research Letters
  • Editorials
  • Perspectives
  • Physician-Scientist Development
  • Reviews
  • Top read articles
  • About
  • Editors
  • Consulting Editors
  • For authors
  • Publication ethics
  • Publication alerts by email
  • Transfers
  • Advertising
  • Job board
  • Contact
SPOP mutations increase PARP inhibitor sensitivity via CK2/PIAS1/SPOP axis in prostate cancer
Hui Zhang, Lili Kong, Jinhui Li, Zhihan Liu, Yiting Zhao, Xiuyi Lv, Liangpei Wu, Lin Chai, Hongjie You, Jiabei Jin, Xinyi Cao, Zhong Zheng, Yadong Liu, Zejun Yan, Xiaofeng Jin
Hui Zhang, Lili Kong, Jinhui Li, Zhihan Liu, Yiting Zhao, Xiuyi Lv, Liangpei Wu, Lin Chai, Hongjie You, Jiabei Jin, Xinyi Cao, Zhong Zheng, Yadong Liu, Zejun Yan, Xiaofeng Jin
View: Text | PDF
Research Article Cell biology Genetics Oncology

SPOP mutations increase PARP inhibitor sensitivity via CK2/PIAS1/SPOP axis in prostate cancer

  • Text
  • PDF
Abstract

It is well documented that impaired DNA damage repair (DDR) induces genomic instability that can efficiently increase the sensitivity of prostate cancer (PCa) cells to PARP inhibitors; however, the underlying mechanism remains elusive. Here, we found profound genomic instability in PCa cells with SPOP gene mutations and confirmed the sensitivity of SPOP-mutated PCa cells to olaparib-induced apoptosis. Mechanistically, we identified olaparib-induced CK2-mediated phosphorylation of PIAS1-S468, which in turn mediated SUMOylation of SPOP, thus promoting its E3 ligase activity in the DDR. Moreover, an abnormal CK2/PIAS1/SPOP axis due to SPOP mutations or defects in CK2-mediated phosphorylation of PIAS1, as well as SPOP inhibitor treatment, led to impaired DDR, thus increasing olaparib-induced apoptosis of PCa cells and enhancing olaparib sensitivity in animal models and patient-derived organoids. This suggested that disruption of the CK2/PIAS1/SPOP signaling axis could serve as an indicator for targeted therapy of PCa using a PARP inhibitor.

Authors

Hui Zhang, Lili Kong, Jinhui Li, Zhihan Liu, Yiting Zhao, Xiuyi Lv, Liangpei Wu, Lin Chai, Hongjie You, Jiabei Jin, Xinyi Cao, Zhong Zheng, Yadong Liu, Zejun Yan, Xiaofeng Jin

×

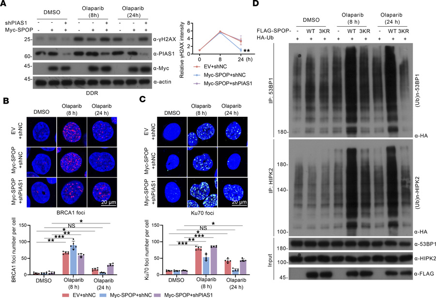
Figure 4

PIAS1-mediated SUMOylation of SPOP enhances SPOP-induced DDR in olaparib treatment.

Options: View larger image (or click on image) Download as PowerPoint
PIAS1-mediated SUMOylation of SPOP enhances SPOP-induced DDR in olaparib...
(A) Western blotting (left) and quantification (right) of γH2AX showing the DDR process. (B) BRCA1 (HR marker) staining (top) and corresponding graph (bottom, n = 5). (C) Ku70 foci (NHEJ marker) were stained (top) and corresponding graph (bottom, n = 5). Scale bars: 20 μm. (D) In vivo ubiquitination assays utilizing cell lysates from FLAG-SPOP-WT– or FLAG-SPOP-3KR–transfected HEK-293T cells treated with olaparib or not, stained with HA, 53BP1, HIPK2, and FLAG antibodies. Data are shown as mean ± SD. *P < 0.05; **P < 0.01; ***P < 0.001 by 2-tailed, unpaired Student’s t test.

Copyright © 2026 American Society for Clinical Investigation
ISSN 2379-3708

Sign up for email alerts