Go to The Journal of Clinical Investigation
  • About
  • Editors
  • Consulting Editors
  • For authors
  • Publication ethics
  • Publication alerts by email
  • Transfers
  • Advertising
  • Job board
  • Contact
  • Physician-Scientist Development
  • Current issue
  • Past issues
  • By specialty
    • COVID-19
    • Cardiology
    • Immunology
    • Metabolism
    • Nephrology
    • Oncology
    • Pulmonology
    • All ...
  • Videos
  • Collections
    • In-Press Preview
    • Resource and Technical Advances
    • Clinical Research and Public Health
    • Research Letters
    • Editorials
    • Perspectives
    • Physician-Scientist Development
    • Reviews
    • Top read articles

  • Current issue
  • Past issues
  • Specialties
  • In-Press Preview
  • Resource and Technical Advances
  • Clinical Research and Public Health
  • Research Letters
  • Editorials
  • Perspectives
  • Physician-Scientist Development
  • Reviews
  • Top read articles
  • About
  • Editors
  • Consulting Editors
  • For authors
  • Publication ethics
  • Publication alerts by email
  • Transfers
  • Advertising
  • Job board
  • Contact
A shift in PKM2 oligomeric state instructs adipocyte inflammatory potential
Michelle S.M.A. Damen, Pablo C. Alarcon, Calvin C. Chan, Traci E. Stankiewicz, Hak Chung, Keisuke Sawada, Cassidy J. Ulanowicz, John Eom, Jarren R. Oates, Jennifer L. Wayland, Jessica R. Doll, Rajib Mukherjee, Miki Watanabe-Chailland, Lindsey Romick-Rosendale, Sara Szabo, Michael A. Helmrath, Joan Sanchez-Gurmaches, Maria E. Moreno-Fernandez, Senad Divanovic
Michelle S.M.A. Damen, Pablo C. Alarcon, Calvin C. Chan, Traci E. Stankiewicz, Hak Chung, Keisuke Sawada, Cassidy J. Ulanowicz, John Eom, Jarren R. Oates, Jennifer L. Wayland, Jessica R. Doll, Rajib Mukherjee, Miki Watanabe-Chailland, Lindsey Romick-Rosendale, Sara Szabo, Michael A. Helmrath, Joan Sanchez-Gurmaches, Maria E. Moreno-Fernandez, Senad Divanovic
View: Text | PDF
Research Article Immunology Inflammation Metabolism

A shift in PKM2 oligomeric state instructs adipocyte inflammatory potential

  • Text
  • PDF
Abstract

Processes that promote white adipocyte inflammatory function remain incompletely defined. Here, we demonstrated that type I interferon–dependent (IFN-I–dependent) skewing of adipocyte glycolysis, nicotinamide adenine dinucleotide (NAD+) utilization, and pyruvate kinase isozyme M2 (PKM2) function may contribute to increased systemic and tissue inflammation and disease severity in obesity. Notably, chemical and/or genetic inhibition of glycolysis, the NAD+ salvage pathway, or PKM2 restricted IFN-I–dependent increase in adipocyte inflammatory cytokine production. Further, genetic or small molecule targeting of PKM2 function in vivo was sufficient to reduce systemic and tissue inflammation and metabolic disease severity in obese mice, in an adipocyte PKM2-dependent manner. Further, white adipose tissue of individuals living with obesity and metabolic disease, compared with metabolically healthy individuals with obesity, showed an increase in expression of inflammatory and metabolic genes, while small molecule targeting of PKM2 function contributed to reduced IFN-I–driven inflammatory cytokine production by primary human adipocytes. Together, our findings invoke the IFN-I/PKM2 axis as a potential target for modulating adipocyte dysregulated inflammation.

Authors

Michelle S.M.A. Damen, Pablo C. Alarcon, Calvin C. Chan, Traci E. Stankiewicz, Hak Chung, Keisuke Sawada, Cassidy J. Ulanowicz, John Eom, Jarren R. Oates, Jennifer L. Wayland, Jessica R. Doll, Rajib Mukherjee, Miki Watanabe-Chailland, Lindsey Romick-Rosendale, Sara Szabo, Michael A. Helmrath, Joan Sanchez-Gurmaches, Maria E. Moreno-Fernandez, Senad Divanovic

×

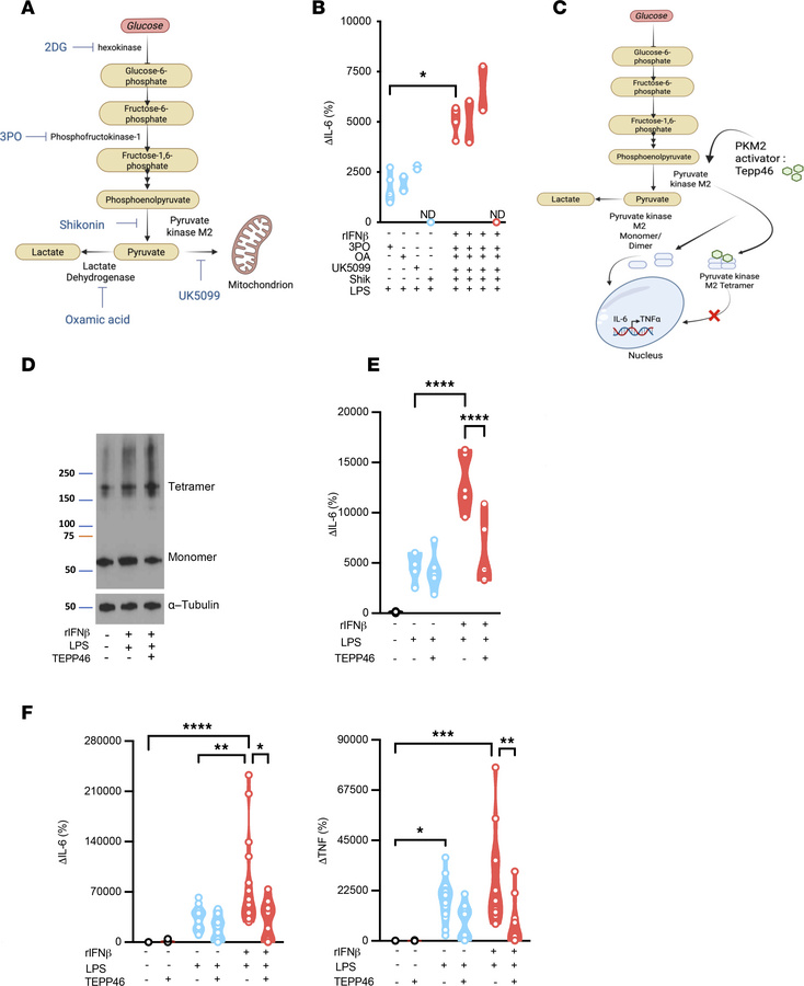
Figure 3

IFN-I sensing alters PKM2 function to instruct adipocyte inflammatory vigor.

Options: View larger image (or click on image) Download as PowerPoint
IFN-I sensing alters PKM2 function to instruct adipocyte inflammatory vi...
WT mouse (SVF-derived) adipocytes were stimulated with vehicle control (saline) or rIFNβ (250 U) for 3 hours and subsequently challenged with LPS (100 ng/mL) or not for 4 hours. (A) Schematic overview of glycolytic pathway with chemical inhibitors targeting different enzymatic steps in glycolysis. (B) WT SVF-derived adipocytes were vehicle-, LPS-, or rIFNβ + LPS–stimulated in the presence or absence of glycolytic metabolic inhibitors (3PO: 30 μM; oxamic acid: 10 μM; UK5099: 10 μM; shikonin: 10 μM). Culture supernatants were collected, and IL-6 levels were measured via ELISA. Data depict percentage change of IL-6 levels compared with vehicle-stimulated controls. Representative of 2 technical replicates and 3–5 biological replicates. (C) Schematic overview of TEPP-46 activity in glycolysis and cytokine production. (D and E) WT mouse (SVF-derived) adipocytes were vehicle-, LPS-, or rIFNβ + LPS–stimulated in the presence or absence of TEPP-46 (100 μM). (D) Protein expression of different configurations (monomer and tetramer) of PKM2 and α-tubulin (loading control) analyzed via Western blot. Representative of 2 independent experiments. (E) Culture supernatants were collected, and IL-6 levels were measured via ELISA. Data depict percentage change of IL-6 levels compared with vehicle-stimulated controls. (F) WT mice were twice i.p. injected with TEPP-46 (50 mg/kg/mouse; i.p.; daily), and subsequently i.p. injected with biotinylated anti–IL-6 and anti-TNF antibodies (0.5 μg/mice), with or without rIFNβ (104 U/mouse). After 3 hours, mice were challenged or not with LPS (25 μg/mouse) via i.p. injections. Four hours later serum was collected, and IL-6 (left) and TNF levels (right) were measured via IVCCA ELISA. Data depict percentage change of cytokine levels in TEPP-46–treated compared with untreated controls. (B, E, and F) In violin plots, data represent mean ± SEM. One-way ANOVA. *: P < 0.05; **: P < 0.001; ***: P < 0.0001; ****: P < 0.00001.

Copyright © 2026 American Society for Clinical Investigation
ISSN 2379-3708

Sign up for email alerts