Go to The Journal of Clinical Investigation
  • About
  • Editors
  • Consulting Editors
  • For authors
  • Publication ethics
  • Publication alerts by email
  • Transfers
  • Advertising
  • Job board
  • Contact
  • Physician-Scientist Development
  • Current issue
  • Past issues
  • By specialty
    • COVID-19
    • Cardiology
    • Immunology
    • Metabolism
    • Nephrology
    • Oncology
    • Pulmonology
    • All ...
  • Videos
  • Collections
    • In-Press Preview
    • Resource and Technical Advances
    • Clinical Research and Public Health
    • Research Letters
    • Editorials
    • Perspectives
    • Physician-Scientist Development
    • Reviews
    • Top read articles

  • Current issue
  • Past issues
  • Specialties
  • In-Press Preview
  • Resource and Technical Advances
  • Clinical Research and Public Health
  • Research Letters
  • Editorials
  • Perspectives
  • Physician-Scientist Development
  • Reviews
  • Top read articles
  • About
  • Editors
  • Consulting Editors
  • For authors
  • Publication ethics
  • Publication alerts by email
  • Transfers
  • Advertising
  • Job board
  • Contact
12-Lipoxygenase inhibition delays onset of autoimmune diabetes in human gene replacement mice
Titli Nargis, Charanya Muralidharan, Jacob R. Enriquez, Jiayi E. Wang, Kerim B. Kaylan, Advaita Chakraborty, Sarida Pratuangtham, Kayla Figatner, Jennifer B. Nelson, Sarah C. May, Jerry L. Nadler, Matthew B. Boxer, David J. Maloney, Sarah A. Tersey, Raghavendra G. Mirmira
Titli Nargis, Charanya Muralidharan, Jacob R. Enriquez, Jiayi E. Wang, Kerim B. Kaylan, Advaita Chakraborty, Sarida Pratuangtham, Kayla Figatner, Jennifer B. Nelson, Sarah C. May, Jerry L. Nadler, Matthew B. Boxer, David J. Maloney, Sarah A. Tersey, Raghavendra G. Mirmira
View: Text | PDF
Research Article Endocrinology Therapeutics

12-Lipoxygenase inhibition delays onset of autoimmune diabetes in human gene replacement mice

  • Text
  • PDF
Abstract

Type 1 diabetes (T1D) is characterized by the autoimmune destruction of insulin-producing β cells and involves an interplay between β cells and cells of the innate and adaptive immune systems. We investigated the therapeutic potential of targeting 12-lipoxygenase (12-LOX), an enzyme implicated in inflammatory pathways in β cells and macrophages, using a mouse model in which the endogenous mouse Alox15 gene is replaced by the human ALOX12 gene. Our finding demonstrated that VLX-1005, a potent 12-LOX inhibitor, effectively delayed the onset of autoimmune diabetes in human gene replacement non-obese diabetic mice. By spatial proteomics analysis, VLX-1005 treatment resulted in marked reductions in infiltrating T and B cells and macrophages, with accompanying increases in immune checkpoint molecule PD-L1, suggesting a shift toward an immunosuppressive microenvironment. RNA sequencing analysis of isolated islets and polarized proinflammatory macrophages revealed significant alteration of cytokine-responsive pathways and a reduction in IFN response after VLX-1005 treatment. Our studies demonstrated that the ALOX12 human replacement gene mouse provides a platform for the preclinical evaluation of LOX inhibitors and supports VLX-1005 as an inhibitor of human 12-LOX that engages the enzymatic target and alters the inflammatory phenotypes of islets and macrophages to promote the delay of autoimmune diabetes.

Authors

Titli Nargis, Charanya Muralidharan, Jacob R. Enriquez, Jiayi E. Wang, Kerim B. Kaylan, Advaita Chakraborty, Sarida Pratuangtham, Kayla Figatner, Jennifer B. Nelson, Sarah C. May, Jerry L. Nadler, Matthew B. Boxer, David J. Maloney, Sarah A. Tersey, Raghavendra G. Mirmira

×

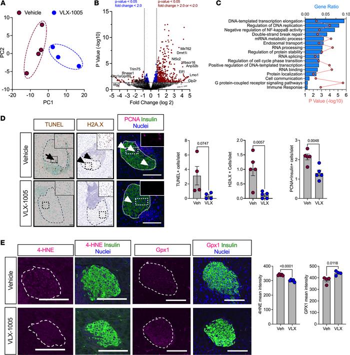
Figure 4

VLX-1005 decreased β cell death, proliferation, and oxidative stress in female NOD.hALOX12 mice.

Options: View larger image (or click on image) Download as PowerPoint
VLX-1005 decreased β cell death, proliferation, and oxidative stress in ...
Pancreata or islets were harvested from 10-week-old prediabetic female NOD.hALOX12 mice after 4 weeks of treatment with vehicle or VLX-1005 (n = 3–4 per group). (A) Principal component analysis plot of RNA sequencing results from isolated islets of vehicle- or VLX-1005–treated mice. (B) Volcano plot of differentially expressed genes. (C) Gene ontology pathway analysis of differentially expressed genes. (D) Pancreata from mice stained and quantified for TUNEL (brown, left panels: black arrow indicates positive TUNEL staining within the islet), H2A.X (brown, middle panels: black arrowheads indicate positive H2A.X staining within the islet), or PCNA (magenta, right panels: white arrowheads indicate positive PCNA staining within the islet), insulin (green) and nuclei (blue). Each dot represents an individual mouse (n = 4–5). Scale bars: 50 μm. (E) Pancreata from mice stained and quantified for 4-HNE (magenta, left panels), or GPx1 (magenta, right panels), and insulin (green) and nuclei (blue). Each dot represents an individual mouse (n = 4). Scale bars: 50 μm. Data are presented as mean ± SEM and statistical significance was determined by a 2-tailed Student’s t test.

Copyright © 2026 American Society for Clinical Investigation
ISSN 2379-3708

Sign up for email alerts