Go to The Journal of Clinical Investigation
  • About
  • Editors
  • Consulting Editors
  • For authors
  • Publication ethics
  • Publication alerts by email
  • Transfers
  • Advertising
  • Job board
  • Contact
  • Physician-Scientist Development
  • Current issue
  • Past issues
  • By specialty
    • COVID-19
    • Cardiology
    • Immunology
    • Metabolism
    • Nephrology
    • Oncology
    • Pulmonology
    • All ...
  • Videos
  • Collections
    • In-Press Preview
    • Resource and Technical Advances
    • Clinical Research and Public Health
    • Research Letters
    • Editorials
    • Perspectives
    • Physician-Scientist Development
    • Reviews
    • Top read articles

  • Current issue
  • Past issues
  • Specialties
  • In-Press Preview
  • Resource and Technical Advances
  • Clinical Research and Public Health
  • Research Letters
  • Editorials
  • Perspectives
  • Physician-Scientist Development
  • Reviews
  • Top read articles
  • About
  • Editors
  • Consulting Editors
  • For authors
  • Publication ethics
  • Publication alerts by email
  • Transfers
  • Advertising
  • Job board
  • Contact
A single-cell atlas of normal and KRASG12D-malformed lymphatic vessels
Lorenzo M. Fernandes, Danielle Griswold-Wheeler, Jeffrey D. Tresemer, Angelica Vallejo, Neda Vishlaghi, Benjamin Levi, Abigail Shapiro, Joshua P. Scallan, Michael T. Dellinger
Lorenzo M. Fernandes, Danielle Griswold-Wheeler, Jeffrey D. Tresemer, Angelica Vallejo, Neda Vishlaghi, Benjamin Levi, Abigail Shapiro, Joshua P. Scallan, Michael T. Dellinger
View: Text | PDF
Research Article Angiogenesis Development Vascular biology

A single-cell atlas of normal and KRASG12D-malformed lymphatic vessels

  • Text
  • PDF
Abstract

Somatic activating mutations in KRAS can cause complex lymphatic anomalies (CLAs). However, the specific processes that drive KRAS-mediated CLAs have yet to be fully elucidated. Here, we used single-cell RNA sequencing to construct an atlas of normal and KrasG12D-malformed lymphatic vessels. We identified 6 subtypes of lymphatic endothelial cells (LECs) in the lungs of adult wild-type mice (Ptx3, capillary, collecting, valve, mixed, and proliferating). To determine when the LEC subtypes were specified during development, we integrated our data with data from 4 stages of development. We found that proliferating and Ptx3 LECs were prevalent during early lymphatic development and that collecting and valve LECs emerged later in development. Additionally, we discovered that the proportion of Ptx3 LECs decreased as the lymphatic network matured but remained high in KrasG12D mice. We also observed that the proportion of collecting and valve LECs was lower in KrasG12D mice than in wild-type mice. Last, we found that immature lymphatic vessels in young mice were more sensitive to the pathologic effects of KrasG12D than mature lymphatic vessels in older mice. Together, our results expand the current model for the development of the lymphatic system and suggest that KRAS mutations impair the maturation of lymphatic vessels.

Authors

Lorenzo M. Fernandes, Danielle Griswold-Wheeler, Jeffrey D. Tresemer, Angelica Vallejo, Neda Vishlaghi, Benjamin Levi, Abigail Shapiro, Joshua P. Scallan, Michael T. Dellinger

×

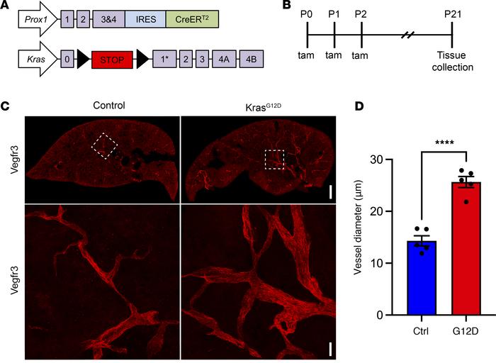
Figure 1

Pulmonary lymphatic vessels are enlarged in KrasG12D mice.

Options: View larger image (or click on image) Download as PowerPoint
Pulmonary lymphatic vessels are enlarged in KrasG12D mice.
(A) Schematic...
(A) Schematics of the Prox1-CreERT2 and KrasLSL-G12D alleles. (B) Schematic showing when mice received tamoxifen (50 μg; p.o.). Tissues were collected when mice were 21 days old. (C) Low- and high-magnification views of Vegfr3-positive lymphatic vessels in 100-μm-thick lung sections from control and KrasG12D mice. The high-magnification images are of the boxed regions. (D) The diameter of lymphatic vessels was significantly greater in KrasG12D mice (25.65 ± 1.070 μm; n = 5) than in control (Ctrl) mice (14.31 ± 0.9752 μm; n = 5). Data are presented as mean ± SEM. ****P < 0.0001 by 2-tailed, unpaired Student’s t test. Scale bars: 500 μm (low magnification) and 50 μm (high magnification).

Copyright © 2026 American Society for Clinical Investigation
ISSN 2379-3708

Sign up for email alerts