Go to The Journal of Clinical Investigation
  • About
  • Editors
  • Consulting Editors
  • For authors
  • Publication ethics
  • Publication alerts by email
  • Transfers
  • Advertising
  • Job board
  • Contact
  • Physician-Scientist Development
  • Current issue
  • Past issues
  • By specialty
    • COVID-19
    • Cardiology
    • Immunology
    • Metabolism
    • Nephrology
    • Oncology
    • Pulmonology
    • All ...
  • Videos
  • Collections
    • In-Press Preview
    • Resource and Technical Advances
    • Clinical Research and Public Health
    • Research Letters
    • Editorials
    • Perspectives
    • Physician-Scientist Development
    • Reviews
    • Top read articles

  • Current issue
  • Past issues
  • Specialties
  • In-Press Preview
  • Resource and Technical Advances
  • Clinical Research and Public Health
  • Research Letters
  • Editorials
  • Perspectives
  • Physician-Scientist Development
  • Reviews
  • Top read articles
  • About
  • Editors
  • Consulting Editors
  • For authors
  • Publication ethics
  • Publication alerts by email
  • Transfers
  • Advertising
  • Job board
  • Contact
Soluble CD13 is a potential mediator of neutrophil-induced thrombogenic inflammation in SARS-CoV-2 infection
Pei-Suen Tsou, et al.
Pei-Suen Tsou, et al.
View: Text | PDF
Research Article COVID-19 Immunology Infectious disease

Soluble CD13 is a potential mediator of neutrophil-induced thrombogenic inflammation in SARS-CoV-2 infection

  • Text
  • PDF
Abstract

The soluble variant of the ectopeptidase CD13 (sCD13), released from the cell surface by matrix metalloproteinase 14 (MMP14), is a potent pro-inflammatory mediator, displaying chemotactic, angiogenic, and arthritogenic properties through bradykinin receptor B1 (B1R). We revealed a link between sCD13 and amplified neutrophil-mediated inflammatory responses in SARS-CoV-2 infection. sCD13 was markedly elevated in patients with COVID-19 and correlated with disease severity and variants, ethnicity, inflammation markers, and neutrophil extracellular trap formation (NETosis). Neutrophils treated with sCD13 showed heightened NETosis and chemotaxis, which were inhibited by sCD13 receptor blockade. Meanwhile sCD13 did not induce platelet aggregation. Single-cell analysis of COVID-19 lungs revealed coexpression of CD13 and MMP14 by various cell types, and higher CD13 expression compared with controls. Neutrophils with high CD13 mRNA were enriched for genes associated with immaturity, though CD13 protein expression was lower. Histological examination of COVID-19 lungs revealed CD13-positive leukocytes trapped in vessels with fibrin thrombi. Flow cytometry verified the presence of B1R and a second sCD13 receptor, protease-activated receptor 4, on monocytes and neutrophils. These findings identify sCD13 as a potential instigator of COVID-19–associated NETosis, potentiating vascular stress and thromboembolic complications. The potent pro-inflammatory effects of sCD13 may contribute to severe COVID-19, suggesting that sCD13 and its receptors might be therapeutic targets.

Authors

Pei-Suen Tsou, Ramadan A. Ali, Chenyang Lu, Gautam Sule, Carmelo Carmona-Rivera, Serena Lucotti, Yuzo Ikari, Qi Wu, Phillip L. Campbell, Mikel Gurrea-Rubio, Kohei Maeda, Sharon E. Fox, William D. Brodie, Megan N. Mattichak, Caroline Foster, Ajay Tambralli, Srilakshmi Yalavarthi, M. Asif Amin, Katarina Kmetova, Bruna Mazetto Fonseca, Emily Chong, Yu Zuo, Michael D. Maile, Luisa Imberti, Arnaldo Caruso, Francesca Caccuri, Virginia Quaresima, Alessandra Sottini, Douglas B. Kuhns, Danielle Fink, Riccardo Castagnoli, Ottavia M. Delmonte, Heather Kenney, Yu Zhang, Mary Magliocco, Helen Su, Luigi Notarangelo, Rachel L. Zemans, Yang Mao-Draayer, Irina R. Matei, Mirella Salvatore, David Lyden, Yogendra Kanthi, Mariana J. Kaplan, Jason S. Knight, David A. Fox

×

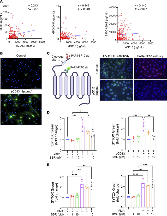
Figure 2

sCD13 correlates with NETosis-associated markers in patients with COVID-19 and activates neutrophils.

Options: View larger image (or click on image) Download as PowerPoint
sCD13 correlates with NETosis-associated markers in patients with COVID-...
(A) sCD13 showed significant correlations with Cit-H3 (n = 172) and MPO-DNA (n = 172) in patients with COVID-19 while S100 A8/A9 (n = 172) showed a positive slope but not a statistically significant correlation. (B) Representative images of neutrophils isolated from peripheral blood and analyzed after stimulation with PBS or sCD13. Panels show merged images of NETs in which neutrophil elastase was stained green by immunofluorescence and DNA was stained blue by Hoechst 33342. n = 3 technical replicates. Scale bar: 100 μm. (C) sCD13 blocked the staining of PAR4-5F10 antibodies, which recognize only the inactivated/uncleaved form of PAR4 yet had no effect on PAR4-FITC antibodies, which recognize both the activated and inactivated forms. n = 3 technical replicates, repeated 2 times. Original magnification, ×1,000. (D) sCD13-induced NETosis was blocked by B1R inhibitor SSR-240612 and PAR4 inhibitor BMS-986120 (all n = 3). (E) PMA-induced NETosis was not impacted by the B1R or PAR4 inhibitors (all n = 3). Results are expressed as mean ± SD. *P < 0.05, **P < 0.01, ***P < 0.001, ****P < 0.0001. Significance was determined by Spearman’s test (A) and 1-way ANOVA (D and E).

Copyright © 2026 American Society for Clinical Investigation
ISSN 2379-3708

Sign up for email alerts