Go to The Journal of Clinical Investigation
  • About
  • Editors
  • Consulting Editors
  • For authors
  • Publication ethics
  • Publication alerts by email
  • Transfers
  • Advertising
  • Job board
  • Contact
  • Physician-Scientist Development
  • Current issue
  • Past issues
  • By specialty
    • COVID-19
    • Cardiology
    • Immunology
    • Metabolism
    • Nephrology
    • Oncology
    • Pulmonology
    • All ...
  • Videos
  • Collections
    • In-Press Preview
    • Resource and Technical Advances
    • Clinical Research and Public Health
    • Research Letters
    • Editorials
    • Perspectives
    • Physician-Scientist Development
    • Reviews
    • Top read articles

  • Current issue
  • Past issues
  • Specialties
  • In-Press Preview
  • Resource and Technical Advances
  • Clinical Research and Public Health
  • Research Letters
  • Editorials
  • Perspectives
  • Physician-Scientist Development
  • Reviews
  • Top read articles
  • About
  • Editors
  • Consulting Editors
  • For authors
  • Publication ethics
  • Publication alerts by email
  • Transfers
  • Advertising
  • Job board
  • Contact
Abrogation of FGFR signaling blocks β-catenin–induced adrenocortical hyperplasia and aldosterone production
Vasileios Chortis, Dulanjalee Kariyawasam, Mesut Berber, Nick A. Guagliardo, Sining Leng, Betul Haykir, Claudio Ribeiro, Manasvi S. Shah, Emanuele Pignatti, Brenna Jorgensen, Lindsey Gaston, Paula Q. Barrett, Diana L. Carlone, Kleiton Silva Borges, David T. Breault
Vasileios Chortis, Dulanjalee Kariyawasam, Mesut Berber, Nick A. Guagliardo, Sining Leng, Betul Haykir, Claudio Ribeiro, Manasvi S. Shah, Emanuele Pignatti, Brenna Jorgensen, Lindsey Gaston, Paula Q. Barrett, Diana L. Carlone, Kleiton Silva Borges, David T. Breault
View: Text | PDF
Research Article Cardiology Endocrinology

Abrogation of FGFR signaling blocks β-catenin–induced adrenocortical hyperplasia and aldosterone production

  • Text
  • PDF
Abstract

Fibroblast growth factor receptors (FGFRs) are tyrosine kinase receptors critical for organogenesis and tissue maintenance, including in the adrenal gland. Here we delineate the role of FGFR2 in the morphogenesis, maintenance, and function of the adrenal cortex with a focus on the zona glomerulosa (zG). zG-specific Fgfr2 deletion (Fgfr2-cKO) resulted in impaired zG cell identity, proliferation, and transdifferentiation into zona fasciculata (zF) cells during postnatal development. In adult mice, induced deletion of Fgfr2 led to loss of mature zG cell identity, highlighting the importance of FGFR2 for the maintenance of a differentiated zG state. Strikingly, Fgfr2-cKO was sufficient to fully abrogate β-catenin–induced zG hyperplasia and to reduce aldosterone levels. Finally, short-term treatment with pan-FGFR small molecule inhibitors suppressed aldosterone production in both WT and β-catenin gain-of-function mice. These results demonstrate a critical role for FGFR signaling in adrenal morphogenesis, maintenance, and function and suggest that targeting FGFR signaling may benefit patients with aldosterone excess and/or adrenal hyperplasia.

Authors

Vasileios Chortis, Dulanjalee Kariyawasam, Mesut Berber, Nick A. Guagliardo, Sining Leng, Betul Haykir, Claudio Ribeiro, Manasvi S. Shah, Emanuele Pignatti, Brenna Jorgensen, Lindsey Gaston, Paula Q. Barrett, Diana L. Carlone, Kleiton Silva Borges, David T. Breault

×

Figure 4

Pharmacological inhibition of FGFR lowers aldosterone secretion and zG proliferation.

Options: View larger image (or click on image) Download as PowerPoint
Pharmacological inhibition of FGFR lowers aldosterone secretion and zG p...
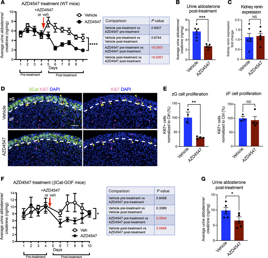
(A) Urinary aldosterone excretion (corrected for creatinine) of adult male C57BL/6J (WT) mice (12 weeks) treated with 30 mg/kg/day AZD4547 or vehicle per os starting on day 4 (red arrow). Two-way ANOVA followed by Fisher’s least significant difference test, ****P < 0.0001 (for comparison of posttreatment AZD4547 versus vehicle), n = 6, 5 mice, respectively. P values for all comparisons are shown in the table. Pretreatment: days 1–4; posttreatment: days 6–10. (B) Average urine aldosterone excretion (corrected for creatinine) from A starting 48 hours after AZD4547 (days 6–10). Student’s t test, n = 6, 5 mice, respectively. (C) Renin mRNA expression levels (qPCR) in kidneys from male C57BL/6J mice (7–8 weeks) treated with 10 mg/kg/day AZD4547 or vehicle by oral gavage for 7 days. Student’s t test, n = 6, 6 mice, respectively. (D and E) Representative images of Ki67 and β-Catenin immunostaining (D) and quantifications (E) in adrenal glands from male C57BL/6J mice (7–8 weeks) treated with 10 mg/kg/day AZD4547 or vehicle. Yellow arrowheads indicate Ki67+ zG cells. Student’s t test, n = 3, 4 mice, respectively. Scale bars: 50 μm. DAPI (blue), nuclei. Dashed white lines correspond to the zG-zF boundary. (F) Urinary aldosterone excretion (corrected for creatinine) of adult female βCat-GOF mice (36–39 weeks) treated with 30 mg/kg/day AZD4547 or vehicle per os starting on day 4 (red arrow). Two-way ANOVA followed by Fisher’s least significant difference test, *P < 0.05 (for comparison of posttreatment AZD4547 versus vehicle), n = 5, 5 mice, respectively. P values for all comparisons are shown in the table. Pretreatment: days 1–4; posttreatment: days 6–10. (G) Average urine aldosterone excretion (corrected for creatinine) from F, starting 48 hours after AZD4547 (days 6–10). Student’s t test, n = 5, 5 mice, respectively. All comparisons: *P < 0.05, **P < 0.01, ***P < 0.001, ****P < 0.0001.

Copyright © 2026 American Society for Clinical Investigation
ISSN 2379-3708

Sign up for email alerts