Go to The Journal of Clinical Investigation
  • About
  • Editors
  • Consulting Editors
  • For authors
  • Publication ethics
  • Publication alerts by email
  • Transfers
  • Advertising
  • Job board
  • Contact
  • Physician-Scientist Development
  • Current issue
  • Past issues
  • By specialty
    • COVID-19
    • Cardiology
    • Immunology
    • Metabolism
    • Nephrology
    • Oncology
    • Pulmonology
    • All ...
  • Videos
  • Collections
    • In-Press Preview
    • Resource and Technical Advances
    • Clinical Research and Public Health
    • Research Letters
    • Editorials
    • Perspectives
    • Physician-Scientist Development
    • Reviews
    • Top read articles

  • Current issue
  • Past issues
  • Specialties
  • In-Press Preview
  • Resource and Technical Advances
  • Clinical Research and Public Health
  • Research Letters
  • Editorials
  • Perspectives
  • Physician-Scientist Development
  • Reviews
  • Top read articles
  • About
  • Editors
  • Consulting Editors
  • For authors
  • Publication ethics
  • Publication alerts by email
  • Transfers
  • Advertising
  • Job board
  • Contact
Neutrophils in nasal polyps exhibit transcriptional adaptation and proinflammatory roles that depend on local polyp milieu
Chen Zhang, Qianqian Zhang, Jiani Chen, Han Li, Fuying Cheng, Yizhang Wang, Yingqi Gao, Yumin Zhou, Le Shi, Yufei Yang, Juan Liu, Kai Xue, Yaguang Zhang, Hongmeng Yu, Dehui Wang, Li Hu, Huan Wang, Xicai Sun
Chen Zhang, Qianqian Zhang, Jiani Chen, Han Li, Fuying Cheng, Yizhang Wang, Yingqi Gao, Yumin Zhou, Le Shi, Yufei Yang, Juan Liu, Kai Xue, Yaguang Zhang, Hongmeng Yu, Dehui Wang, Li Hu, Huan Wang, Xicai Sun
View: Text | PDF
Research Article Inflammation

Neutrophils in nasal polyps exhibit transcriptional adaptation and proinflammatory roles that depend on local polyp milieu

  • Text
  • PDF
Abstract

Chronic rhinosinusitis with nasal polyps (CRSwNP) is an inflammatory upper airway disease, divided into eosinophilic CRSwNP (eCRSwNP) and noneosinophilic CRSwNP (neCRSwNP) according to eosinophilic levels. Neutrophils are major effector cells in CRSwNP, but their roles in different inflammatory environments remain largely unclear. We performed an integrated transcriptome analysis of polyp-infiltrating neutrophils from patients with CRSwNP, using healthy donor blood as a control. Additional experiments, including flow cytometry and in vitro epithelial cell and fibroblast culture, were performed to evaluate the phenotypic feature and functional role of neutrophils in CRSwNP. Single-cell RNA-sequencing analysis demonstrated that neutrophils could be classified into 5 functional subsets, with GBP5+ neutrophils occurring mainly in neCRSwNP and a high proportion of CXCL8+ neutrophils in both subendotypes. GBP5+ neutrophils exhibited significant IFN-I pathway activity in neCRSwNP. CXCL8+ neutrophils displayed increased neutrophil activation scores and mainly secreted oncostatin M (OSM), which facilitates communication with other cells. In vitro experiments showed that OSM enhanced IL-13– or IL-17–mediated immune responses in nasal epithelial cells and fibroblasts. Our findings indicate that neutrophils display transcriptional plasticity and activation when exposed to polyp tissue, contributing to CRSwNP pathogenesis by releasing OSM, which interacts with epithelial cells and fibroblasts depending on the inflammatory environment.

Authors

Chen Zhang, Qianqian Zhang, Jiani Chen, Han Li, Fuying Cheng, Yizhang Wang, Yingqi Gao, Yumin Zhou, Le Shi, Yufei Yang, Juan Liu, Kai Xue, Yaguang Zhang, Hongmeng Yu, Dehui Wang, Li Hu, Huan Wang, Xicai Sun

×

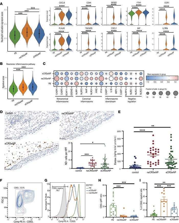
Figure 2

Neutrophils are activated in both eCRSwNP and neCRSwNP.

Options: View larger image (or click on image) Download as PowerPoint
Neutrophils are activated in both eCRSwNP and neCRSwNP.
(A) Violin plots...
(A) Violin plots showing the signature score of the neutrophil activation (GO: 0042119) pathway and the expression levels of pathway-related genes in each group of neutrophils. (B) Violin plot showing the signature score of the inflammasome pathway in each group of neutrophils. (C) Dot plot depicting the expression levels of inflammasome components in each group of neutrophils. (D) Representative images of neutrophil elastase (NE) immunohistochemical staining under high magnification were selected, and the number of NE-positive cells was quantified in high-power fields (HPFs) and evaluated with the Kruskal-Wallis test with Dunn’s post hoc test (control, n = 7; neCRSwNP, n = 20; eCRSwNP, n = 55). Scale bars: 50 μm. (E) Scatter plot depicting the NE expression level of tissue homogenates in the control uncinate tissues (UTs) (n = 17), neCRSwNP (n = 27), and eCRSwNP (n = 34) groups evaluated with the Kruskal-Wallis test with Dunn’s post hoc test. (F) Representative flow cytometry plot showing the activated neutrophils (CD62L–) within the live CD45+CD66B+CD16+ population. (G) Representative histogram of flow cytometry showing the levels of CD62L by geometric mean fluorescence intensity (gMFI). (H) Graph presenting the differences in the CD62L gMFI ratio on neutrophils evaluated with the Kruskal-Wallis test with Dunn’s post hoc test (PB, n = 19; neCRSwNP, n = 10; eCRSwNP, n = 11). (I) Graph presenting the frequency of CD62– neutrophils evaluated with the Kruskal-Wallis test with Dunn’s post hoc test (PB, n = 19; neCRSwNP, n = 10; eCRSwNP, n = 11). *P < 0.05; **P < 0.01; ***P < 0.001; ****P < 0.001.

Copyright © 2026 American Society for Clinical Investigation
ISSN 2379-3708

Sign up for email alerts