Go to The Journal of Clinical Investigation
  • About
  • Editors
  • Consulting Editors
  • For authors
  • Publication ethics
  • Publication alerts by email
  • Transfers
  • Advertising
  • Job board
  • Contact
  • Physician-Scientist Development
  • Current issue
  • Past issues
  • By specialty
    • COVID-19
    • Cardiology
    • Immunology
    • Metabolism
    • Nephrology
    • Oncology
    • Pulmonology
    • All ...
  • Videos
  • Collections
    • In-Press Preview
    • Resource and Technical Advances
    • Clinical Research and Public Health
    • Research Letters
    • Editorials
    • Perspectives
    • Physician-Scientist Development
    • Reviews
    • Top read articles

  • Current issue
  • Past issues
  • Specialties
  • In-Press Preview
  • Resource and Technical Advances
  • Clinical Research and Public Health
  • Research Letters
  • Editorials
  • Perspectives
  • Physician-Scientist Development
  • Reviews
  • Top read articles
  • About
  • Editors
  • Consulting Editors
  • For authors
  • Publication ethics
  • Publication alerts by email
  • Transfers
  • Advertising
  • Job board
  • Contact
Variation in HIV-1 Tat activity is a key determinant in the establishment of latent infection
Francisco Gomez-Rivera, … , Marianne E. Yaple-Maresh, Kathleen L. Collins
Francisco Gomez-Rivera, … , Marianne E. Yaple-Maresh, Kathleen L. Collins
Published December 5, 2024
Citation Information: JCI Insight. 2025;10(2):e184711. https://doi.org/10.1172/jci.insight.184711.
View: Text | PDF
Research Article Infectious disease Virology

Variation in HIV-1 Tat activity is a key determinant in the establishment of latent infection

  • Text
  • PDF
Abstract

Despite effective treatment, human immunodeficiency virus (HIV) persists in optimally treated people as a transcriptionally silent provirus. Latently infected cells evade the immune system and the harmful effects of the virus, thereby creating a long-lasting reservoir of HIV. To gain a deeper insight into the molecular mechanisms of HIV latency establishment, we constructed a series of HIV-1 fluorescent reporter viruses that distinguish active versus latent infection. We unexpectedly observed that the proportion of active to latent infection depended on a limiting viral factor, which created a bottleneck that could be overcome by superinfection of the cell, T cell activation, or overexpression of HIV-1 transactivator of transcription (Tat). In addition, we found that tat and regulator of expression of virion proteins (Rev) expression levels varied among HIV molecular clones and that tat levels were an important variable in latency establishment. Lower rev levels limited viral protein expression whereas lower Tat levels or mutation of the Tat binding element promoted latent infection that was resistant to reactivation even in fully activated primary T cells. Nevertheless, we found that combinations of latency reversal agents targeting both cellular activation and histone acetylation pathways overcame deficiencies in the Tat/TAR axis of transcription regulation. These results provide additional insight into the mechanisms of latency establishment and inform Tat-centered approaches to cure HIV.

Authors

Francisco Gomez-Rivera, Valeri H. Terry, Cuie Chen, Mark M. Painter, Maria C. Virgilio, Marianne E. Yaple-Maresh, Kathleen L. Collins

×

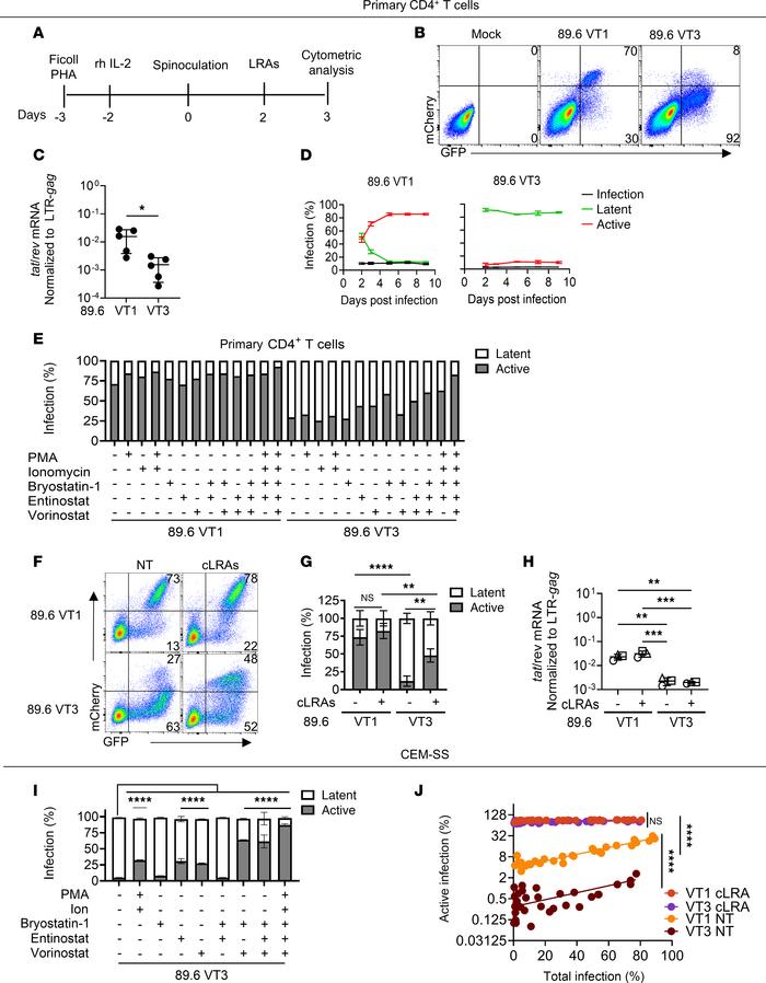
Figure 8

Lower levels of HIV tat increase the probability of noninduced provirus in fully activated primary T cells infected in vitro.

Options: View larger image (or click on image) Download as PowerPoint
Lower levels of HIV tat increase the probability of noninduced provirus ...
(A) Schematic of the experimental process. (B) Flow cytometric analysis of cells transduced with the indicated reporter. (C) Summary of RT-qPCR analysis of RNA isolated from cells transduced with the indicated reporter virus as in A. *P ≤ 0.05 by 2-tailed unpaired t test, n = 5. (D) Summary of flow cytometric analysis of cells transduced with the indicated reporter virus as in A and harvested at the indicated day after infection. n = 3. (E) Summary graph of flow cytometric analysis of cells treated as in A. n = 1. (F) Flow cytometric analysis of cells treated as in A with all 5 LRAs (cLRA). (G) Summary graph of flow cytometric data from cells as shown in F. n = 3. (H) Summary graph of RT-qPCR analysis of RNA isolated from cells transduced with the indicated reporter virus and treated where indicated with cLRAs as in A. n = 3. (I) Summary graph of flow cytometric analysis of transduced CEM-SS cells treated with the indicated LRAs. n = 3. (J) Summary graph of flow cytometric analysis of CEM-SS transduced with increasing amounts of the indicated reporter virus plus or minus cLRAs as indicated in I. Statistical significance was determined by Deming (Model II) linear regression. Each point represents a technical replicate from 4 independent experiments. (cLRA included PMA, ionomycin, bryostatin-1, entinostat, and vorinostat.) (NT, no LRA treatment) (89.6 VT1 [VT1], 89.6 VT3 [VT3]). For C, D, and G–I, the mean ± standard deviation is shown. For G–I **P ≤ 0.01; ***P ≤ 0.001; ****P ≤ 0.0001 by 1-way ANOVA with Tukey’s multiple comparisons test.

Copyright © 2025 American Society for Clinical Investigation
ISSN 2379-3708

Sign up for email alerts