Go to The Journal of Clinical Investigation
  • About
  • Editors
  • Consulting Editors
  • For authors
  • Publication ethics
  • Publication alerts by email
  • Transfers
  • Advertising
  • Job board
  • Contact
  • Physician-Scientist Development
  • Current issue
  • Past issues
  • By specialty
    • COVID-19
    • Cardiology
    • Immunology
    • Metabolism
    • Nephrology
    • Oncology
    • Pulmonology
    • All ...
  • Videos
  • Collections
    • In-Press Preview
    • Resource and Technical Advances
    • Clinical Research and Public Health
    • Research Letters
    • Editorials
    • Perspectives
    • Physician-Scientist Development
    • Reviews
    • Top read articles

  • Current issue
  • Past issues
  • Specialties
  • In-Press Preview
  • Resource and Technical Advances
  • Clinical Research and Public Health
  • Research Letters
  • Editorials
  • Perspectives
  • Physician-Scientist Development
  • Reviews
  • Top read articles
  • About
  • Editors
  • Consulting Editors
  • For authors
  • Publication ethics
  • Publication alerts by email
  • Transfers
  • Advertising
  • Job board
  • Contact
Variation in HIV-1 Tat activity is a key determinant in the establishment of latent infection
Francisco Gomez-Rivera, … , Marianne E. Yaple-Maresh, Kathleen L. Collins
Francisco Gomez-Rivera, … , Marianne E. Yaple-Maresh, Kathleen L. Collins
Published December 5, 2024
Citation Information: JCI Insight. 2025;10(2):e184711. https://doi.org/10.1172/jci.insight.184711.
View: Text | PDF
Research Article Infectious disease Virology

Variation in HIV-1 Tat activity is a key determinant in the establishment of latent infection

  • Text
  • PDF
Abstract

Despite effective treatment, human immunodeficiency virus (HIV) persists in optimally treated people as a transcriptionally silent provirus. Latently infected cells evade the immune system and the harmful effects of the virus, thereby creating a long-lasting reservoir of HIV. To gain a deeper insight into the molecular mechanisms of HIV latency establishment, we constructed a series of HIV-1 fluorescent reporter viruses that distinguish active versus latent infection. We unexpectedly observed that the proportion of active to latent infection depended on a limiting viral factor, which created a bottleneck that could be overcome by superinfection of the cell, T cell activation, or overexpression of HIV-1 transactivator of transcription (Tat). In addition, we found that tat and regulator of expression of virion proteins (Rev) expression levels varied among HIV molecular clones and that tat levels were an important variable in latency establishment. Lower rev levels limited viral protein expression whereas lower Tat levels or mutation of the Tat binding element promoted latent infection that was resistant to reactivation even in fully activated primary T cells. Nevertheless, we found that combinations of latency reversal agents targeting both cellular activation and histone acetylation pathways overcame deficiencies in the Tat/TAR axis of transcription regulation. These results provide additional insight into the mechanisms of latency establishment and inform Tat-centered approaches to cure HIV.

Authors

Francisco Gomez-Rivera, Valeri H. Terry, Cuie Chen, Mark M. Painter, Maria C. Virgilio, Marianne E. Yaple-Maresh, Kathleen L. Collins

×

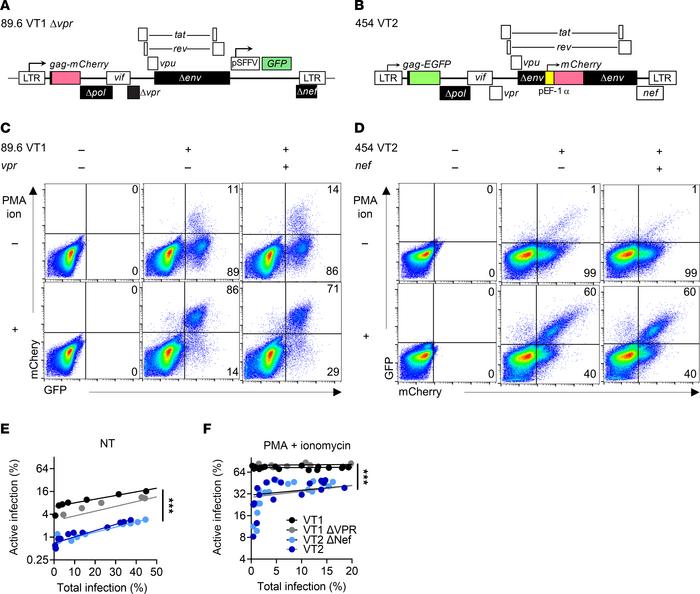
Figure 3

Factors that determine the likelihood of active and latent infection in reporter viruses from different HIV molecular clones.

Options: View larger image (or click on image) Download as PowerPoint
Factors that determine the likelihood of active and latent infection in ...
(A) Diagram for dual reporter 89.6 VT1 probe as described in Figure 1A legend. (B) Diagram for dual reporter 454 VT2 reporter expressing GFP as a Gag-eGFP fusion protein using the native HIV promoter and mCherry driven by the elongation factor 1-a (EF1-α) promoter inserted in env. (C and D) Flow cytometric analysis of CEM-SS cells transduced with the indicated reporter virus, treated with PMA and ionomycin (ion) as indicated at 2 days postinfection (dpi), and harvested 3 dpi. (The same mock sample was used for C and D, but the x and y axes were transposed to allow representation of active infection on the y axis.) (E and F) Summary graphs of flow cytometric data from CEM-SS cells transduced with increasing amounts of the indicated virus and treated where indicated with PMA and ionomycin as described for C and D. Each point represents a replicate from 1 experiment. Similar results were obtained in 3 independent experiments. Statistical significance was determined by Deming (Model II) linear regression (E and F). ***P ≤ 0.001.

Copyright © 2025 American Society for Clinical Investigation
ISSN 2379-3708

Sign up for email alerts